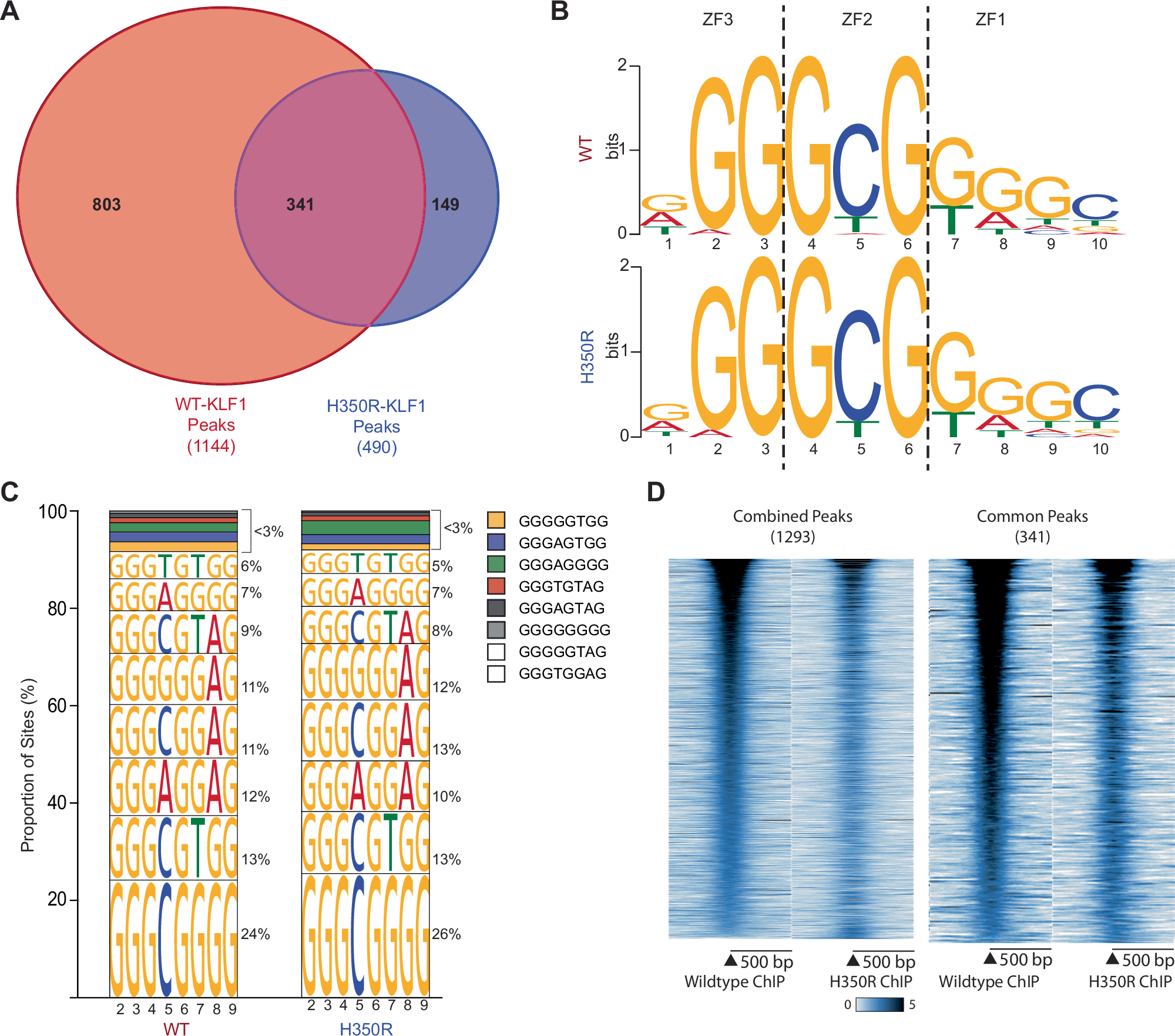
Fig. 4: The H350R mutation does not alter DNA-sequence binding specificity in vivo.

A 1144 KLF1-occupied sites and 490 KLF1-H350R-occupied sites were called by MACS2 analysis. An overlap of 372 peaks (common peaks) was identified using a 100 bp window between peaks summits. B De novo motif discovery found enrichment of the classical 9 bp CACCC motif (C-rich strand) in both WT and H350R datasets using 100 bp surrounding the peak summit. C Stacked histogram illustrating the proportion of central motif sequence variants. Central motifs (CACCC motif to the nearest peak summit) were identified in 939 of the wild type peaks and 415 of the H350R peaks. Peaks with more than 1 identified binding site were omitted for this analysis. D Read density heat maps showing enrichment by ChIP surrounding the peak summit in both WT and H350R. Read density heat maps of common peaks display the shared regions (summits within 100 bp) only.