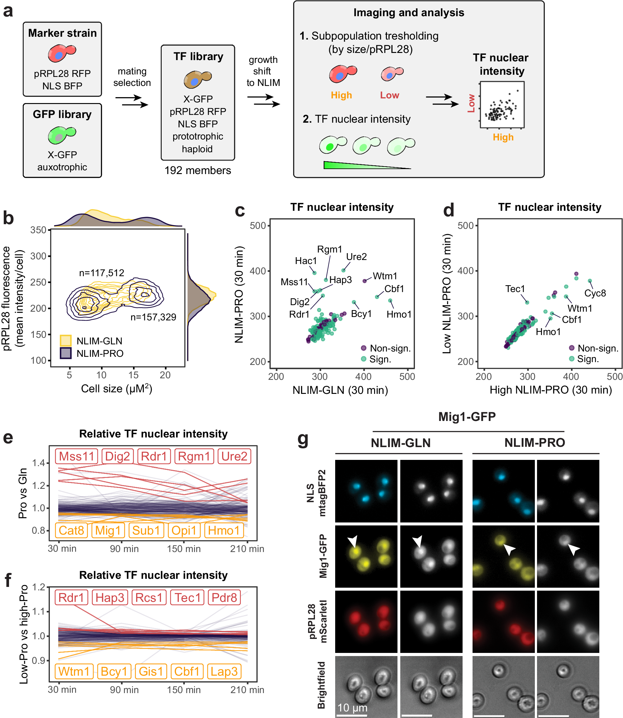
Fig. 5: Transcription factor tracking upon entry into quiescence.
From: Phenotypic heterogeneity follows a growth-viability tradeoff in response to amino acid identity

a Overview of the pipeline. A marker strain containing the subpopulation marker as well as a nuclear localisation tag was mated with one of the 192 transcription factor members of the GFP library (TF-GFP) using the Synthetic Genetic Array method (SGA). The improved library was then grown in rich media and shifted to nitrogen-limited conditions as described in the Methods. The library was imaged in PBS 30, 90, 150 and 210 min into the shift. The YeaZ algorithm26 was used to segment cells based on neural networks. When possible, segmented cells were assigned to high and low clusters based on pRPL28 mScarlet fluorescence and cell size using the Expectation Maximisation (EM) algorithm. TF localisations were computed for each cell and each strain by overlapping the nuclear localisation signal (mTagBFP2) with the TF-GFP signal (Methods). b Scatter plot representing mean RFP fluorescence per cell and cell size 150 min into the shift, at the onset of differentiation for NLIM-PRO (dark purple) and NLIM-GLN (yellow). Cells were assigned to each cluster (low or high) based on their cell size and mean RFP intensity using the EM algorithm. c, d TF localisations for proline plotted against glutamine (population level) and high against low subpopulation (NLIM-PRO), 30 min into the shift. TF nuclear intensity was calculated as the mean GFP fluorescence over the nucleus, determined by the NLS-mtagBFP2. Significance score denotes p value of unpaired two-sided t test with p < 0.05, with an adjusted mean (condition/subpopulation difference). TF with significant localisation scores are shown in green. e, f Relative TF nuclear localisation tracked over time for proline versus glutamine (e) and low versus high proline subpopulations (f). Relative localisations were normalised by the mean relative localisation of the timepoint. g Multi-channel ×50 imaging of Mig1-GFP for one representative of two experiments. NLS-mtagBFP2 represents the nuclear localisation and pRPL28-mScarletI was used to classify high and low subpopulations.