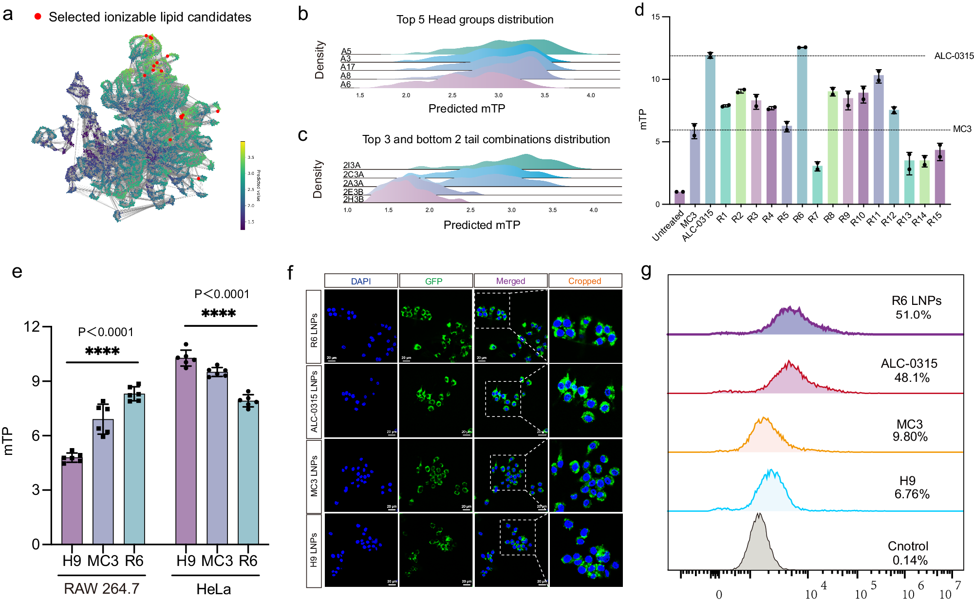
Fig. 4: Accelerating screening of lipids for eGFP-mRNA delivery in macrophage through the platform.
From: AGILE platform: a deep learning powered approach to accelerate LNP development for mRNA delivery

a The UMAP plot of the predicted mRNA transfection potency (mTP) for lipids. b Top five headgroups distribution and c top three and bottom two tail combinations distribution in RAW 264.7. d Validation of 15 lipid candidates in RAW 264.7 cells (n = 2). e Comparison of the mTP of H9, MC3, and R6 LNPs in RAW 264.7 cells and HeLa cells (n = 6). f Confocal images of RAW 264.7 cells transfected by GFP-mRNA LNPs (n = 3). Scale bar: 20 µm. Green represents GFP and blue represents the nucleus (DAPI). g Percentage of GFP positive cells on RAW 264.7 after treatment with MC3, ALC-0315, H9, and R6 LNPs. Statistical significance was analyzed by a two-way analysis of variance (ANOVA) with t-test. **** Represented p < 0.0001. Source data are provided as a Source Data file.