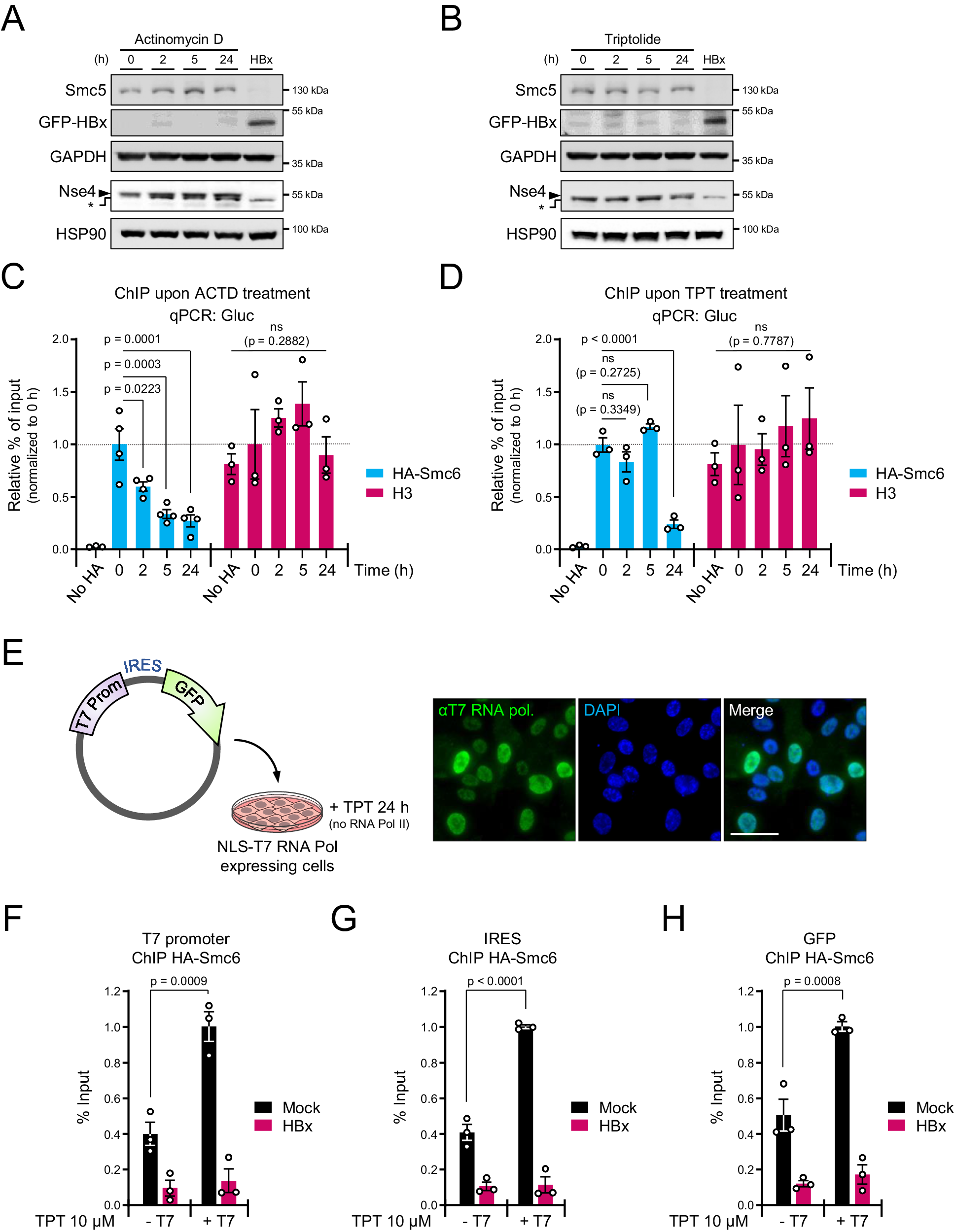
Fig. 3: Recognition of extrachromosomal DNA by Smc5/6 is transcription-dependent but does not require RNA polymerase II.
From: Human Smc5/6 recognises transcription-generated positive DNA supercoils

Western blots showing Smc5 and Nse4 levels in protein extracts of hTERT-RPE1 cells over-expressing HA-Smc6 treated for the indicated times with (A) 10 μg/ml Actinomycin D (ACTD) or (B) 10 μM Triptolide (TPT). Protein extract of GFP-tagged HBx expressing cells was used as a control for Smc5/6 complex degradation. *: Non-specific Nse4 band. Smc5 was used to assess the integrity of the Smc5/6 complex because only a small fraction of the overexpressed HA-Smc6 is assembled into the Smc5/6 complex that binds DNA and is consequently degraded by HBx14,24. hTERT-RPE1 cells (No HA) or HA-Smc6 hTERT-RPE1 cells transduced with an integrase-defective lentiviral luciferase reporter construct and treated with (C) ACTD or (D) TPT for the indicated times before anti-HA ChIP experiment (blues bars) or anti-H3 (pink bars). qPCR primers amplified the extrachromosomal Gluc. Data are expressed as a percentage relative to the input normalized to their corresponding 0 h time point set to 1 and are means ± SEM of 3 independent experiments. Statistical analysis was performed using one-way ANOVA with Tukey’s multiple comparisons. E Experimental design depiction (left panel). Immunofluorescence staining of HA-Smc6 hTERT-RPE1 cells expressing T7 RNA polymerase with a nuclear localization signal (NLS) (right panel). Nuclei were stained with DAPI. Scale bar, 50 μm. F–H HA-Smc6 hTERT-RPE1 cells expressing or not the T7 RNA pol, co-transduced with lentiviruses containing either no gene insert (Mock) or HBx, together with an integrase-defective lentiviral construct carrying a GFP gene controlled by a T7 promoter and an IRES (Internal Ribosome Entry Site). Cells were treated with 10 μM Triptolide (TPT) for 24 h prior to anti-HA ChIP experiments. Three extrachromosomal regions - T7 promoter (F), IRES (G), GFP (H) - were tested and compared to their respective minus T7 RNA pol values. Data are expressed as a percentage relative to the input and are means ± SEM of 3 independent experiments. Statistical analysis was performed using one-way ANOVA with Tukey’s multiple comparisons. Source data are provided as a Source Data file.