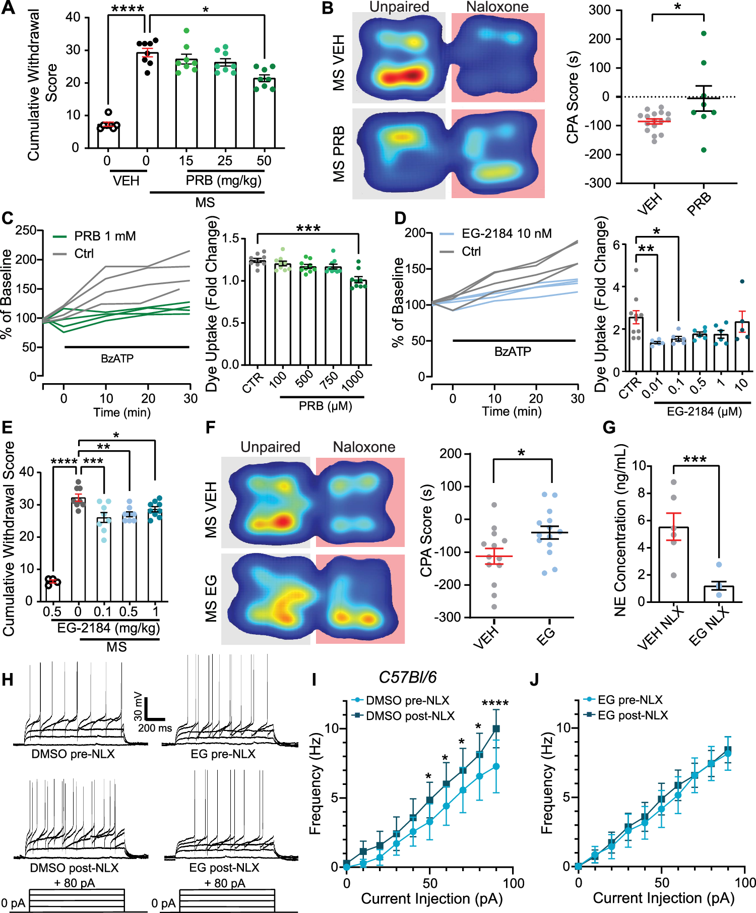
Fig. 5: Panx1 inhibition alleviates opioid withdrawal and blunts NE release.

A Cumulative withdrawal scores in vehicle (VEH) and Probenecid (i.p., PRB) treated mice undergoing naloxone-precipitated withdrawal [Kruskal–Wallis test, p < 0.0001, VEH-Saline N = 7, VEH-morphine (MS), PRB-MS, 15 mg/kg, 25 mg/kg, 50 mg/kg: N = 8 mice]. B Conditioned place aversion (CPA) to the naloxone-paired chamber in mice treated with vehicle (VEH) or probenecid (PRB, 50 mg/kg, i.p.) (unpaired two-sided t-test, p = 0.0235, VEH N = 16, PRB N = 8 mice. C BzATP-evoked Yo-Pro-1 dye uptake in BV2 cells after treatment with probenecid (PRB, green, 1 mM) or control (CTR, grey) [one-way ANOVA, p < 0.0001, N = 10 cells in all groups]. D BzATP-evoked dye uptake after treatment with EG-2184 (blue, 10 nM) or control (CTR) [one-way ANOVA, p = 0.0124, CTR N = 10 cells, 0.01, 0.1, 0.5, 1 μM N = 6 cells, 10 μM N = 5 cells]. E Cumulative withdrawal scores in vehicle (VEH) and EG-2184 (i.p., EG) treated mice [one-way ANOVA, p < 0.0001, EG-2184: N = 4, MS + EG-2184 0 mg/kg, 0.1 mg/kg, 0.5 mg/kg, N = 8, 1 mg/kg: N = 9 mice]. F CPA to the naloxone-paired chamber in mice treated with vehicle (VEH) or EG-2184 (i.p., 0.5 mg/kg, EG) (unpaired two-sided t-test, p = 0.026, VEH N = 13, EG N = 14 mice). G Norepinephrine (NE) ELISA analysis of cerebrospinal fluid CSF collected after EG-2184 treatment (Unpaired two-sided t-test, p = 0.0019, Veh-MS-naloxone, EG-MS-naloxone, N = 6 mice). H–J Naloxone perfusion (10 µM) in LC neurons pre-treated with DMSO (0.01%) or EG-2184 in DMSO (10 µM in 0.01%). H Example traces of LC depolarisation induced firing. I LC neurons pre-treated with DMSO (0.01%) [Two-way RM ANOVA, current injection amplitude: p < 0.0001, pre vs. post-naloxone: p = 0.0078, N = 7 neurons/7 mice]. J LC neurons pre-treated with EG-2184 in DMSO (10 µM in 0.01%) [Two-way RM ANOVA, current injection amplitude: p < 0.0001, pre vs. post-naloxone: p = 0.521, N = 7 neurons/5 mice]. All graphed data are presented as mean values ± SEM. *p < 0.05, **p < 0.01, ***p < 0.001, ****p < 0.0001. Source data are provided as a Source Data file.