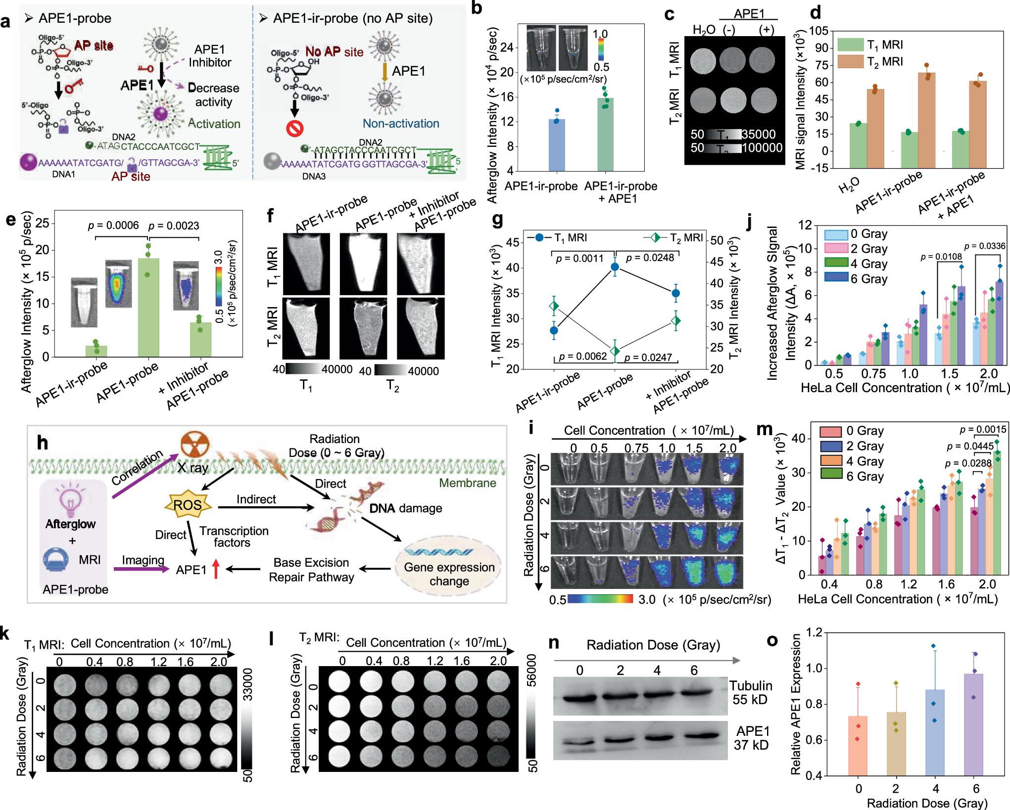
Fig. 4: APE1-activated afterglow/MRI imaging for monitoring radiation dose-dependent APE1 expression in cancer cells.

a Scheme illustration and DNA sequences of the irresponsive probe (APE1-ir-probe, no contain AP sites) and responsive probe (APE1-probe, containing AP sites). b, c APE1-ir-probe (containing 5 µg/mL TA NPs) incubated with APE1 (10 U/mL) or not (n = 6 independent samples). b Afterglow images and quantified signal intensity. c T1 and T2 MRI images (n = 3 independent samples). d Quantified MRI signal intensity from (c). e−g The HeLa cells incubated with APE1-ir-probe, APE1-probe, and APE1 inhibitor/APE1-probe respectively, for afterglow/ MRI imaging (4 × 107 cells/mL, n = 3 independent biological samples) after DPBS washing. e Afterglow images and signal intensity. f T1 and T2 MRI images. g Quantified T1 and T2 MRI signal intensity. h Scheme illustration of dual-mode afterglow/MRI for monitoring radiation dose-dependent APE1 activity. i−m A various number of HeLa cells treated with various radiation doses (0, 2, 4, and 6 Gray) and then incubated with APE1-probe, for afterglow/ MRI imaging (n = 3 independent biological samples) after DPBS washing. i Afterglow images. j Afterglow signal intensity. k T1 MRI images. l T2 MRI images. m Subtracted MRI signal intensity (ΔT1–ΔT2 value). n, o Western bolting determination and quantified APE1 level of the HeLa cells at post-treatment of 2 h under various radiation doses (n = 3 independent biological samples). All cell afterglow imaging was obtained with white light irradiation (10 mW/cm2) time of 10 s and acquisition time of 60 s. Data are presented as means ± SD. Statistical significance was determined using a two-tailed Student’s t-test for pairwise comparisons, and a one-way ANOVA analysis of variance for multiple groups. p values > 0.05 were considered non-significant, while p values < 0.05 were considered statistically significant. Source data are provided as a Source Data file.