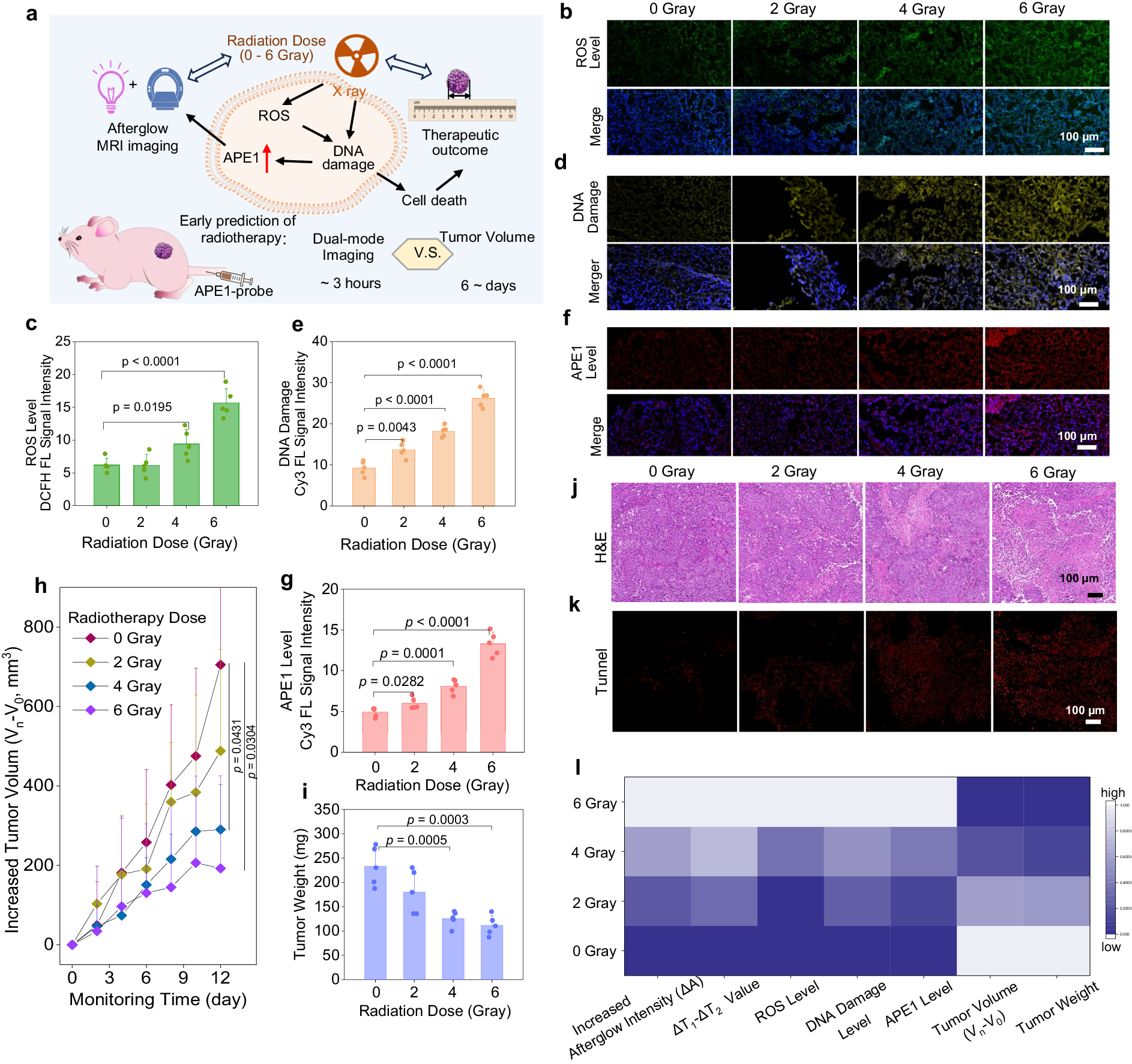
Fig. 6: Afterglow/MRI imaging for early prediction of tumor radiotherapy effects.

a Scheme illustration. b–g Fluorescence confocal images and signal intensity for immunofluorescence of tumors slice with treatment various radiation does (0–6 Gray) (n = 5 mice per group). b, c Tumor slice staining with DCFH-DA for testing ROS yield. d, e Tumor slice incubating with H2AX antibody and Cy3-labeled IgG for testing DNA damage (n = 5 mice per group). f, g Tumor slice incubating with anti-APE antibody and Cy3-labeled IgG for testing APE1 level (n = 5 mice per group). h, i Nude mic bearing subcutaneous HeLa xenograft tumors with various radiotherapy doses during the 12 days of observation (n = 5 mice per group). h Tumor growth curves. i Tumor weight. j, k Representative images of H&E-stained and tunnel immunofluorescence of tumor slice treated with various radiotherapy doses. l Correlation between radiotherapy and afterglow/MRI signal intensity for early prediction of therapeutic outcome (n = 5 mice per group). Data are presented as means ± SD. Statistical significance was determined using two-tailed Student’s t-test for pairwise comparisons, and one-way ANOVA analysis of variance for multiple groups. p values > 0.05 were considered non-significant, while p values < 0.05 were considered statistically significant. Source data are provided as a Source Data file.