Fig. 1: Environmental enrichment increases spatial information encoding in the DG but this effect is blocked in mice with ablated adult neurogenesis.
From: Adult neurogenesis improves spatial information encoding in the mouse hippocampus

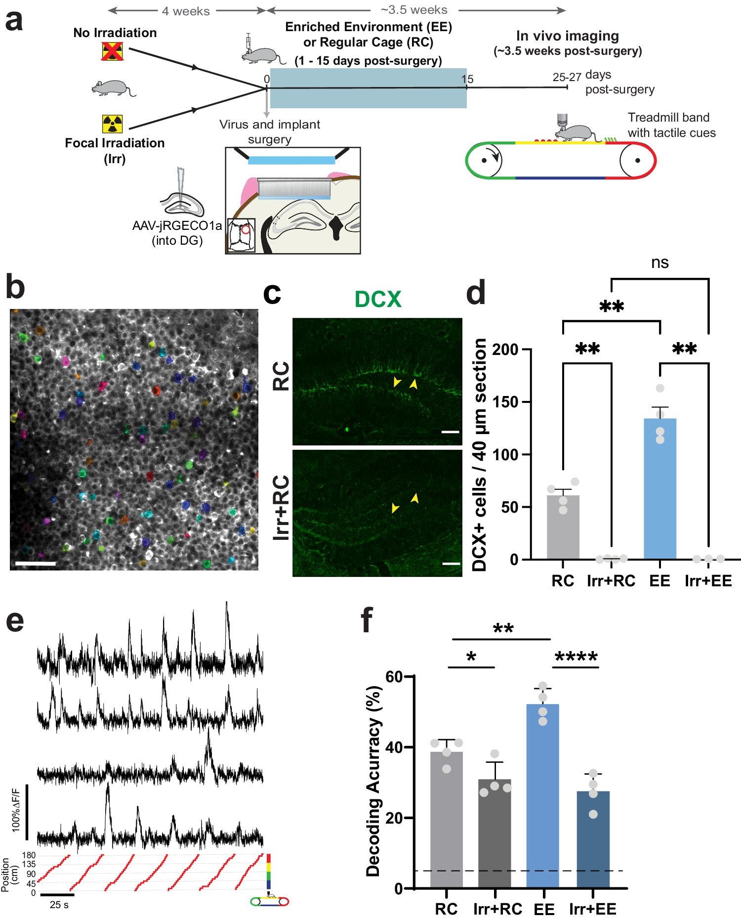
a Experimental timeline, including irradiation, surgery, housing environment, and in vivo imaging. b Example of calcium imaging field of view. Cells that were active during a recording are shaded in color. c Immunofluorescence labelling of DCX positive neurons in the DG of non-irradiated (top) and irradiated (bottom) mice. Arrows denote neurogenic subgranular layer in the upper and lower leaves of the DG where DCX-expressing cells can be found. d Number of DCX-expressing neurons in imaged mice from regular cage (RC), enriched environment (EE) groups and corresponding irradiated groups (Irr+RC, Irr+EE). (nRC = 4 mice, nIrr+RC = 4 mice, nEE = 4 mice, nIrr+EE = 3 mice, average of three 40 µm slices per mouse, Welch ANOVA test with Dunnett’s T3 multiple comparisons, RC vs Irr+RC **p = 0.008, RC vs EE **p = 0.009, Irr+RC vs Irr+EE ns p > 0.999, EE vs Irr+EE **p = 0.004). e Example calcium traces (top) and respective position of animal on the treadmill (bottom). f Accuracy in decoding position of mouse on treadmill from calcium traces (RC vs Irr+RC: *p = 0.006, EE vs Irr+EE: ****p = 2.15 × 10−5, **RC vs EE: p = 0.03, ANOVA, Holm-Sidak correction for multiple comparisons, n = 4 mice, 42 neurons subsampled per mouse. Dotted line is chance performance level (5%). Error bars represent +/- SEM in all plots. All scale bars = 50 µm.