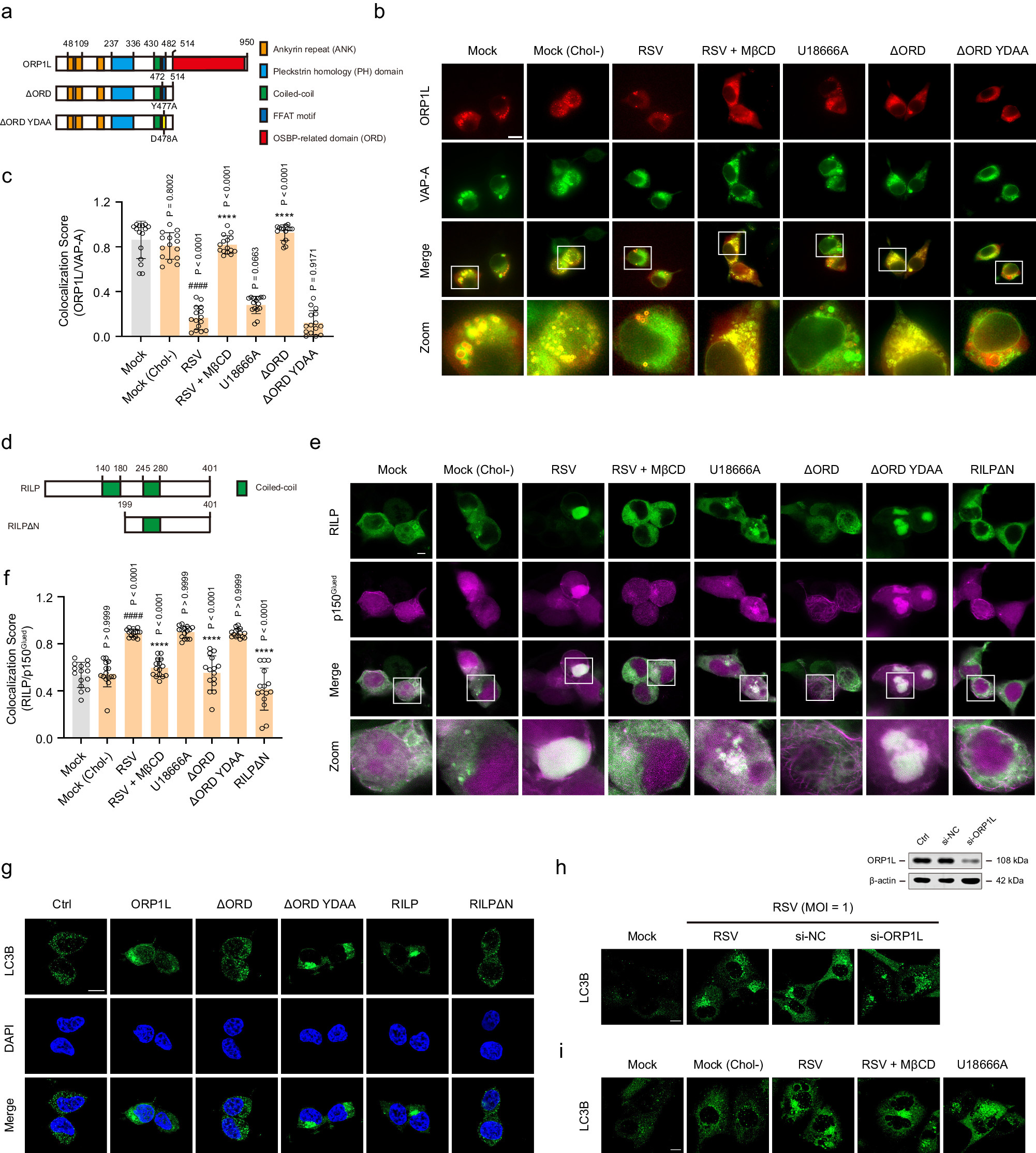
Fig. 4: RSV-induced cholesterol accumulation in lysosomes promotes minus-end transport of autophagosomes by regulating ORP1L.

HEK293T cells transiently expressing the indicated plasmids or HEp-2 cells were either mock-infected or infected with RSV (MOI = 1) in the presence or absence of si-NC (negative control nucleotide, 50 nM), si-ORP1L (50 nM), U18666A (10 μM), or MβCD (100 μM) for 24 h. a–c Immunocolocalization of ORP1L and VAP-A in infected HEK293T cells (n = 15 micrographs). Scale bar: 10 μm. d–f Immunocolocalization of RILP and p150Glued in infected HEK293T cells (n = 15 micrographs). Scale bar: 10 μm. g The effect of ORP1L or RILP on LC3B localization in HEK293T cells was detected using an immunofluorescence assay. Scale bar: 10 μm. h The effect of si-ORP1L or si-NC on LC3B localization in infected HEp-2 cells was detected using an immunofluorescence assay. Scale bar: 10 μm. i Immunofluorescence analysis of LC3B localization in infected HEp-2 cells. Scale bar: 10 μm. Image parameters: scaling-per pixel (b: 0.031 × 0.031 μm2; e: 0.025 × 0.025 μm2; h, i: 0.032 × 0.032 μm2); image size-pixels (b: 1024 × 1024; e: 2048 × 2048; h, i: 2432 × 2432); image size-scaled (b: 64.00 × 64.00 μm2; e: 50.71 × 50.71 μm2; h, i: 78.01 × 78.01 μm2); objective (b: 63 × 1.40NA oil objective; e, h, i: plan-apochromat 63×/1.40 oil DIC M27); scan zoom (b: 1.6; e: 2.0; h, i: 1.3). Data are one representative of three independent experiments and are shown as the mean ± SD, statistical analysis using one-way ANOVA (####P < 0.0001 compared to the blank control group; ****P < 0.0001 compared to the viral control group).