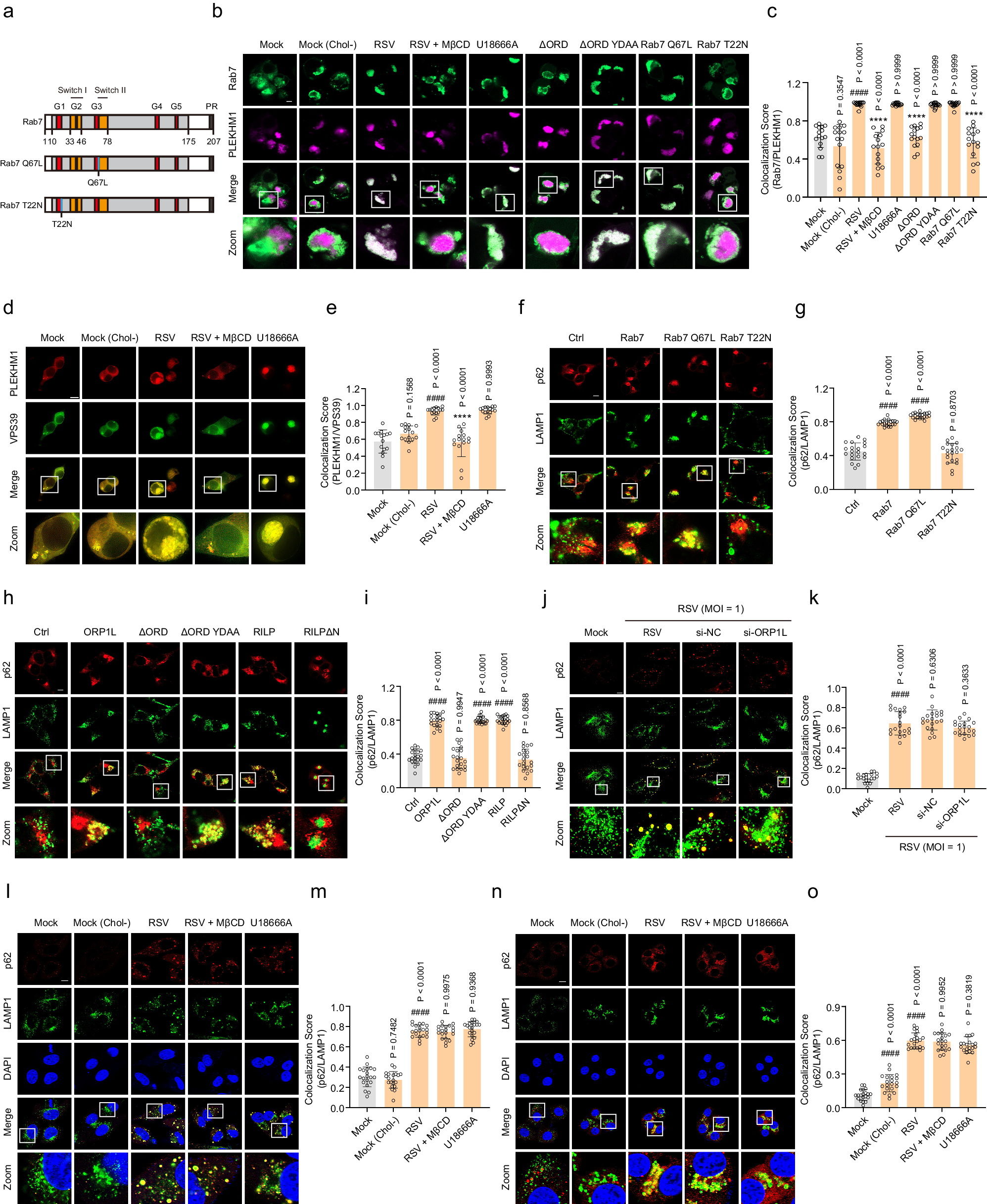
Fig. 5: RSV-induced cholesterol accumulation in lysosomes promotes autolysosome formation by regulating ORP1L.

HEK293T cells transiently expressing the indicated plasmids, HEp-2, or 16HBE cells were either mock-infected or infected with RSV (MOI = 1) in the presence or absence of si-NC (50 nM), si-ORP1L (50 nM), U18666A (10 μM), or MβCD (100 μM) for 24 h. a–c Immunocolocalization of Rab7 and PLEKHM1 in infected HEK293T cells (n = 15 micrographs). Scale bar: 10 μm. d, e Immunocolocalization of PLEKHM1 and VPS39 in infected HEK293T cells (n = 15 micrographs). Scale bar: 10 μm. f–i The effect of Rab7, ORP1L, or RILP on the colocalization of p62 and LAMP1 in HEK293T cells was detected using an immunofluorescence assay (n = 20 micrographs). Scale bar: 10 μm. j, k The effect of si-ORP1L or si-NC on the colocalization of p62 and LAMP1 in infected HEp-2 cells was detected using an immunofluorescence assay (n = 20 micrographs). Scale bar: 10 μm. l–o Immunocolocalization of p62 and LAMP1 in infected cells (HEp-2: l, m; 16HBE: n, o) (n = 20 micrographs). Scale bar: 10 μm. Image parameters: scaling-per pixel (b: 0.025 × 0.025 μm2; d, j: 0.031 × 0.031 μm2; f, h: 0.028 × 0.028 μm2; l, n: 0.032 × 0.032 μm2); image size-pixels (b: 2048 × 2048; d: 1024 × 1024; f, h, l, n: 2432 × 2432; j: 1536 × 1536); image size-scaled (b: 50.71 × 50.71 μm2; d: 64.00 × 64.00 μm2; f, h: 67.61 × 67.61 μm2; l, n: 78.01 × 78.01 μm2; j: 96.00 × 96.00 μm2); objective (b, f, h, l, n: plan-apochromat 63×/1.40 oil DIC M27; d, j: 63 × 1.40 NA oil objective); scan zoom (b: 2.0; d, j: 1.6; f, h: 1.5; l, n: 1.3). Data are one representative of three independent experiments and are shown as the mean ± SD, statistical analysis using one-way ANOVA (####P < 0.0001 compared to the blank control group; ****P < 0.0001 compared to the viral control group).