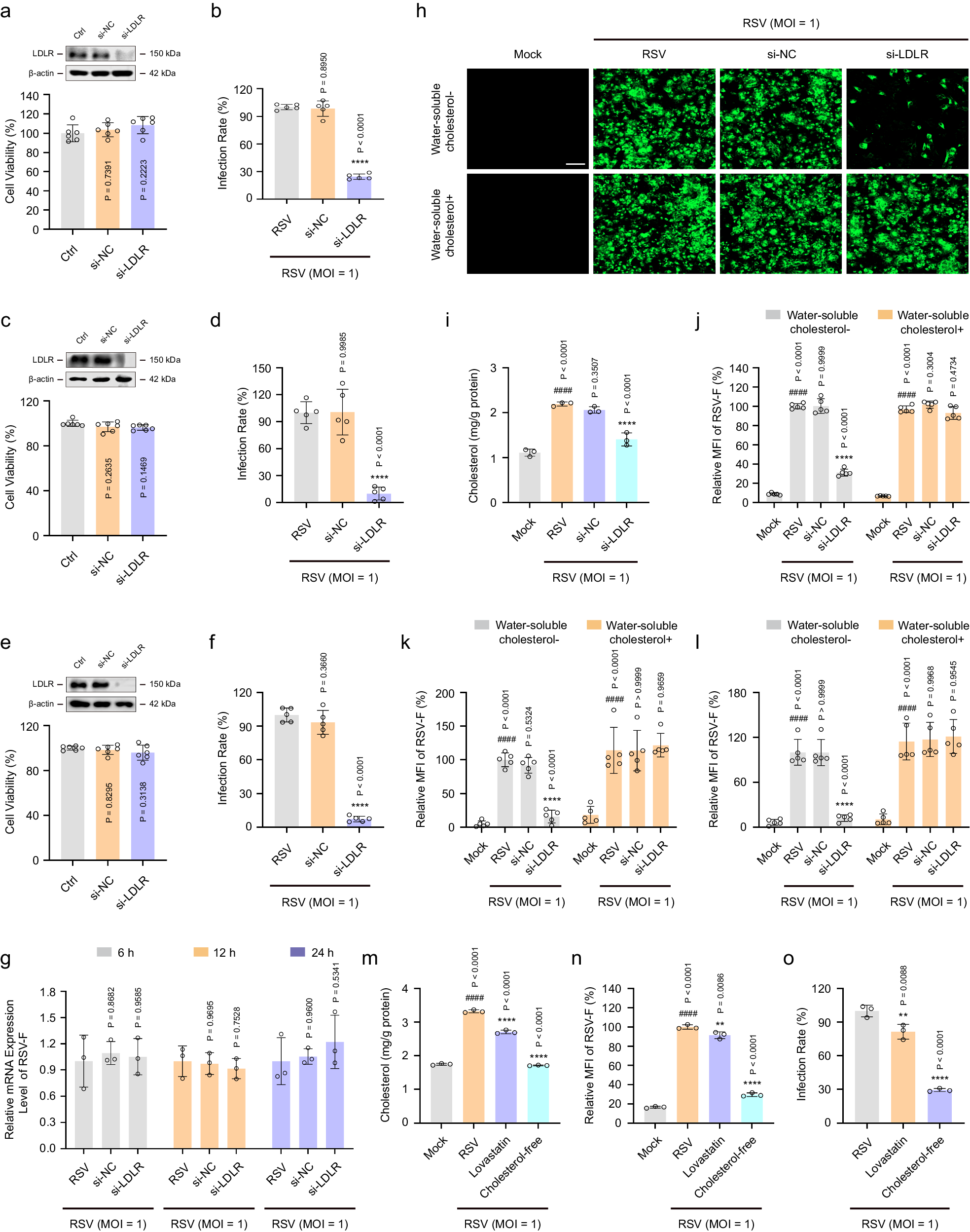
Fig. 7: Knockdown of LDLR reduces RSV-F protein content by regulating exogenous cholesterol uptake in infected cells.

HEp-2, 16HBE or HBECs cells were mock-infected or infected with RSV (MOI = 1) and then incubated in the normal or cholesterol-free medium in the presence or absence of si-LDLR (50 nM), si-NC (50 nM), water-soluble cholesterol (40 μM), or lovastatin (25 μM) for the indicated durations. a, c, e Cytotoxicity of si-LDLR against cells was detected using a CCK-8 assay (HEp-2 (a); 16HBE (c); HBECs (e)) (n = 6 independent experiments). b, d, f The effect of si-LDLR on viral titers in RSV-infected cells was detected using an immunofluorescence assay (HEp-2 (b); 16HBE (d); HBECs (f)) (n = 5 independent experiments). g The effect of si-LDLR on the mRNA level of the RSV F gene in infected HEp-2 cells 6 h, 12 h, and 24 h after RSV infection was measured using RT-PCR (n = 3 independent experiments). h–l The effect of si-LDLR on cholesterol content or protein level of RSV-F 24 h after RSV infection was determined using an Amplex™ Red Cholesterol Assay Kit or immunofluorescence assay, respectively (HEp-2 (h–j); 16HBE (k); HBECs (l)) (h, j, k, l: n = 5 independent experiments; i: n = 3 independent experiments). Scale bar: 100 μm. m–o The effect of exogenous or endogenous cholesterol on cholesterol content (m), the protein level of RSV-F (n), and viral titers (o) in infected HEp-2 cells was determined using an Amplex™ Red Cholesterol Assay Kit and immunofluorescence assay, respectively (n = 3 independent experiments). Data are shown as the mean ± SD, statistical analysis using one-way ANOVA (####P < 0.0001 compared to the blank control group; **P < 0.01; and ****P < 0.0001 compared to the viral control group).