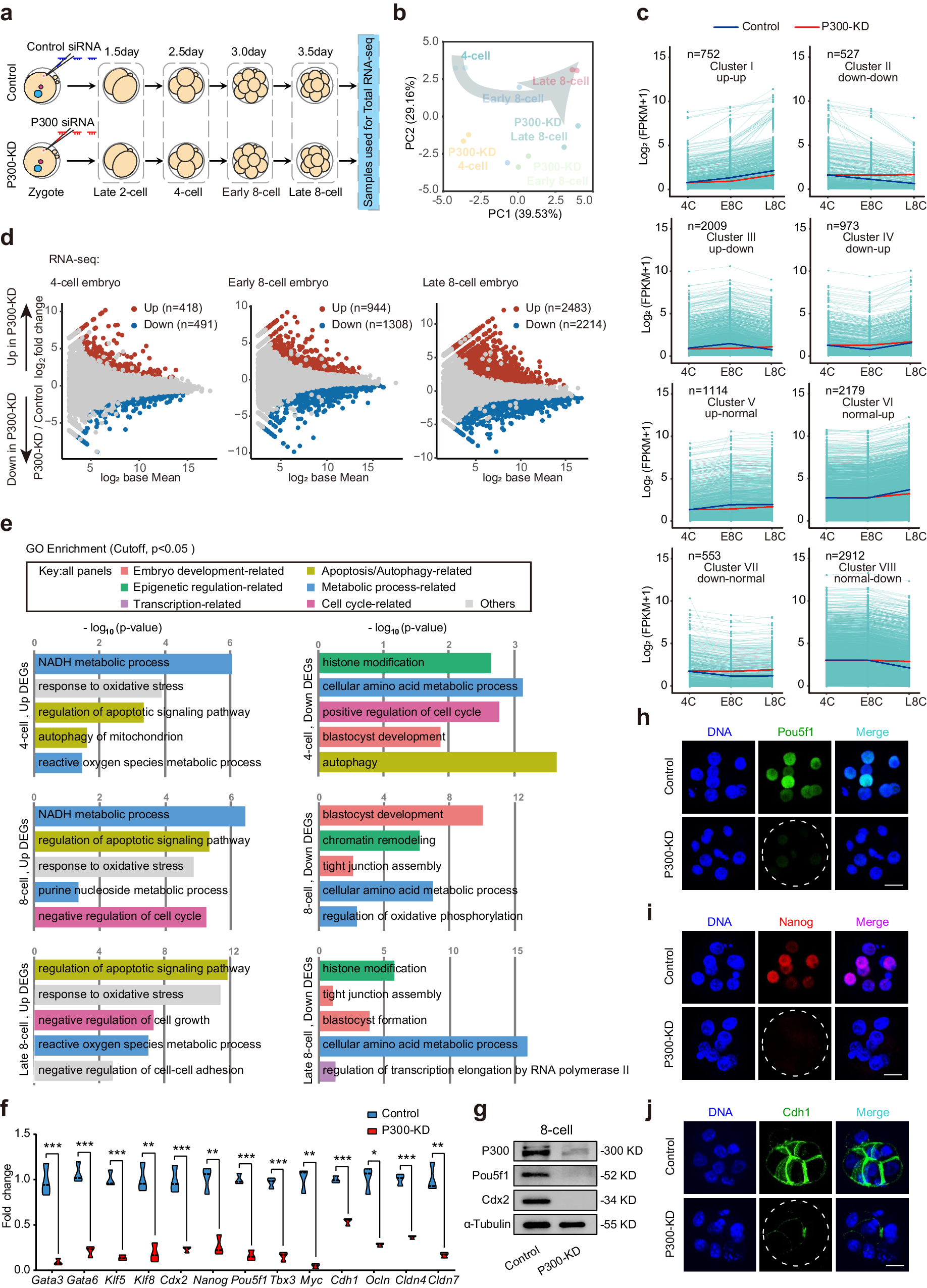
Fig. 2: P300 plays a critical role in determining the gene expression of preimplantation embryos.
From: P300 regulates histone crotonylation and preimplantation embryo development

a Diagram illustrating the procedure of acquiring samples for total RNA-seq analysis in embryos subjected to P300 knockdown (P300-KD) and control conditions. b Bidimensional principal-component (PC) analysis was conducted to assess the gene expression patterns in embryos undergoing preimplantation development under control and P300 knockdown conditions. c Expression patterns of mouse genomic transcripts from the 4-cell to late 8-cell stages in preimplantation embryos derived from control and P300 knockdown embryos. Individual gene expression levels are depicted by the light green lines, while the median expression levels of the group are indicated by the central red and blue lines. Analysis was focused on transcripts with FPKM > 1 at the 4-cell stage. 4 C, E8C, and L8C represent embryos at the 4-cell, early 8-cell, and late 8-cell stages, respectively. d Scatter plots illustrate the RNA-seq-based analysis of differential gene expression in embryos at the 4-cell, early 8-cell, and late 8-cell stages after P300 knockdown. The criteria for significance were fold change ≥ |1.5| and an adjusted P value (Padj) < 0.05. e GO analysis of differentially expressed genes (DEGs) in P300 knockdown embryos, assessed by enrichment. f Expression patterns of functional genes involved in embryo development and tight junction assembly were visualized using violin plots for both the control and P300 knockdown groups. Data are presented as mean values ± SEM. n = 3 biological replicates. H2afz was used as the reference gene. Gata3 (P = 1.03e-3), Gata6 (P = 3.57e-4), Klf5 (P = 9.70e-5), Klf8 (P = 1.88e-3). Cdx2 (P = 1.03e-3), Nanog (P = 2.33e-3), Pou5f1 (P = 6.68e-5), Tbx3 (P = 7.19e-5), Myc (P = 5.30e-3), Cdh1 (P = 1.60e-4), Ocln (P = 0.01), Cldn4 (P = 9.15e-5), Cldn7 (9.74e-3). *P < 0.05; **P < 0.01; ***P < 0.001. g Western blot analyses were conducted to assess Pou5f1 and Cdx2 protein levels in both the control and P300 knockdown embryos at the late 8-cell stage. Each group consisted of 100 embryos, and the experiment was repeated twice, yielding consistent outcomes. α-Tubulin served as the control for normalization. h–j Representative images of immunofluorescence staining for Pou5f1 (h), Nanog (i), and Cdh1 (j) in control and P300 knockdown embryos at the late 8-cell stage. Scale bar: 20 μm. In (d), (e), and (f), statistical analysis was performed using two-tailed unpaired t-tests.