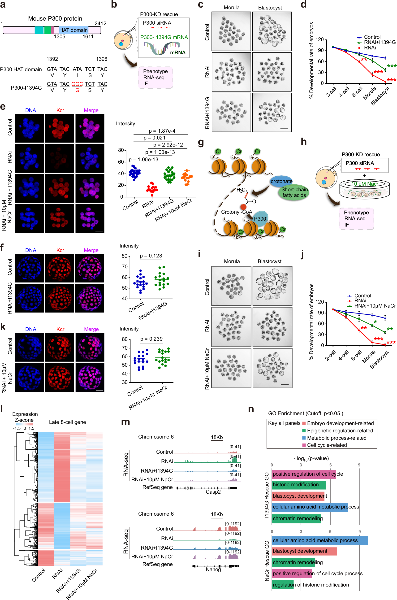
Fig. 5: The rescue of P300 knockdown embryo development by P300-I1394G mutant and crotonate.
From: P300 regulates histone crotonylation and preimplantation embryo development

a Diagrams detail the mouse P300 gene structure and the specific mutation site in the P300-I1394G mutant. b Schematic of the procedure for rescuing P300 knockdown embryos with the P300-I1394G mutant. c Representative images of embryo development from the morula to blastocyst after P300-I1394G rescue. RNAi: P300-KD. Control (n = 82), P300-KD (n = 80), P300-KD + I1394G (n = 78). Scale bar: 100 μm. d Statistical analysis of the impact after rescue with P300-I1394G mRNA on embryonic development rate (n = 3 biological replicates). Developmental stages: 8-cell (P = 0.41), Morula (P = 0.13), Blastocyst (P = 5.99e-4) for RNAi + I1394G vs. control; 8-cell (P = 1.20e-3), Morula (P = 3.70e-4), Blastocyst (P = 1.24e-5) for RNAi vs. control. *P < 0.05; **P < 0.01; ***P < 0.001. e, f Images show histone lysine crotonylation (Kcr) fluorescence in control, P300 knockdown, P300-I1394G, and NaCr rescue embryos at the morula stage (n = 23, n = 16, n = 20, n = 15). At the blastocyst stage (control, n = 18, P300-1394G, n = 17). n = 3 biological replicates. Scale bar: 50 μm. g Representative images of key metabolic reactions involved in the generation of crotonyl-CoA. h Schematic of experimental procedure for rescuing P300 knockdown embryos by crotonate (NaCr). i Representative images of embryo development from the morula to blastocyst after NaCr rescue. RNAi: P300-KD. Control (n = 68), P300-KD (n = 75), P300-KD + NaCr (n = 71). Scale bar: 100 μm. j Statistical analysis of the impact after rescue with NaCr on embryonic development rate (n = 3 biological replicates). Developmental stages: 8-cell (P = 0.12), Morula (P = 0.01), Blastocyst (P = 0.001) for RNAi + NaCr vs. control; 8-cell (P = 1.67e-3), Morula (P = 6.15e-5), Blastocyst (P = 3.23e-5) for RNAi vs. control. *P < 0.05; **P < 0.01; ***P < 0.001. k Representative images of Kcr fluorescence in control, and NaCr rescue embryos at blastocyst (n = 18, n = 17) stage. n = 3 biological replicates. Scale bar: 50 μm. l Heatmap showing differential gene expression after rescue at the late 8-cell stage. m Track views display the enrichment of RNA-seq signals in control, P300 knockdown, and P300-I1394G or NaCr rescue embryos. n GO enrichment analysis was conducted to evaluate the rescued genes after P300-I1394G and NaCr rescue. In (d), (e), (f), (j), and (k), data are presented as mean values ± SEM. In (d), (e), and (j), statistical analysis was subjected to one-way ANOVA for analysis. In (f) and (k), was performed using two-tailed unpaired t-tests.