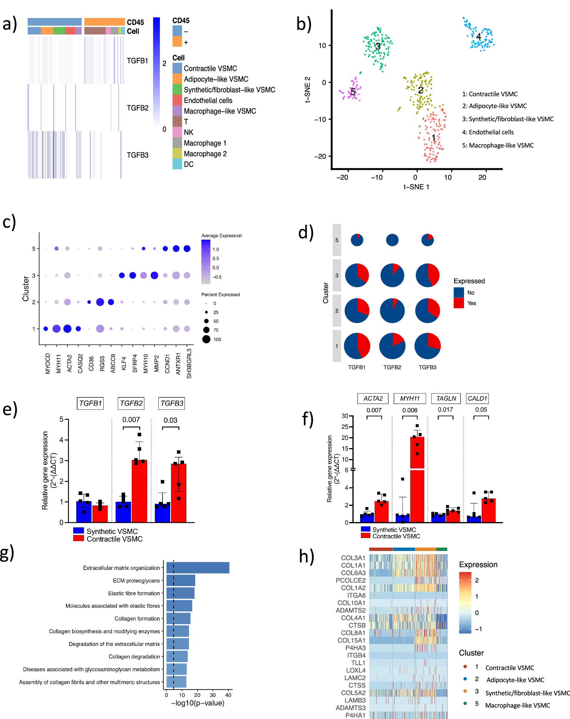
Fig. 3: Four phenotypes of vascular smooth muscle cells are present in the human atherosclerotic plaque and contractile vascular smooth muscle cells are the major source of TGFB2.

a Human atherosclerotic carotid plaque CD45+ and CD45− cell phenotypes identified by annotation of single-cell RNA sequencing analysis and their expression of the three TGFB isoforms (n = 855 cells). The color scale represents log-normalized counts of gene expression. b t-SNE plot visualizing the 5 major CD45− plaque cell clusters. Clusters 1: contractile smooth muscle cells, Cluster 2: adipocyte-like smooth muscle cells, Cluster 3: synthetic/fibroblast-like smooth muscle cells, Cluster 4: endothelial cells, Cluster 5: macrophage-like smooth muscle cells. c A dot plot showing expression of key cell phenotype markers and vascular smooth muscle cell (VSMC) transcription factors in cluster 1, 2, 3 and 5. The dot size represents the percentage of cells expressing a given gene in the respective cluster, and the color scale represents the scaled gene expression. d Pie charts showing the percentage of cells in the four major smooth muscle cell clusters expressing the TGFB1, TGFB2 and TGFB3 isoforms. Pie size denotes the number of cells for each cluster. e Gene expression levels of TGFB2 and f contractile VSMC markers were induced upon differentiation of human coronary arterial smooth muscle cells in smooth muscle cells differentiation supplement. For (e) and (f), boxes mark the median levels and interquartile range (25th to the 75th percentile), n = 5 biological replicates in each group. Two-sided Mann–Whitney U-tests were used for group comparisons. g Overexpressed genes in the cluster 3 smooth muscle cells, identified as synthetic/fibroblast-like smooth muscle cells, were enriched in pathways associated with fibrous repair. Vertical dashed line corresponds to a Bonferroni-corrected p-value of 0.05. h Heatmaps showing expression of the most variable genes in the “Collagen formation” pathway in the four smooth muscle cell clusters. The color scale represents the scaled gene expression. Source data are provided in the source data file.