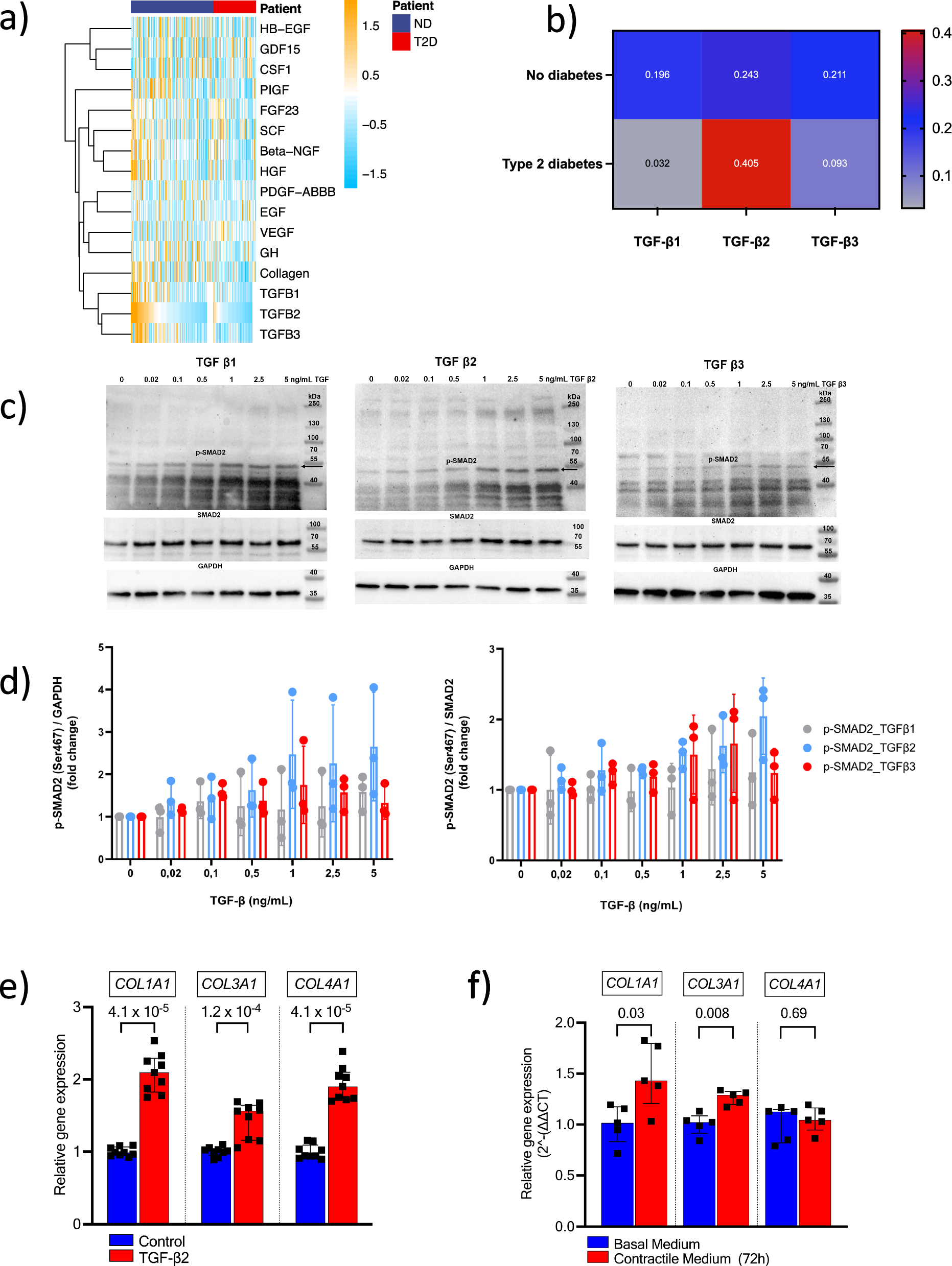
Fig. 4: TGF-β2 shows strong associations with collagen.

a Among all growth factors measured in the plaque tissue, only the three TGF-β isoforms grouped together with plaque collagen. Hierarchical clustering of variables was done using Euclidean distance metric, where data for each variable (rows) was standardized. The color key on the right indicates the increased standardized value of each variable in the plaques. Patient samples are grouped into type 2 diabetes (T2D; red) and no diabetes (ND; blue). n = 218 patient samples. b Heatmap showing Spearman’s correlation coefficients between the three TGF-β isoforms and collagen levels in plaques from patients without diabetes (n = 147 patient samples) and patients with T2D (n = 72 patient samples). The color scale represents the correlation coefficient. c, d TGF-β1, -β2 and -β3 induced SMAD2 phosphorylation in synthetic human coronary arterial smooth muscle cells (HCASMC). HCASMC were treated for 15 min with up to 5 ng/mL of TGF-β1, - β2, or- β3. Proteins were extracted by direct lysis in loading buffer, separated by 10% SDS-PAGE and subjected to Western blotting detecting phospho-SMAD2 (Ser467) and GAPDH (left panel) or total SMAD2 (right panel) as loading controls. Values are expressed as means ± standard deviation and are normalized to untreated controls. n = 3 biological replicates from three independent experiments. e TGF-β2 stimuli (5 ng/mL, 72 h) induced gene expression levels of COL1A1, COL3A1 and COL4A1 in HCASMC. Boxes and bars mark the median and the interquartile range, n = 9 biological replicates in each group from three independent experiments. Two-sided Mann–Whitney U-tests were used. f Culturing synthetic/proliferative HCASMC in cell culture supernatants obtained from differentiated contractile HCASMC increased gene expression levels of COL1A1 and COL3A1. Boxes and bars indicate the median and the interquartile range, n = 5 biological replicates in each group. Two-sided Mann–Whitney U-tests were used. TGF-β transforming growth factor-β, HGF hepatocyte growth factor, Beta-NGF beta-nerve growth factor, PIGF placental growth factor, VEGF vascular endothelial growth factor, PDGF platelet-derived growth factor, SCF stem cell factor, HB-EGF heparin-binding EGF like growth factor, GDF growth differentiation factor, CSF-1 colony-stimulating factor-1, FGF fibroblast growth factor, EGF epidermal growth factor, GH growth hormone. Source data are provided in the source data file.