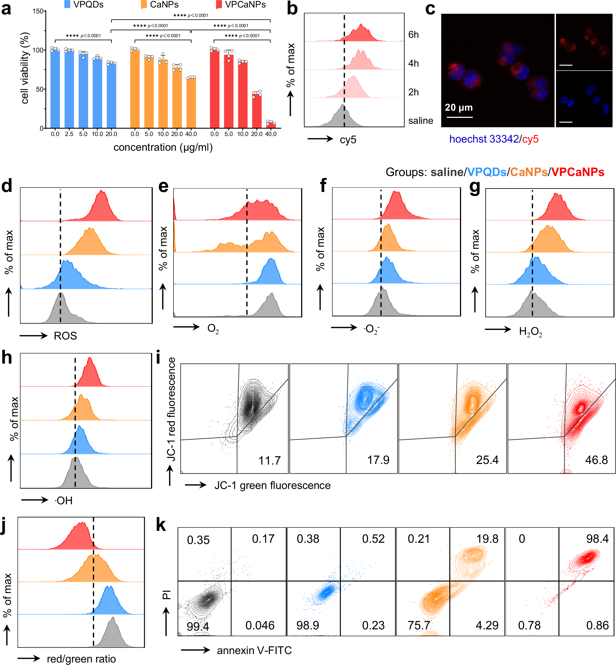
Fig. 5: Catalytic activity and cytotoxicity of VPCaNPs.

a Cell viability of VPQDs, CaNPs, and VPCaNPs by cck8 assays. Data are presented as the mean with SD (nā=ā4 biologically independent cells). Statistical differences were analyzed by a two-way ANOVA with Tukeyās multiple comparisons test. b Representative fluorescence quantification of intracellular cy5-labled VPCaNPs with different incubation time. c Representative fluorescence image of 4T1 cells incubation with cy5-labeled VPCaNPs for 4āh. This experiment was repeated three times independently with similar results. Representative fluorescence quantification of intracellular level of (d) ROS, (e) O2, (f) Ā·O2ā, (g) H2O2, and (h) Ā·OH of 4T1 cells incubation with saline, VPQDs, CaNPs, and VPCaNPs for 6āh by FCM. Representative FCM images of (i) JCā1, (j) red/green ratio of lipid peroxidation probe, C11-BODIPY(581/589), and (k) PI and annexin V-FITC of 4T1 cells incubation with saline, VPQDs, CaNPs, and VPCaNPs for 12āh. The saline groups were control groups. Each experiment was repeated three times independently with similar results.