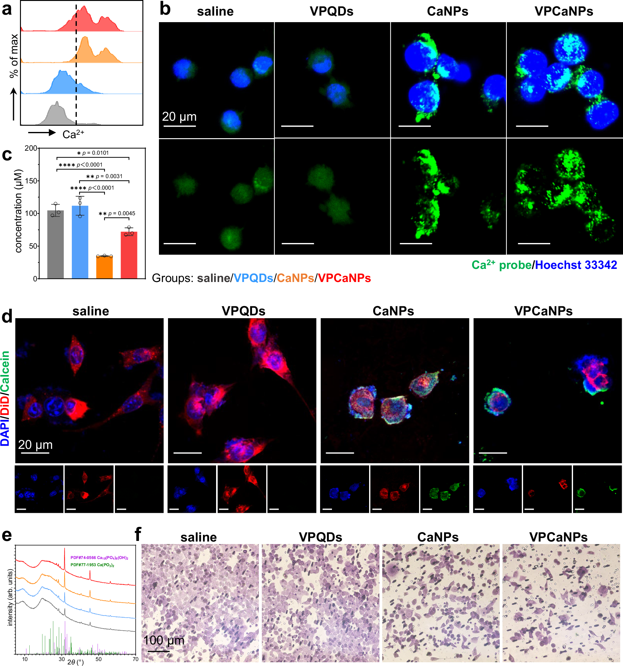
Fig. 6: Calcification of tumor cells after incubation with VPCaNPs.

Representative fluorescence quantification of intracellular Ca2+ by (a) FCM and (b) CLSM after incubation with saline, VPQDs, CaNPs, and VPCaNPs for 4āh. Scale barā=ā20āμm. c Intracellular phosphorous concentration after incubation for 24āh. Data are presented as the mean with SD (nā=ā3 biologically independent cells). Statistical differences were analyzed by a two-way ANOVA with Tukeyās multiple comparisons test. d Cell calcification after incubation with nanomaterials for 48āh. e XRD pattern of the collected products from cell exocytosis after treatment with saline, VPQDs, CaNPs, and VPCaNPs for 48āh. f Representative images of transwell cell migration assay with saline, VPQDs, CaNPs, and VPCaNPs incubation. Scale barā=ā100āμm. The saline groups were control groups. Each experiment was repeated three times independently with similar results.