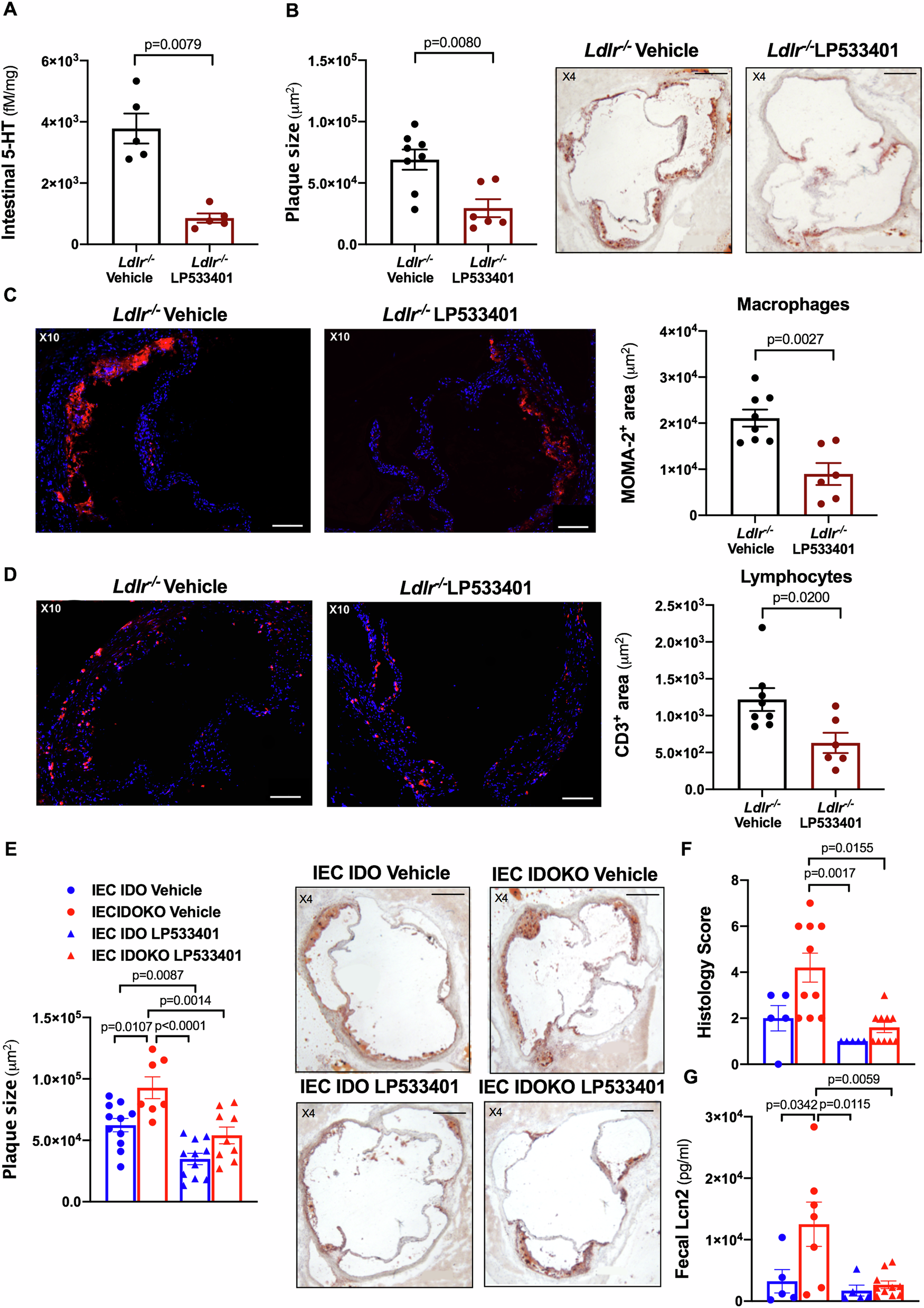
Fig. 3: Intestinal 5-hydroxytryptamine (5-HT) exhibits pro-inflammatory and pro-atherogenic effects.
From: Harnessing intestinal tryptophan catabolism to relieve atherosclerosis in mice

A 5-HT levels in small intestine extracts (n = 5 mice/group), B plaque quantification in the aortic sinus and representative images of male Ldlr−/− treated with Tryptophan Hydroxylase 1 (TPH1) inhibitor (LP533401, n = 6 mice) or vehicle (n = 8 mice) and fed HFD + HCD for 8 weeks; scale bar 200 µm. C, D representative images and quantifications of macrophages (MOMA-2+ in red) and lymphocytes (CD3+ in red) accumulation in the aortic sinus (Ldlr−/− Vehicle n = 8, Ldlr−/− LP533401 n = 6); scale bar 100 µm. E representative pictures and quantifications of plaque size in the aortic sinus male Ldlr−/− IEC IDO KO and littermate control Ldlr−/− IEC IDO mice treated with either LP533401 or vehicle and fed HFD + HCD for 8 weeks (IEC IDO Vehicle n = 11 mice, IEC IDO KO Vehicle n = 7 mice, IEC IDO LP533401 n = 11 mice, IEC IDO KO LP533401 n = 9 mice); scale bar 200 µm. F Colon pathohistological scoring (IEC IDO Vehicle n = 5 mice, IEC IDO KO Vehicle n = 10 mice, IEC IDO LP533401 n = 5 mice, IEC IDO KO LP533401 n = 10 mice). G lipocalin-2 (Lcn2) levels in feces (IEC IDO Vehicle n = 5 mice, IEC IDO KO Vehicle n = 7 mice, IEC IDO LP533401 n = 5 mice, IEC IDO KO LP533401 n = 10 mice). Individual data are presented as scattered dot plots, with the mean and s.e.m. The p values were determined using the two-tailed Mann-Whitney test for A–D, Kruskal-Wallis, followed by post-Hoc Dunn’s test for F, and one-way ANOVA test followed by Tukey’s multiple comparison test for E and G. Source data are provided as a Source Data file.