Fig. 4: Trp-dependent microbiota effects impact atherosclerosis.
From: Harnessing intestinal tryptophan catabolism to relieve atherosclerosis in mice

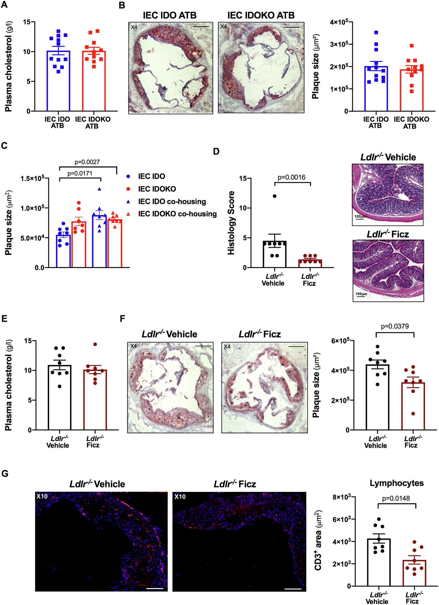
A Plasma cholesterol, B representative pictures and quantifications of plaques in the aortic sinus of male Ldlr−/− IEC IDO KO and littermate control Ldlr−/− IEC IDO mice treated with antibiotics (ATB) during the 8 weeks of high-fat and high-cholesterol diet (HFD + HCD) feeding period (IEC IDO ATB n = 12 mice, IEC IDO KO ATB n = 11 mice); scale bar 200 µm. C plaque quantification in the aortic sinus of male Ldlr−/− IEC IDO KO and littermate control Ldlr−/− IEC IDO mice either separated by the genotype or mixed (co-housing) in the same cages from the weaning. The mice were fed HFD + HCD for 8 weeks (IEC IDO n = 8 mice, IEC IDO KO n = 7 mice, IEC IDO co-housing n = 8 mice, and IEC IDO KO co-housing n = 8 mice). D colon pathohistological scoring; scale bar 100 µm, E plasma cholesterol levels, F representative pictures and quantifications of plaque size in the aortic sinus; scale bar 200 µm, G representative pictures and quantifications of lymphocytes (CD3+ in red) accumulation within plaques in the aortic sinus of male Ldlr−/−mice treated with 6-Formylindolo(3,2-b)carbazole (Ficz) or vehicle; scale bar 100 µm (n = 8 mice/group) during the 8 weeks of HCD feeding period. Individual data are presented as scattered dot plots, with the mean and s.e.m. The p values were determined using the two-tailed Mann-Whitney test. Source data are provided as a Source Data file.