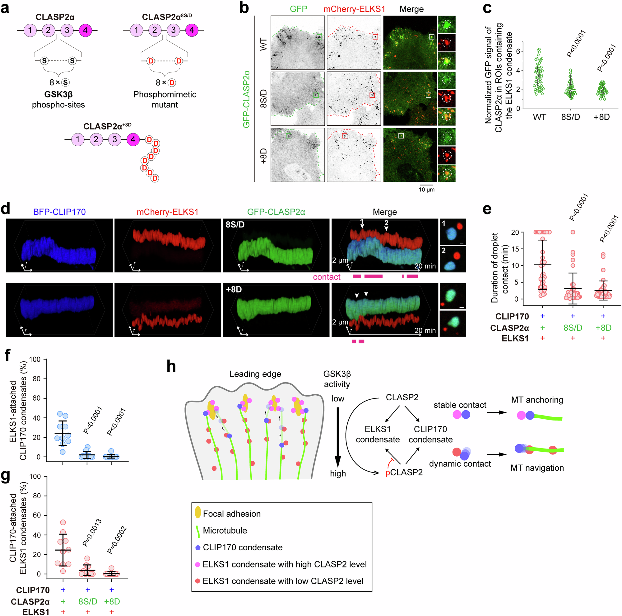
Fig. 7: Phosphorylation of CLASP2 regulates condensate attachment for cortical MT organization.
From: CLASP-mediated competitive binding in protein condensates directs microtubule growth

a Schematic diagrams illustrating the phosphomimetic mutation (8 S/D) in CLASP2α. b Cell imaging of the accumulation of CLASP2α in the ELKS1 condensate in cells. The ROIs containing the cortical ELKS1 condensate are indicated by dashed circles. c Quantification of the GFP signal of CLASP2α in the ROI as shown in (b). Three ROIs containing the cortical ELKS1 condensate were randomly selected for each cell. The GFP signal was normalized to background fluorescence intensity. The error bars represent the values in the 5%–95% range. The middle, bottom, and top of boxplots represent, respectively, the median, the 25th percentile, and the 75th percentile (n = 20 cells). d Kymographic analysis of the weakened attachment between the ELKS1 and CLIP170 condensates in cells overexpressing CLASP2α mutants. See also movie S4. e Quantification of the contact duration between the ELKS1 and CLIP170 droplets as indicated in (d). Data are mean ± s.d. The middle, bottom, and top of boxplots represent, respectively, the median, the 25th percentile, and the 75th percentile (n = 40 droplet contacts from 10 movies). f, g Quantification analysis of contact ratios between CLIP170 and ELKS1 droplets as indicated in Fig. S12g. Data are mean ± s.d. The middle, bottom, and top of boxplots represent, respectively, the median, the 25th percentile, and the 75th percentile (n = 10 cells). h A schematic model illustrating cortical MT organization mediated by CLASP2. The different levels of CLASP2 in the condensed phase, which are regulated by GSK3β-dependent phosphorylation, determine the two different modes of condensate attachment for MT anchoring and navigation.