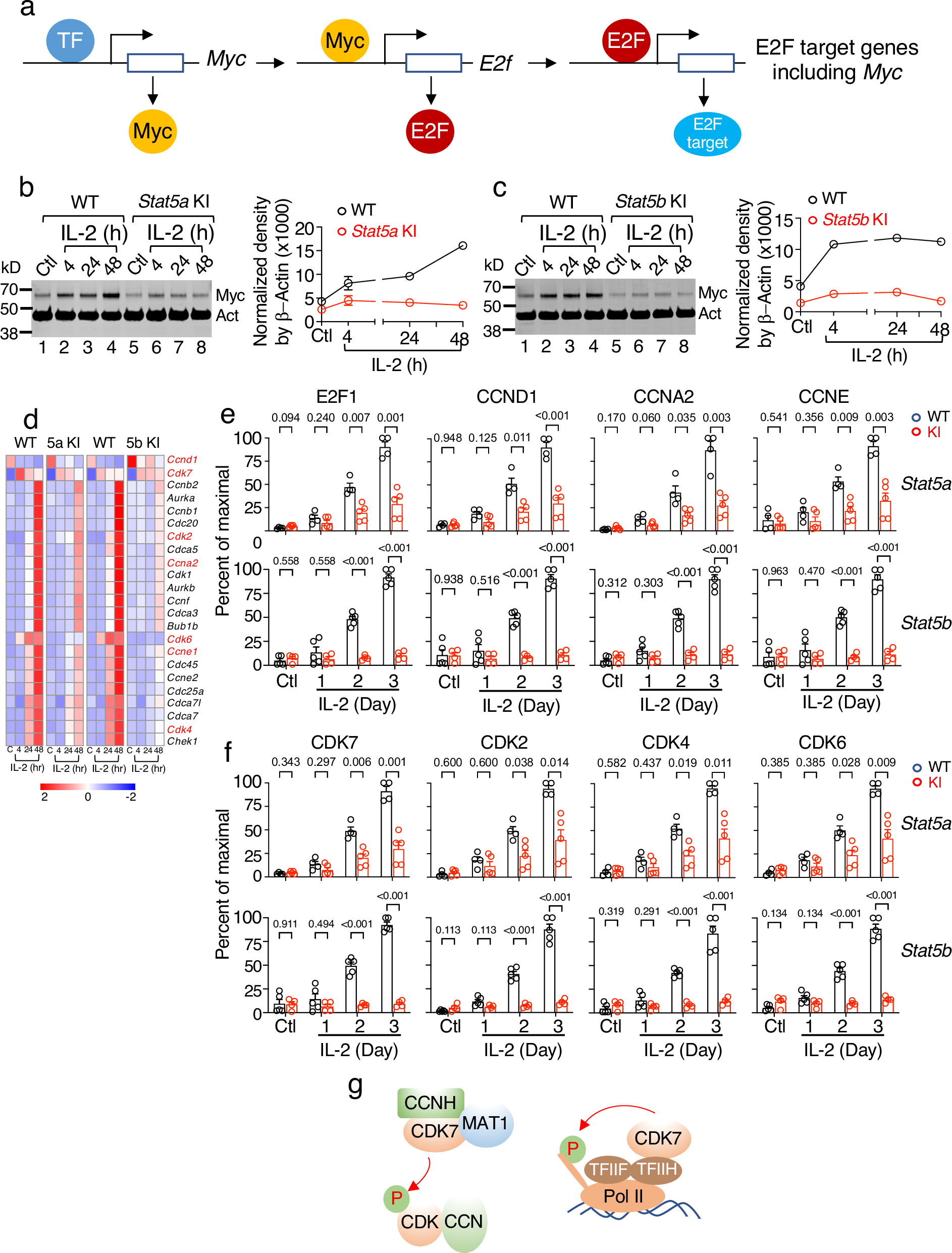
Fig. 6: Decreased expression of Myc, E2F1, CCND1, CCNA2, CCNE, CDK2, CDK4, CDK6, and CDK7 in IL-2-stimulated Stat5 KI CD8+ T cells.

a Schematic showing that expression of Myc leads to upregulation of E2F and E2F target genes, including Myc itself.) b and c Showing representative western blots of Myc expression from two experiments in freshly isolated WT and Stat5a KI (b) and WT and Stat5b KI (c) CD8+ T cells stimulated by IL-2 for indicated time points. Line graph on the right of each panel shows Myc levels normalized by blotting with anti-β-actin (b for Stat5a KI and c for Stat5b KI samples). Source data for b and c are provided as a Source Data File. d Heatmap showing selected cell-cycle related mRNAs whose expression was attenuated in Stat5a KI and Stat5b KI CD8+ T cells in response to IL-2 stimulation. e Percentage of cells expressing E2F1, CCND1, CCNA2, and CCNE, as indicated, in WT (black open bars), Stat5a KI (top panels, red open bars) and Stat5b KI (bottom panels, red open bars) CD8+ T cells simulated by IL-2; n = 4 for Stat5a WT, n = 5 for Stat5a KI, n = 4 for both Stat5b WT and Stat5b KI. f Percentage of cells expressing CDK7, CDK2, CDK4, and CDK6 in WT (black open bars), Stat5a KI (top panels, red open bars) and Stat5b KI (bottom panels, red open bars) CD8+ T cells simulated by IL-2. e, f Shown are combined data from two independent experiments using Stat5a CD8+ T cells (top panels) and Stat5b CD8+ T cells (bottom panels). Each data point represents 4 or 5 biological replicates (n = 4 for Stat5a WT, n = 5 for Stat5a KI, n = 5 for Stat5b WT and n = 4 for Stat5b KI) and each biological replicate was derived from the combined cells from three Stat5b KI mice. Also shown are error bars (SEM) and p-values determined by multiple unpaired t test using the Holm-Šídák method. Source data for b, c, e, and f are provided as a Source Data File. g Schematic showing CDK7 as a key component of CDK activating kinase (CAK) that phosphorylates DNA polymerase II to regulate gene transcription.