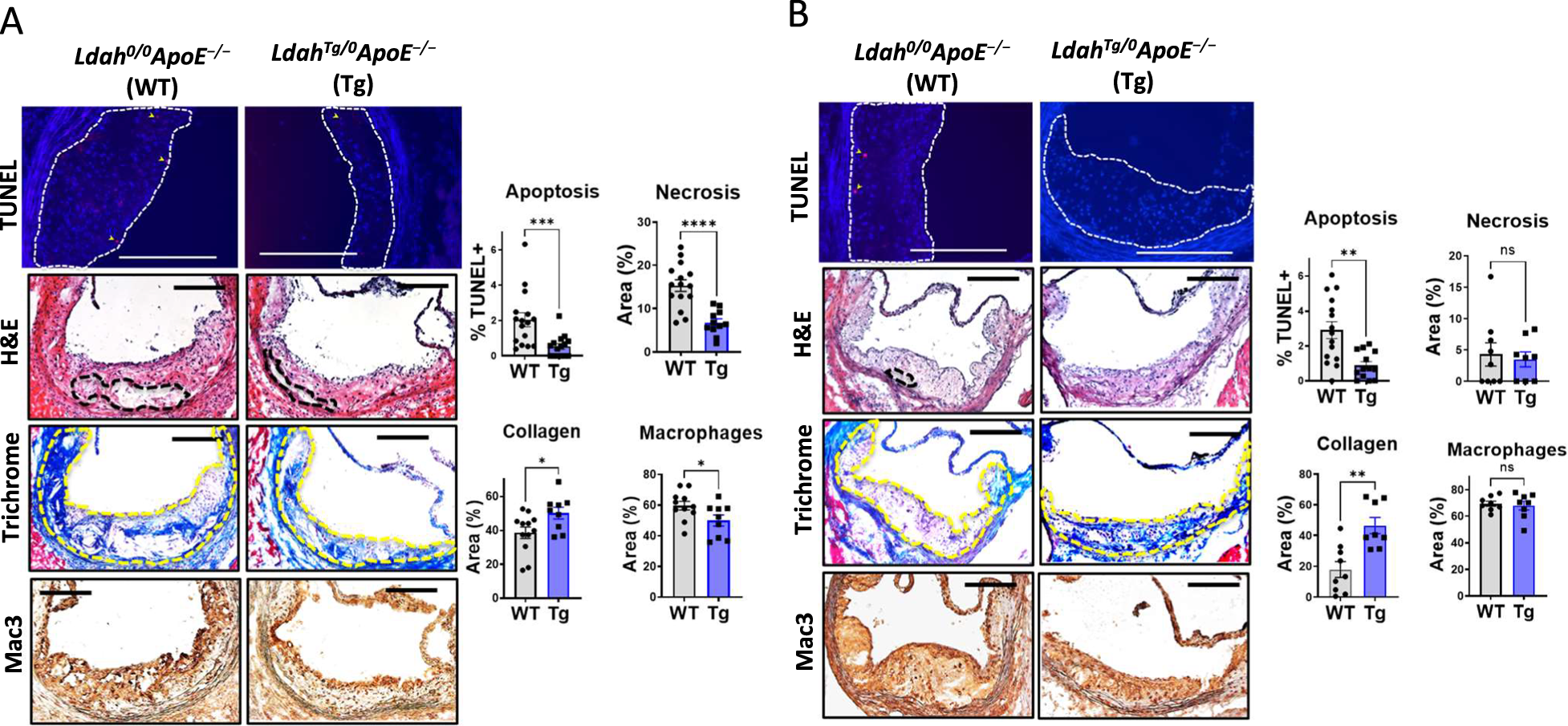
Fig. 2: LDAH overexpression promotes less necrotic and highly fibrotic plaque phenotypes.

Representative images and quantification of TUNEL+ cells, necrotic areas (outlined by dashed lines) in H&E staining, Mac3 staining (brown) and collagen (blue in trichrome staining) in lesions of Ldah0/0ApoE−/− (WT, gray bars) and LdahTg/0ApoE−/− (Tg, blue bars) female (A) and male (B) littermates. Apoptotic cells identified by TUNEL are indicated by arrows. Mac3+ areas within lesions are stained brown. Lesion areas in trichrome staining are outlined in yellow. All bars = 200 μm. Data are presented as mean ± SEM independent samples. Apoptosis (female n = 16 WT and 15 Tg, ***P = 0.0008; male n = 15 WT and 13 Tg, **P = 0.0011); necrosis (female n = 15 WT and 11 Tg, ****P < 0.0001; male n = 9 WT and 8 Tg, n.s. not significant); collagen (female n = 12 WT and 9 Tg, *P = 0.0302; male n = 9 WT and 8 Tg, **P = 0.0037); macrophages (female n = 11 WT and 9 Tg, *p = 0.0468; male n = 8 WT and 8 Tg, n.s. not significant). Comparisons were performed using two-tailed unpaired t-test (Mac3 in male and female, necrosis collagen and TUNEL in female), two-tailed Welch’s t-test (TUNEL in male) or two-tailed Mann-Whitney U test (necrosis and collagen in male). Source data are provided as a Source Data file.