Fig. 3: Inhibition of lung and liver metastases by SAM-FC in different murine and human tumor models.
From: Reprogramming the tumor immune microenvironment using engineered dual-drug loaded Salmonella

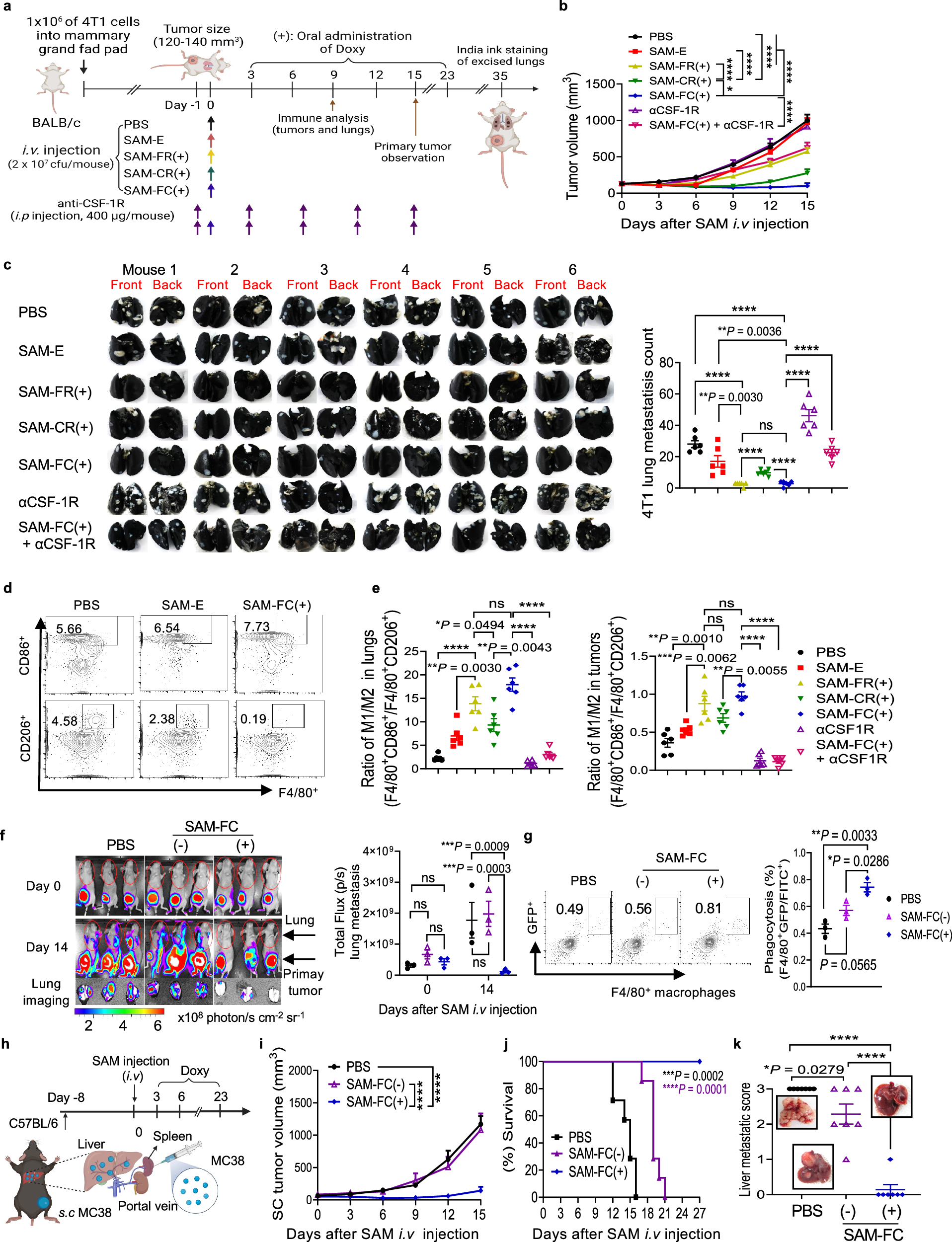
a Experimental scheme. Briefly, 4T1 cells were implanted into the mammary fat pad of BALB/c mice. When tumors reached approximately 140 mm3, mice received bacteria through i.v injection (day 0). Doxy (+) and CSF-1R antibody (αCSF-1R) were administered as shown. Pimary tumors and metastatic lungs were collected on day 15 and 35, respectively (b, c) and flow cytometry was performed on day 9 (d, e). b Average growth curves of 4T1 primary tumors (n = 6 mice examined from two independent experimental replicates; *P = 0.0144, ****P < 0.0001; two-way ANOVA with Tukey’s multiple comparisons test). c Individual images (left) and metastatic nodule count (right) of lungs (n = 6 examined from two independent experimental replicates; ****P < 0.0001; ns not significant; unpaired two-tailed t-test). d Flow cytometry gating of M1 (F4/80+ CD86+) and M2 (F4/80+ CD206+) macrophages. e Ratio of M1/M2 macrophages in lungs (left) and tumors (right) (n = 6 mice examined from two independent experimental replicates; ****P < 0.0001; ns, not significant; unpaired two-tailed t-test). f In vivo and ex vivo bioluminescent imaging of MDA-MB-231-FLuc-GFP lung metastasis. Left, images of the mice on day 0 (pre-treatment) and on day 14 (post-treatment) and the excised lungs on day 14; right, quantitation of bioluminescence levels in the lungs. g Frequency of macrophages phagocytosing tumor cells (F4/80+GFP+) in the metastatic lungs of (f) (n = 3 mice/group, from one experiment, unpaired two-tailed t-test). h Experimental scheme. i Average growth curves of subcutaneous tumors (n = 7 mice examined from two independent experimental replicates; ****P < 0.0001; two-way ANOVA with Tukey’s multiple comparisons test). j Kaplan-Meier survival curves (n = 7 mice examined from two independent experimental replicates; ****P < 0.0001; Log-rank (Mantel-Cox) test). k Metastatic scores of livers. Metastatic nodules on the liver surface were counted at the experimental end point. The scores were classified as follows: 0, 0%; 1, <20%; 2, 20%–50%; 3, >50% (n = 7 mice examined from two independent experimental replicates; ****P < 0.0001; unpaired two-tailed t-test).