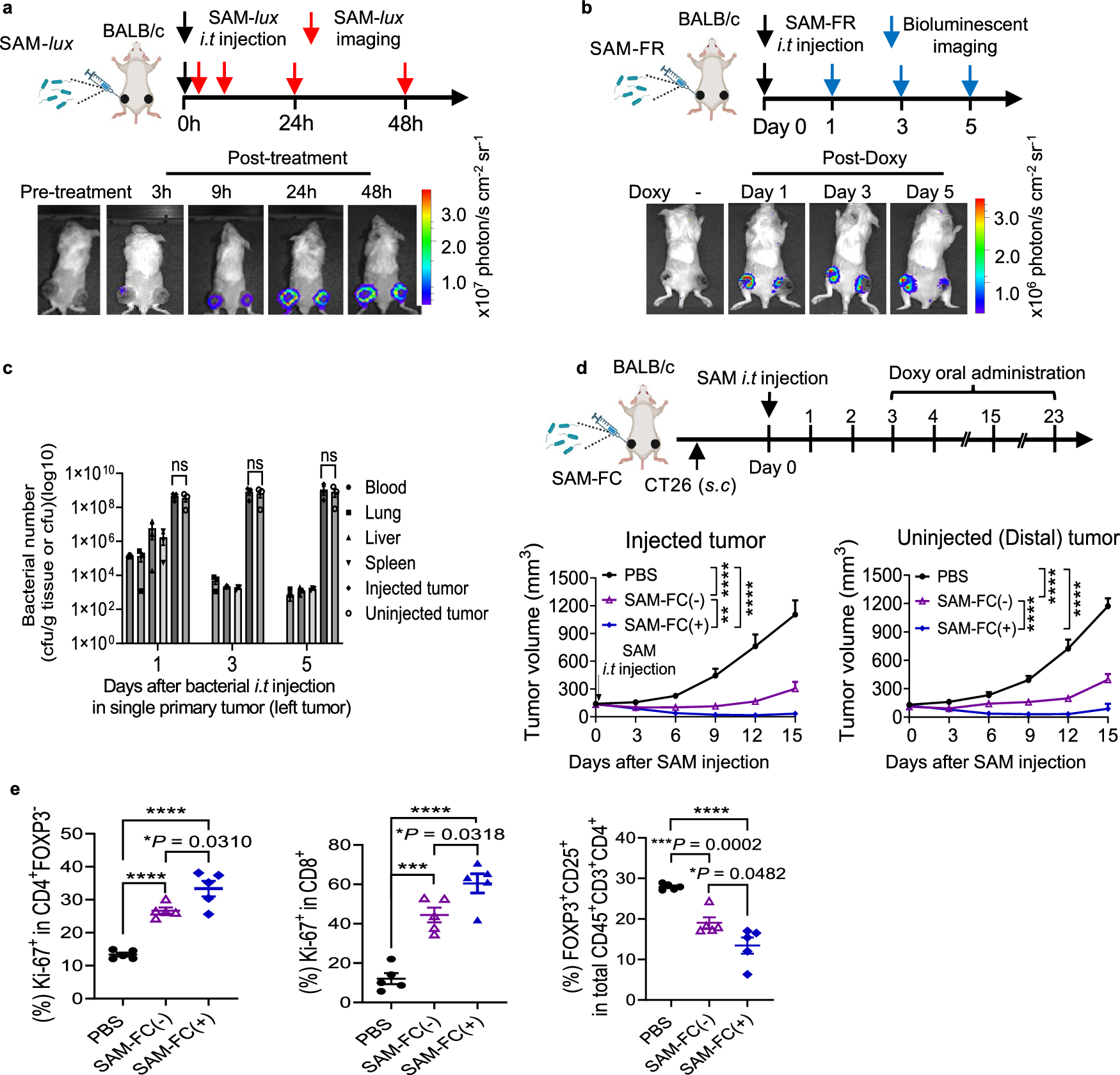
Fig. 6: Targeting of multiple tumors and induction of antitumor immune responses by unilateral intratumoral injection of SAM-FC.
From: Reprogramming the tumor immune microenvironment using engineered dual-drug loaded Salmonella

CT26 cells (1 × 106) were implanted subcutaneously (s.c) into both hind flanks of BALB/c mice. When the tumors reached approximately 120–150 mm3, mice received an intratumoral (i.t) injection of SAM-lux (4 × 108 cfu), SAM-FR (2 × 108 cfu), or SAM-FC (2 × 108 cfu) into a tumor in the left flank. a Representative bioluminescence images of a mouse treated with SAM-lux (n = 3 mice/group, from one experiment); images were taken before and after bacterial treatment. b Representative bioluminescence images of a mouse treated with SAM-FR (n = 3 mice/group, from one experiment); images were taken after intravenous injection of coelenterazine, 12 h after the oral adminstration of Doxy on the indicated day. The images of mice in the Doxy (−) group were taken 12 h before Doxy adminstration. c Biodistribution of SAM-FC. After i.t injection of bacteria, the indicated organs or tissues were harvested on day 1, 3, and 5 for viable bacterial count. (n = 3 mice/group, from one experiment; ns not significant; two-way ANOVA with Tukey’s multiple comparisons test). d Average growth curves of injected and uninjected distal tumors. Bacterial i.t injection (2 × 108 cfu) was performed as shown (upper panel). The volumes of treated (left bottom) and untreated (right bottom) tumors were measured every 3 days, starting on day 0. PBS, untreated control group (n = 5 mice/group, from one experiment; **P = 0.0027, ****P < 0.0001; two-way ANOVA with Tukey’s multiple comparisons test). Please also see Supplementary Fig. 13. e Frequency of different immune cells within uninjected distal tumors. Uninjected distal tumors were obtained on day 9 and analyzed. Left, proliferating conventional CD4+ T cells (Ki-67+CD4+FOXP3−); middle, proliferating CD8+ T cells (Ki−67+CD8+); right, Tregs (CD3+CD4+FOXP3+CD25+) (n = 5 mice/group, from one experiment; ***P = 0.0001, ****P < 0.0001; unpaired two-tailed t-test). Please also see Supplementary Fig. 7a–c.