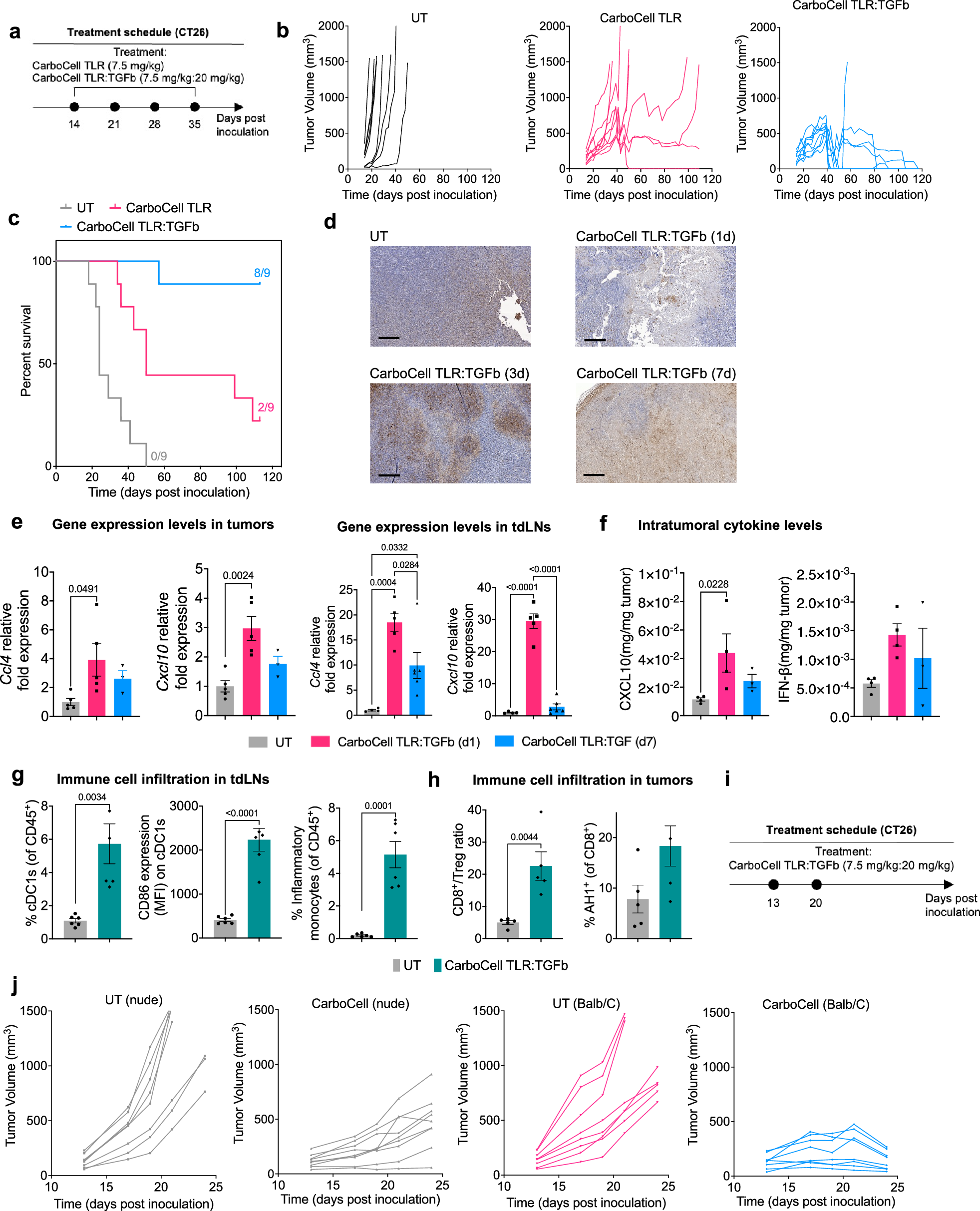
Fig. 2: Combinatorial CarboCell TLR:TGFb improves therapeutic efficacy and links the innate and adaptive immune response.

a Treatment schedule (CT26 tumors, CC (Supplementary Table 1)). b Individual tumor growth curves and c survival plots of mice bearing CT26 tumors [start size ~150 mm3, n = 9/group]. d–h Mice bearing established CT26 tumors were injected intratumorally with CarboCell TLR:TGFb (7.5 mg/kg:20 mg/kg, CC (Supplementary Table 1)). Untreated mice were included as controls. One day (1d), three days (3d) and seven days (7d) later, tumors and tdLNs were harvested for analysis. d Representative images of anti-MLKL immunohistochemistry (IHC) analysis of tumors. For remaining images see Supplementary Fig. 13. [bar = 200 µm, n = 3 (UT and d3), n = 4 (d1 and d7)]. e Gene expression analysis (one-way ANOVA with Tukey post-test) of tumors; Ccl4 (F(2,10) = 3.798, P = 0.0593), Cxcl10 (F(2,10) = 10.87, P = 0.0031), [n = 5 (UT), n = 5 (d1), n = 3 (d7)] and tdLNs; Ccl4 (F(2,12) = 15.10, P = 0.0005), Cxcl10 (F(2, 12) = 115.4, P < 0.0001) [n = 4 (UT), n = 5 (d1), n = 6 (d7)]. f Analysis of intratumoral levels (one-way ANOVA with Tukey post-test) of CXCL10 (F(3,11) = 3.661, P = 0.0475) and IFN-β (F(2,9) = 9.200, P = 0.0067) determined by ELISA [all groups n = 4, except CXCL10 d7 n = 3]. g, h Flow cytometry analysis (two-tailed unpaired t test). For gating strategies see Supplementary Fig. 14 and Supplementary Fig. 15. g %cDC1s, CD86 expression (MFI) on cDC1s, and %Inflammatory monocytes in tdLNs [n = 6]. h CD8+/Treg ratio and %AH1+ (of CD8+) T cells in tumors [n = 5]. i Treatment schedule. BALB/c [start size ~135 mm3, n = 8] and BALB/c-nu [start size ~ 121 mm3, n = 9] mice bearing established CT26 tumors received two weekly intratumoral injections with CarboCell TLR:TGFb. Untreated BALB/c [start size ~144 mm3, n = 8] and BALB/c-nu [start size ~133 mm3, n = 8] mice were included as controls. j Individual tumor growth curves. The results are presented as mean ± SEM. Source data and exact P-values are provided as a Source Data file.