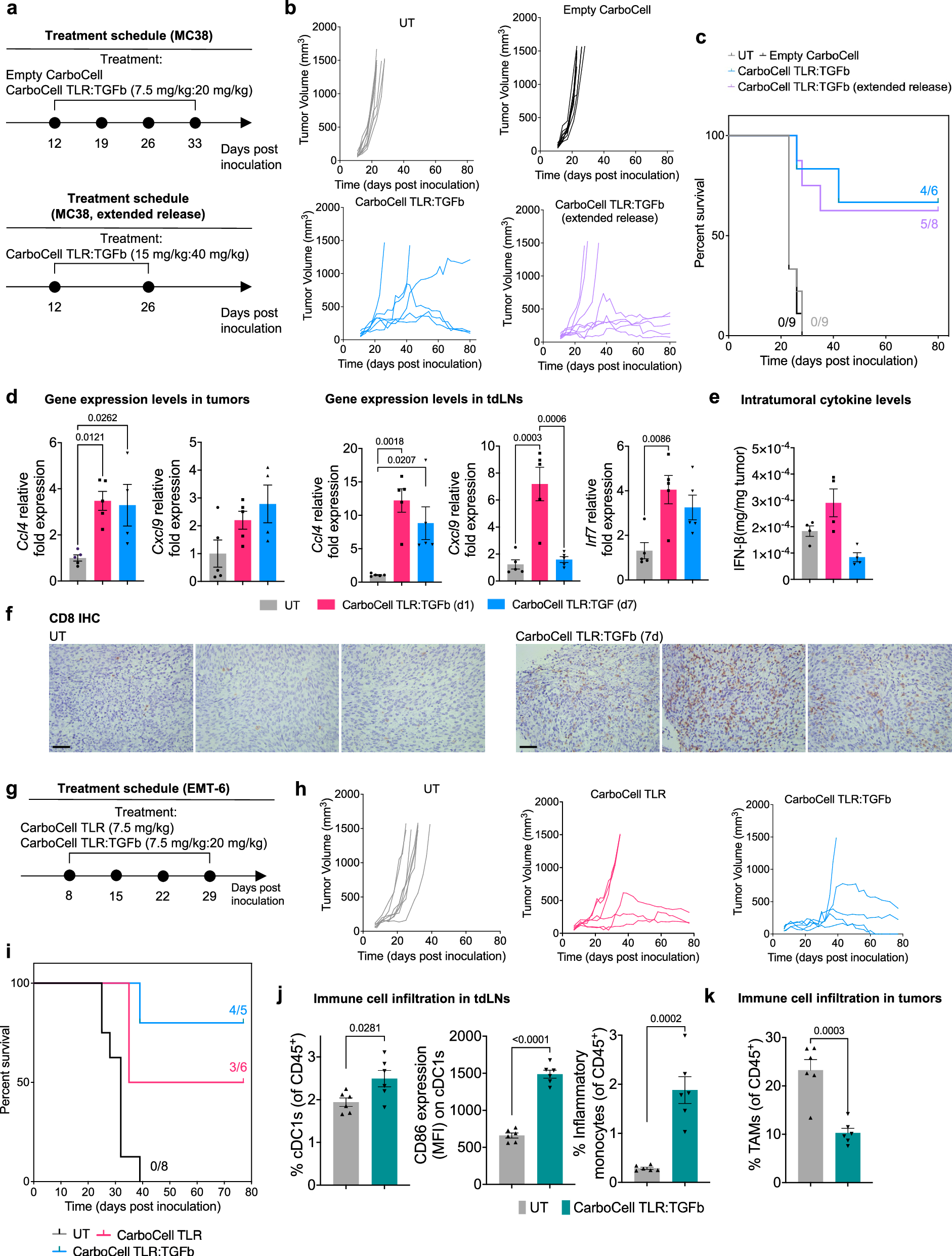
Fig. 3: Combinatorial CarboCell TLR:TGFb provides single agent therapeutic activity in MC38 and EMT-6 tumor bearing mice.

a Treatment schedule (MC38 tumors, CC (top) and CC-ER (bottom) (Supplementary Table 1)). b Individual tumor growth curves and (c) survival plots of mice bearing MC38 tumors [start size ~109 mm3, n = 9 (UT), n = 9 (Empty CarboCell), n = 8 (CarboCell TLR:TGFb), n = 8 (CarboCell TLR:TGFb extended release)]. d–f Mice bearing established MC38 tumors were injected intratumorally with CarboCell TLR:TGFb (7.5 mg/kg:20 mg/kg, (CC (Supplementary Table 1)). Untreated mice were included as controls. One day (1d) and seven days (7d) later, tumors and tdLNs were harvested for analysis. d Gene expression analysis (one-way ANOVA with Tukey post-test) of tumors; Ccl4 (F(2,12) = 10.87, P = 0.0020) and Cxcl9 (F(2,12) = 19.44, P = 0.0002) [n = 5 (UT), n = 5 (d1), n = 4 (d7)] and tdLNs; Ccl4 (F(2,12) = 10.87, P = 0.0020), Cxcl9 (F(2,12) = 19.44, P = 0.0002) and Irf7 (F(2,12) = 7.059, P = 0.0094) [all groups n = 5]. e Analysis of intratumoral levels (one-way ANOVA with Tukey post-test) of IFN-β determined by ELISA assay [n = 4]. f Representative images of anti-CD8 immunohistochemistry (IHC) analysis of tumors [bar=100 µm, n = 3]. g Treatment schedule EMT-6 tumors (CC (Supplementary Table 1)). h Individual tumor growth curves and (i) survival plots of mice bearing EMT-6 tumors [start size ~95 mm3, n = 8 (UT), n = 6 (CarboCell TLR), n = 5 (CarboCell TLR:TGFb]. j, k Flow cytometry analysis (two-tailed unpaired t test). For gating strategies see Supplementary Fig. 16 and Supplementary Fig. 17. Mice bearing established EMT-6 tumors were injected intratumorally with CarboCell TLR:TGFb (7.5 mg/kg:20 mg/kg, CC (Supplementary Table 1)) and untreated mice were included as controls [n = 6/group]. Analysis was performed seven days after treatment. j %cDC1s (of CD45+), CD86 expression (MFI) on cDC1s, and %inflammatory monocytes (of CD45+) in tdLNs. k %TAMs (of CD45+) in tumors. The results are presented as mean ± SEM. Source data and exact P values are provided as a Source Data file.