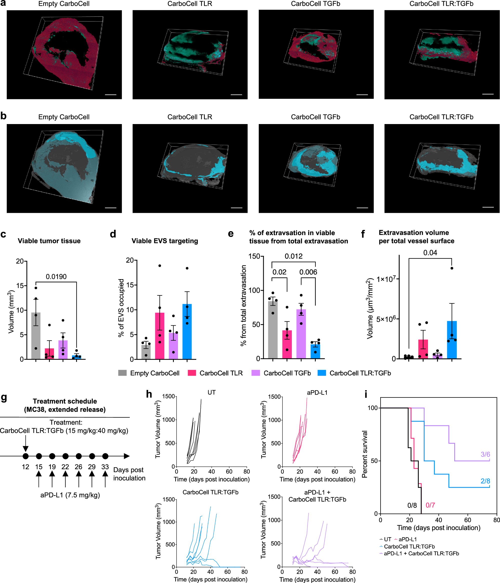
Fig. 5: Intratumoral CarboCell TLR:TGFb decreases viable tumor tissue volume and augments conventional aPD-L1 immunotherapy.

a–f Mice bearing established CT26 tumors were injected intratumorally with empty CarboCell, CarboCell TLR (7.5 mg/kg), CarboCell TGFb (20 mg/kg), or CarboCell TLR:TGFb (7.5 mg/kg:20 mg/kg) (CC (Supplementary Table 1)). Untreated mice were included as reference. Five days after treatment, tumors were harvested for analysis. a 3D rendering of the representative preprocessed images of AF555 lectin-labelled tumor vasculature (red) and AF647-labelled anti-PD-L1 (turquoise) extravasation in optically cleared tumors. b 3D isosurface rendering of representative masks of total tumor tissue (semi-transparent grey) and viable tumor tissue (cyan). Scale bar, 1 mm. c–e Results of image analysis describing effects of the treatments (one-way ANOVA with Tukey post-test) [n = 4/group] on (c). the volume of viable tumor tissue (F(3, 12) = 4.769, P = 0.0206), d targeting of viable extravascular space (EVS) (F(3,12) = 2.658, P = 0.0958), e fraction of anti-PD-L1 extravasation volume ending up in viable EVS from total extravasation volume (F(3,12) = 11.07, P = 0.0009), and (f). total extravasation volume per total vessel surface (vessel permeability) (Kruskal-Wallis test (F) P = 0.0248, Dunn’s post-test). g Treatment schedule (MC38 tumors, CC-ER (Supplementary Table 1)). h Individual tumor growth curves and (i) survival plots of mice bearing MC38 tumors [start size ~129 mm3, n = 8 (UT), n = 7 (aPD1), n = 8 (CarboCell TLR:TGFb), n = 6 (CarboCell TLR:TGFb + aPD1)]. The results are presented as mean ± SEM. Source data and exact P values are provided as a Source Data file.