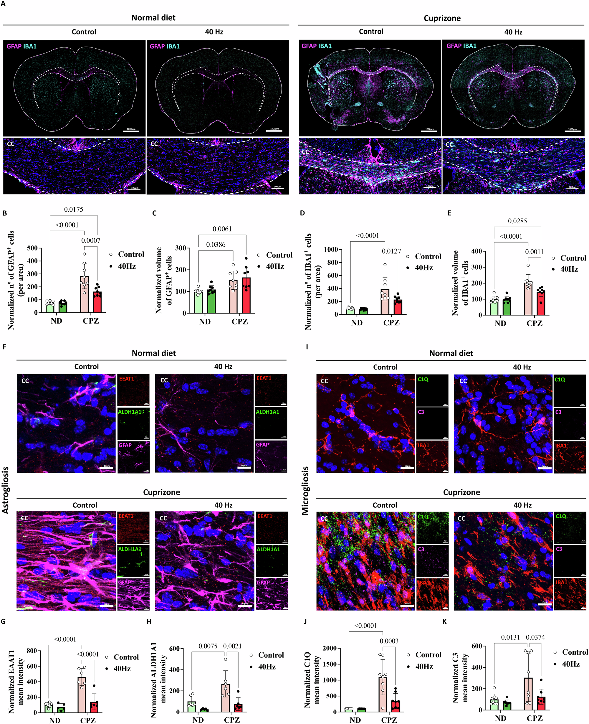
Fig. 3: Neuroinflammation induced by cuprizone is reduced by GENUS.

A–E IHC of GFAP (magenta) and IBA1 (cyan) of the CC of 12-week WT mice under CPZ and ND after 6 weeks of diet intervention and 3 weeks of 1 h/day of GENUS or control (n = 8 mice per group, one technical replicate, tile scan, scale bar—50 μm). B Normalized number of GFAP+ cells in the CC area (mean ± SD). F(1,28) = 9.763; p = 0.0041. C Normalized volume of GFAP cells in the CC area (mean ± SD). F(1,28) = 0.0194; p = 0.8902. D Normalized number of IBA1+ cells in the CC area (mean ± SD). F(1,28) = 4.866; p = 0.0358. E Normalized volume of IBA1 cells in the CC area (mean ± SD). F(1,28) = 8.653; p = 0.0065. F–H IHC of EAAT1 (red), ALDH1A1 (green), and GFAP (magenta) of the CC of 12-weeks WT mice under CPZ and ND after 6 weeks of diet intervention and 3 control weeks of 1 h/day of GENUS or control (n = 6 mice per group, one technical replicate, scale bar—10 μm). G Normalized mean intensity of EAAT1 in the CC area (mean ± SD). F(1,19) = 18.63; p = 0.0004. H Normalized mean intensity of ALDH1A1 in the CC area (mean ± SD). F(1,19) = 3.327; p = 0.0839. I–K IHC of IBA1 (red), C1Q (green), and C3 (magenta) of the CC of 12-weeks WT mice under CPZ and ND after 6 weeks of diet intervention and 3 weeks of 1 h/day of GENUS or control (n = 8 mice per group, two technical replicates, scale bar—10 μm). J Normalized mean intensity of C1Q in the CC area (mean ± SD). F(1,27) = 11.47; p = 0.0022. K Normalized mean intensity of C3 in the CC area (mean ± SD). F(1,28) = 3.071; p = 0.0907. All p-values were calculated using two-way ANOVA followed by Bonferroni’s multiple comparisons test (Supplementary Data S14). Source data are provided as a Source Data file.