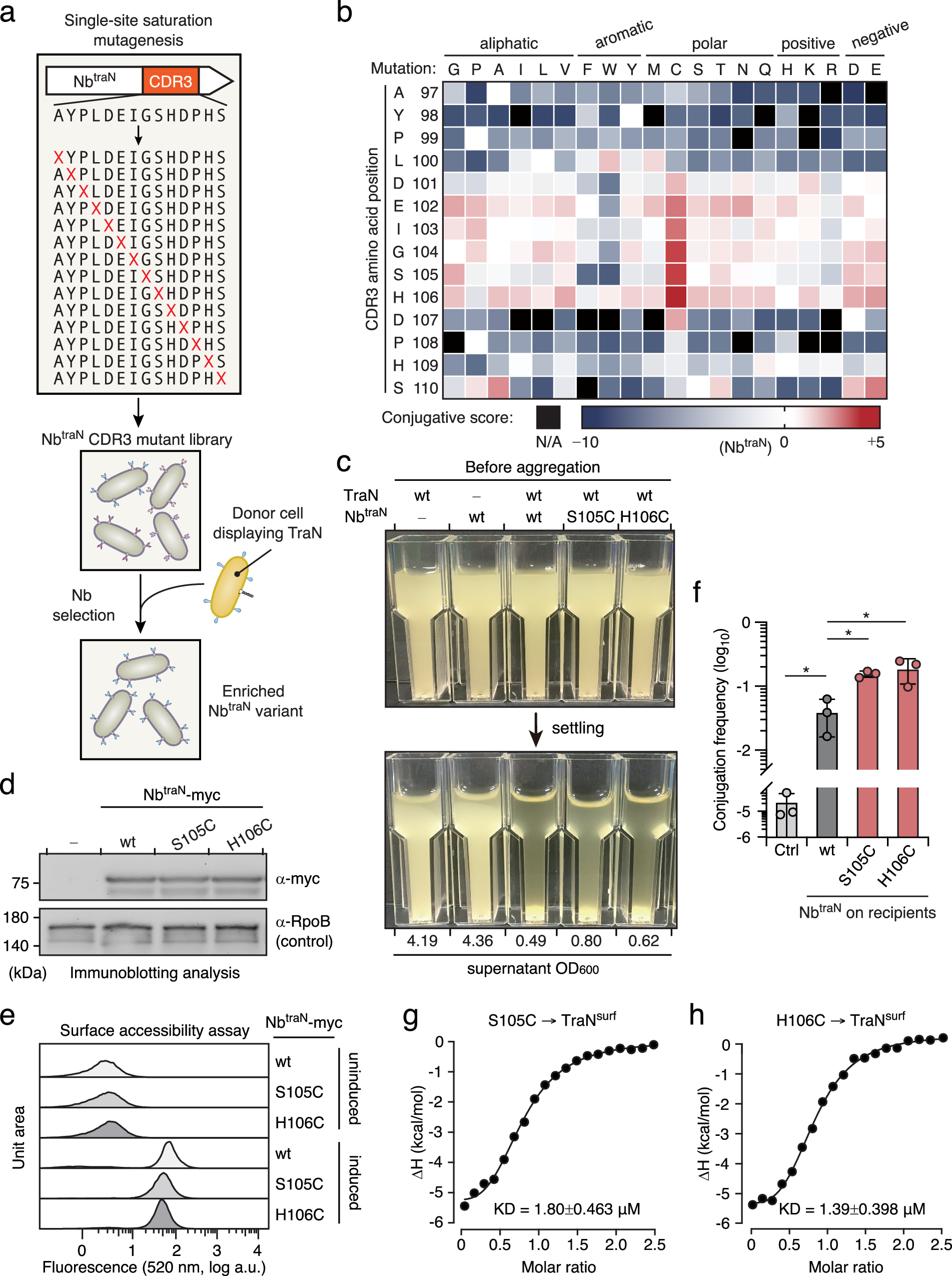
Fig. 4: Discovery of optimized NbtraN variants through deep mutational scanning.
From: A whole-cell platform for discovering synthetic cell adhesion molecules in bacteria

a Selection workflow of the deep mutational scanning. Plasmids carrying NbtraN genes with single-site mutations in CDR3 were utilized for library construction. The mutant library underwent a single round of selection with donor cells displaying TraN to enrich for bacteria expressing potent NbtraN variants displaying stronger binding capacity. b The conjugative scores of individual NbtraN CDR3 mutations are depicted in a heatmap. The X-axis represents individual amino acid mutation, and the Y-axis represents the residue position of CDR3 in wild-type NbtraN. Mutations not identified after selection were excluded from the analysis and are shown in black (N/A). See also Supplementary Data 4 and 5. c Macroscopic aggregation analysis to assess cell-cell adhesion between E. coli strains displaying TraN and the indicated NbtraN variants. The OD600 of the culture supernatant is shown below the image. The cells expressing TraN or wild-type NbtraN were used as controls. d Immunoblotting analysis of E. coli expressing the myc-tagged intimin-NbtraN variants (wild-type, S105C, and H106C) after a 16 h incubation. E. coli without expressing nanobody was used as a control (−). The loading control is E. coli RNA Polymerase β protein (RpoB). Migrations of a size standard, in kDa, are indicated (left). The experiment was repeated three times independently with similar results. e Immunofluorescence and flow cytometry analysis of E. coli expressing surface-displayed NbtraN variants carrying a C-terminal myc tag. Cells were treated with anti-myc antibodies followed by Alexa fluor 488-conjugated secondary antibody. The X-axis represents the fluorescence intensity at 525/40 nm and the Y-axis indicates the cell counts normalized by unit area. f Conjugation frequency of pGenR under the liquid growth condition. Recipient cells expressing indicated nanobodies were co-cultured with donor cells expressing TraN. Data are presented as means ± SD. n = 3 biological replicates with three technical replicates each. Asterisks indicate statistically significant differences between the indicated mean values (p < 0.05, two-tailed t-test). g, h The ITC binding profiles of the indicated NbtraN variants with TraNsurf at 25 °C. See also Supplementary Fig. 6. Source data are provided as a Source Data file.