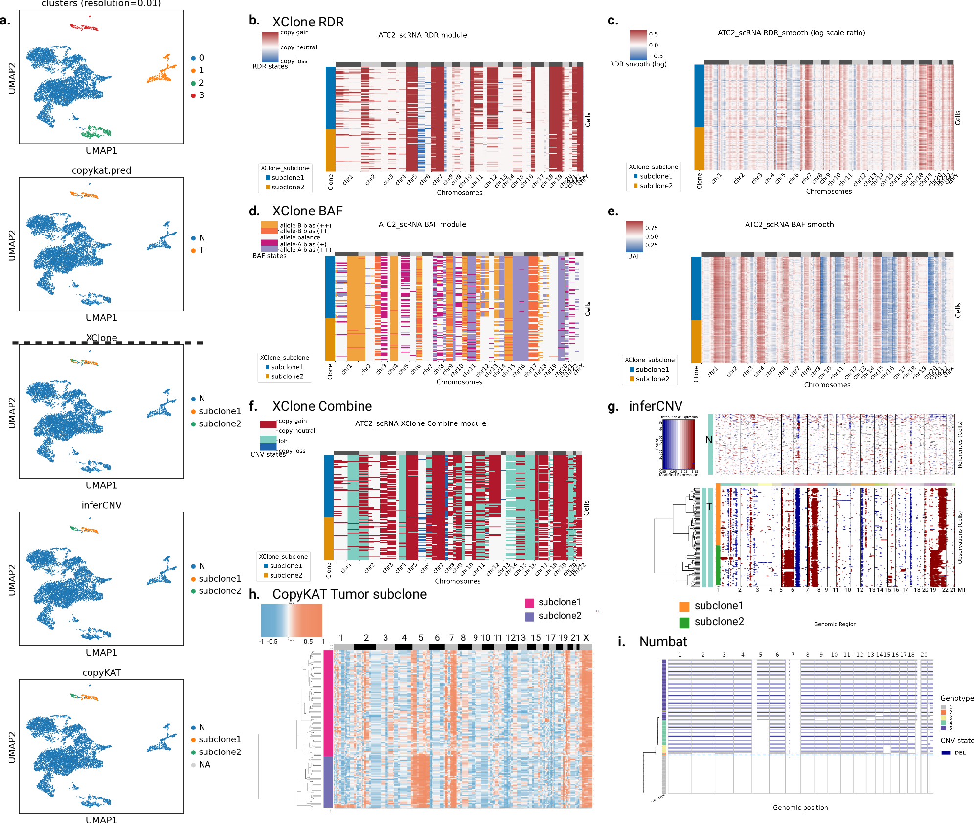
Fig. 3: CNAs identification of ATC2 sample by XClone and other methods (inferCNV, CopyKAT, Numbat).
From: Robust analysis of allele-specific copy number alterations from scRNA-seq data with XClone

a UMAP of ATC2 sample with different types of cell annotation: cell clustering by transcriptomes and Tumor/Normal annotation provided by CopyKAT at the top panel, tumor subclones identified by XClone, inferCNV and CopyKAT at the bottom panel, separated by a black dashed line. CNA heatmaps from the XClone RDR module demonstrate the detection of absolute copy number changes (copy gains or losses) in (b), alongside a smoothed visualization of the log-transformed raw ratios in (c). CNA heatmaps from the XClone BAF module are presented, showing allele imbalance detection in (d) and the smoothed B allele frequencies in (e). f Heatmap visualization of CNAs generated by XClone Combine module, indicating the final CNA detection results from the combination of both RDR and BAF modules. The CNA identification results from inferCNV (g), CopyKAT (h), and Numbat (i), respectively. Note, all heatmap figures (b–i; except InferCNV) only contain tumor cells. For the inclusion of all cells, refer to Supplementary Fig. 8.