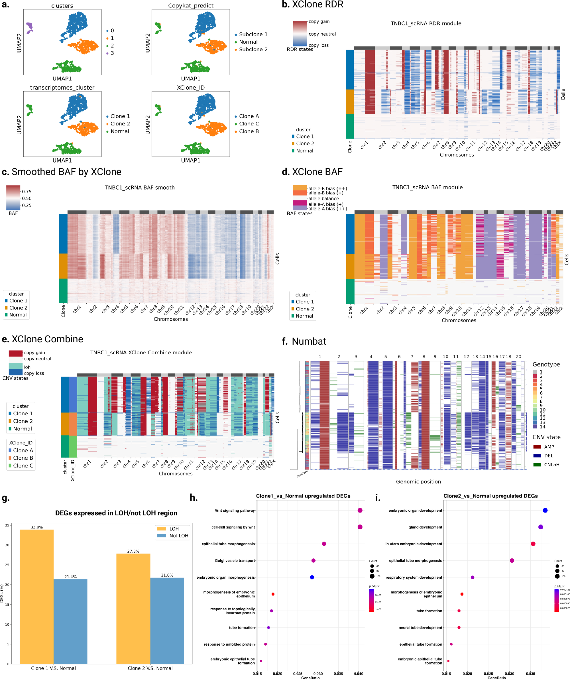
Fig. 4: TNBC1 CNAs identification by XClone and subclonal detection comparison with CopyKAT.
From: Robust analysis of allele-specific copy number alterations from scRNA-seq data with XClone

a UMAP of TNBC1 with different types of cell annotation. Transcriptomes cluster here is the annotation of cell clusters from expression and allele frequency combined analysis, which is used as annotation in analysis and visualization. b–e Heatmap visualization of CNAs generated by XClone RDR module, BAF smoothing (Same with Supplementary Fig. 9, Phased BAF after KNN smoothing and WMA smoothing), BAF module and combination of the 2 modules, respectively for TNBC1, here the combined result shows that XClone detects similar subclones. f Heatmap visualization of CNAs generated by Numbat. g Comparison of the identified DEGs expressed in LOH and non-LOH regions. h, i Gene set enrichment analysis on the upregulated DEGs between Clone1 and Normal, Clone 2 and Normal, respectively, with default one-sided hypergeometric test from clusterProfiler package (p-value cutoff of 0.05 and FDR cutoff of 0.2 (Benjamini–Hochberg method)).