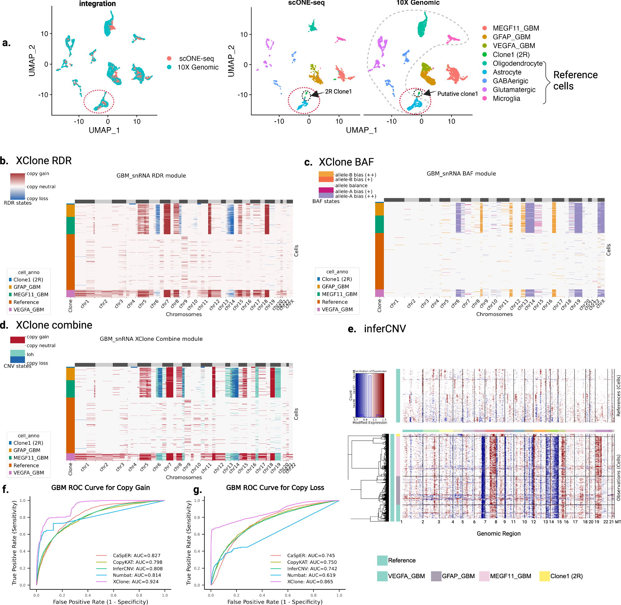
Fig. 5: CNA analysis of a second-recurrent (2R) astrocytoma sample snRNA-seq data, where XClone shows superior performance in detecting CNAs in the minor clone and indication of whole genome duplication.
From: Robust analysis of allele-specific copy number alterations from scRNA-seq data with XClone

a Transcriptome landscape of the IDH1-mutant astrocytoma. In the left panel, the UMAP shows the integration of scONE-seq and 10X Genomics snRNA-seq dataset. In the right panel, the split UMAP effectively illustrates the thorough intermingling of cell types identified independently by the two techniques. Notably, cells from the 2R clone1 (identified via scONE-seq) and the presumed clone1 cells (determined through 10X Genomics snRNA-seq) converge within the same integrated cluster (as demarcated by the black dashed circle). In the absence of genotype data provided by scONE-seq, the 2R clone1 is categorized as an astrocyte based solely on phenotype information (as demarcated by the red dashed circle). To ensure an equitable comparison, we utilized the same set of cells as reference cells in all benchmarking methods (reference cells as demarcated by the grey dashed circle). b–d The heatmaps represent the visualization of CNAs generated by XClone’s RDR module, BAF module, and the combination of these two modules, respectively for the 2R astrocytoma sample (10X Genomics snRNA-seq). The cell labels are matched with the annotations shown in (a) right panel. In this case, the integrated result demonstrates that XClone identifies evident subclone CNA profiles in 2R clone1. e The heatmap provides a visual representation of the CNAs generated by inferCNV. f, g Evaluation of the ability to detect copy number gains, copy number losses in the 2R Clone1 in astrocytoma sample. The ROCs provide a comparison of the performance of different methods, including the XClone, inferCNV, Numbat, CopyKAT, and CaSpER in identifying these key genomic alterations.