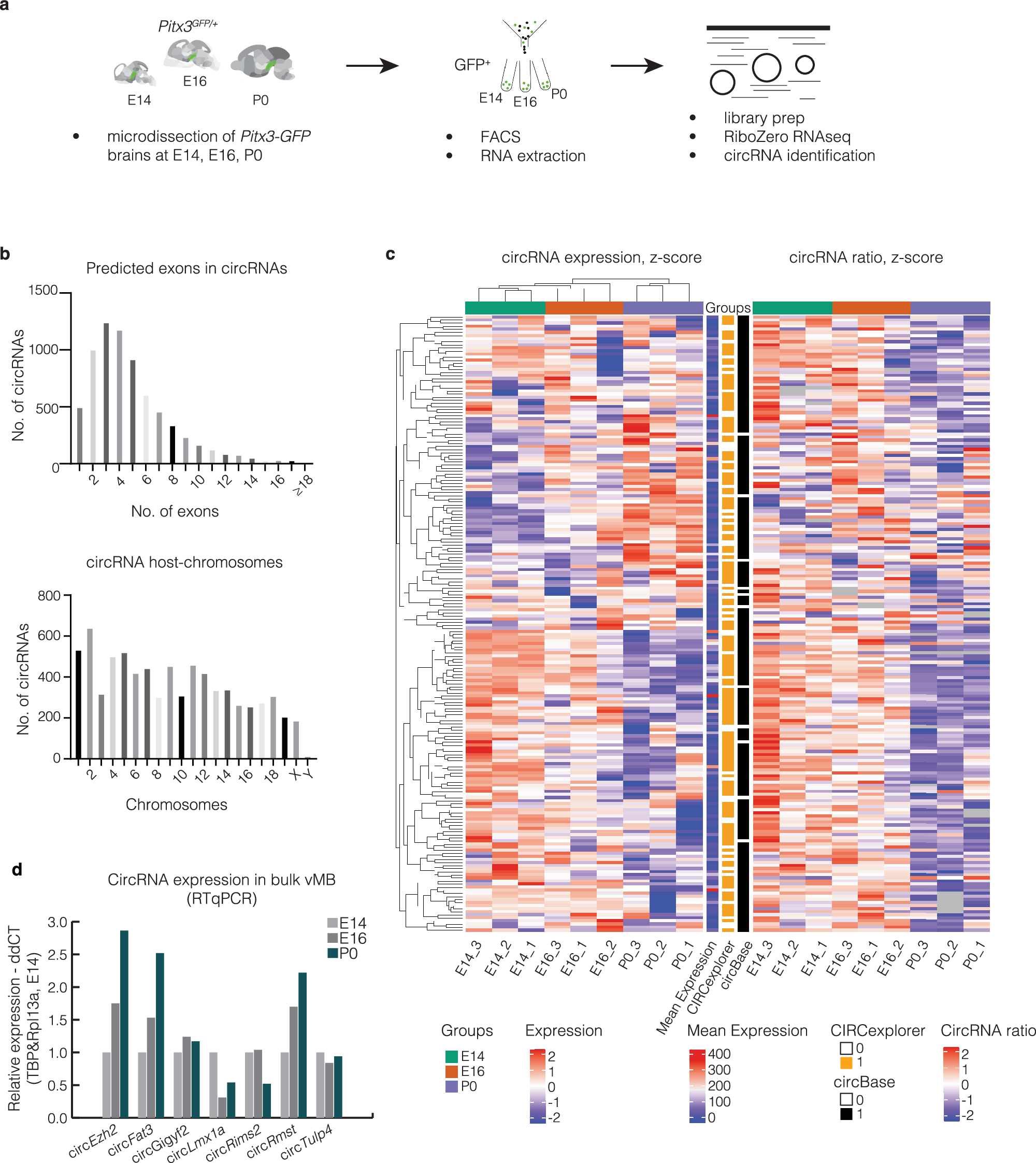
Fig. 3: Temporal dynamics of circRNA expression in developing mDA neurons.
From: Circular RNAs regulate neuron size and migration of midbrain dopamine neurons during development

a Schematic representation showing the collection of GFP+ mDA neurons. Dissection of E14, E16 and P0 Pitx3GFP/+ vMBs was followed by FACS sorting, rRNA-depleted RNAseq and circRNA analysis. b Categorisation of detected E14, E16, P0 Pitx3-GFP neuron circRNAs according to predicted exon number per circRNA (upper panel) and chromosomal location (lower panel). c Differential expression (DESeq2) of circRNAs (left heatmap) and circular-to-linear ratio (right heatmap) between the E14, E16 and P0 stages (groups); between heatmaps mean expression, CIRCexplorer detection (binary) and circBase detection (binary) are plotted; colour codes in the legends. n = 3 samples per developmental stage. d Validation of select candidate circRNAs from RNAseq data (timeseries) by RT-qPCR. Candidates (circEzh2, circFat3, circGigyf2, circLmx1a, circRims2, circRmst, circTulp4) were confirmed by BSJ amplification from pooled bulk vMBs of E14, E16 and P0 WT brains. Housekeeping genes: Tbp and Rpl13a. n = 1, no statistical test was performed. Source data are provided as a Source Data file and Supplementary Data file.