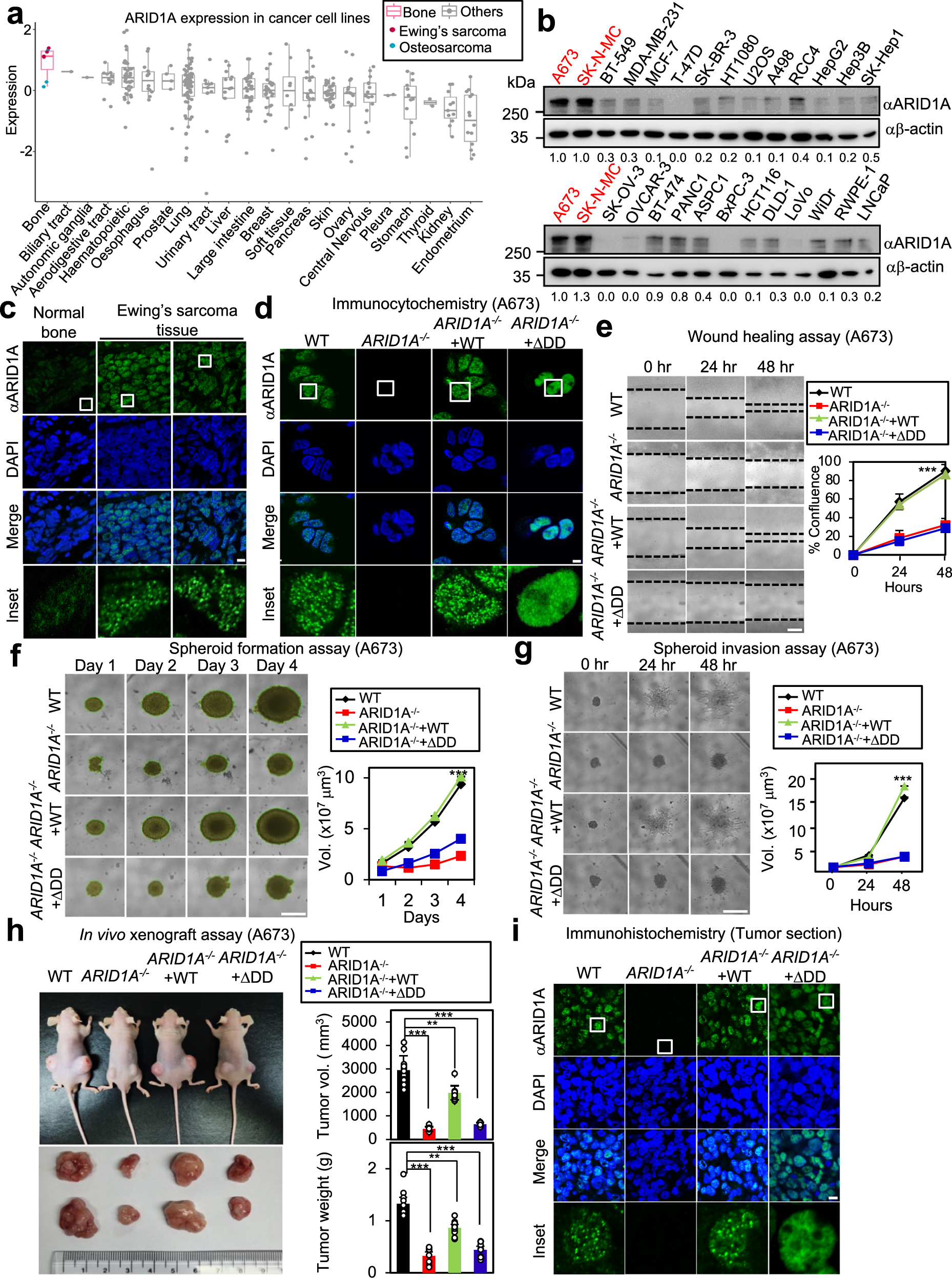
Fig. 3: Loss of ARID1A LLPS significantly reduces proliferative and invasive property of Ewing’s sarcoma.

a Expression levels of ARID1A protein in different types of cancer obtained from the cancer cell line encyclopedia. b Representative immunoblot image measuring ARID1A protein levels in various cancer cell lines. The quantification represents ARID1A/β-actin protein density ratio. The representative images supported by the relevant statistics have been chosen upon three independent preparations with similar outcomes. c Immunohistochemistry results showing ARID1A staining in normal bone tissue and two Ewing’s sarcoma patient tissues. Scale bars: 10 μm. The representative images supported by the relevant statistics have been chosen upon three independent preparations with similar outcomes. d Immnuocytochemistry image illustrating endogenous ARID1A localization in WT, ARID1A−/−, ARID1A−/− + WT and ARID1A−/− + ΔDD cells. Scale bars: 5 μm. The representative images supported by the relevant statistics have been chosen upon three independent preparations with similar outcomes. e Left: wound healing assay conducted on WT, ARID1A−/−, ARID1A−/− + WT, and ARID1A−/− + ΔDD A673 cell lines. Right: quantification of the wound healing assay. Bars represent the SEM; **p < 0.01, ***p < 0.001, NS non-significant. n = 10 technical replicate of wound closures. Statistical analysis performed using a two-tailed Wilcoxon signed rank test on 48 h samples of ARID1A−/− + WT, and ARID1A−/− + ΔDD A673 cell lines. Scale bar: 500 μm. f Left: spheroid formation assay performed for four cell lines over 4 days. Right: quantification of the spheroid formation assay. Bars represents the mean ± SEM; **p < 0.01, ***p < 0.001, NS non-significant. n = 10 technical replicates of spheroids. Statistical analysis performed using a two-tailed Wilcoxon signed rank test on day 4 samples of ARID1A−/− + WT, and ARID1A−/− + ΔDD A673 cell lines. Scale bar: 500 μm. g Left: spheroid invasion assay conducted on four cell lines over 2 days. Right: quantification of the spheroid invasion assay. Bars represents the mean ± SEM; **p < 0.01, ***p < 0.001, NS non-significant. n = 10 technical replicates of spheroids. Statistical analysis performed using a two-tailed Wilcoxon signed rank test on day 4 samples of ARID1A−/− + WT, and ARID1A−/− + ΔDD A673 cell lines. Scale bar: 500 μm. h Left: in vivo xenograft assay performed using four cell lines. Nude mice and extracted tumors are shown. Top right: quantification of the volume of the extracted tumors. Bottom right: quantification of the weight of the extracted tumors. Bars represents the mean ± SEM; **p < 0.01, ***p < 0.001, NS non-significant. n = 10 tumor extracts. Statistical analysis performed using a two-tailed Wilcoxon signed rank test. ARID1A−/−, ARID1A−/− + WT, and ARID1A−/− + ΔDD A673 cell lines were individually compared to WT. i Representative immunohistochemistry images of extracted tumors formed by the four cell lines. Immunostaining was performed using an anti-ARID1A antibody. Scale bars: 10 μm. The representative images supported by the relevant statistics have been chosen upon three independent preparations with similar outcomes. Source data are provided as a Source Data file.