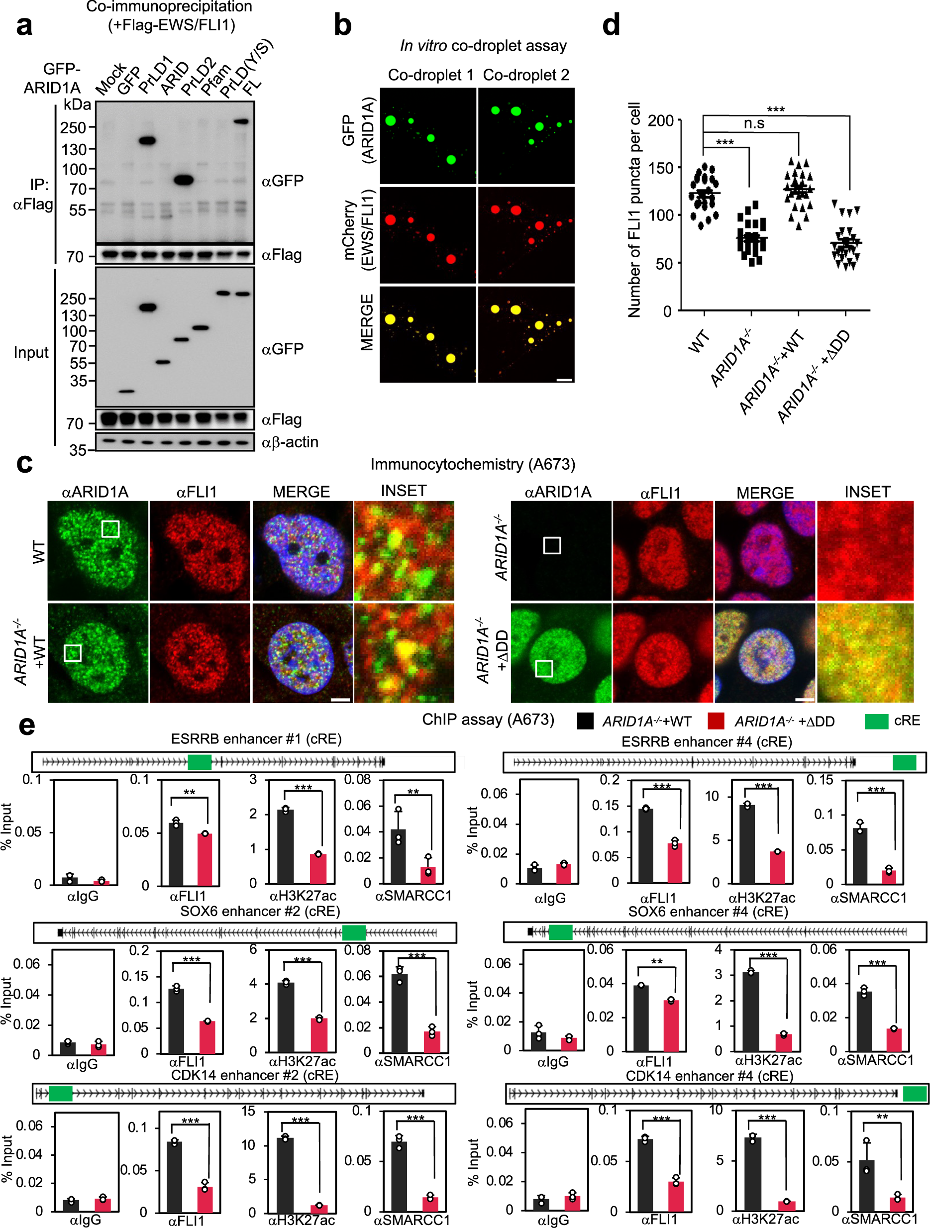
Fig. 6: ARID1A directly interacts with EWS/FLI1 through phase separation.

a Binding site mapping of FLAG-EWS/FLI1 and GFP-ARID1A recombinant proteins by co-immunoprecipitation assay. Tested proteins include PrLD1, ARID, PrLD2, Pfam, PrLD(Y/S) mutant, and full-length ARID1A. The representative images supported by the relevant statistics have been chosen upon three independent preparations with similar outcomes. b Confocal image of an in vitro co-droplet assay demonstrating colocalization of purified GFP-ARID1A and mCherry-EWS/FLI1. Scale bars: 5 μm. The representative images supported by the relevant statistics have been chosen upon three independent preparations with similar outcomes. c Representative confocal images of ARID1A−/− + WT and ARID1A−/− + ΔDD A673 cell lines immunostained with anti-FLI1 and anti-ARID1A antibodies. Scale bars: 5 μm. d Quantification of number of FLI1 puncta per cell lines in (c). n = 32 technical replicates of cells; bars represents mean ± SEM; **p < 0.01, ***p < 0.001, NS non-significant. Statistical analysis performed using a two-tailed t-test. ARID1A−/−, ARID1A−/− + WT, and ARID1A−/− + ΔDD A673 cell lines were individually compared to WT. e ChIP assays performed on EWS/FLI1-bound enhancers in ARID1A−/− + WT and ARID1A−/− + ΔDD A673 cell lines using antibodies against IgG, FLI1, H3K27ac, and SMARCC1. Bars represents mean ± SEM; n = 3 technical replicates; **p < 0.01, ***p < 0.001, NS non-significant. Statistics by two-tailed t-test using ARID1A−/− + WT, and ARID1A−/− + ΔDD A673 cell lines as comparison. Source data are provided as a Source Data file.