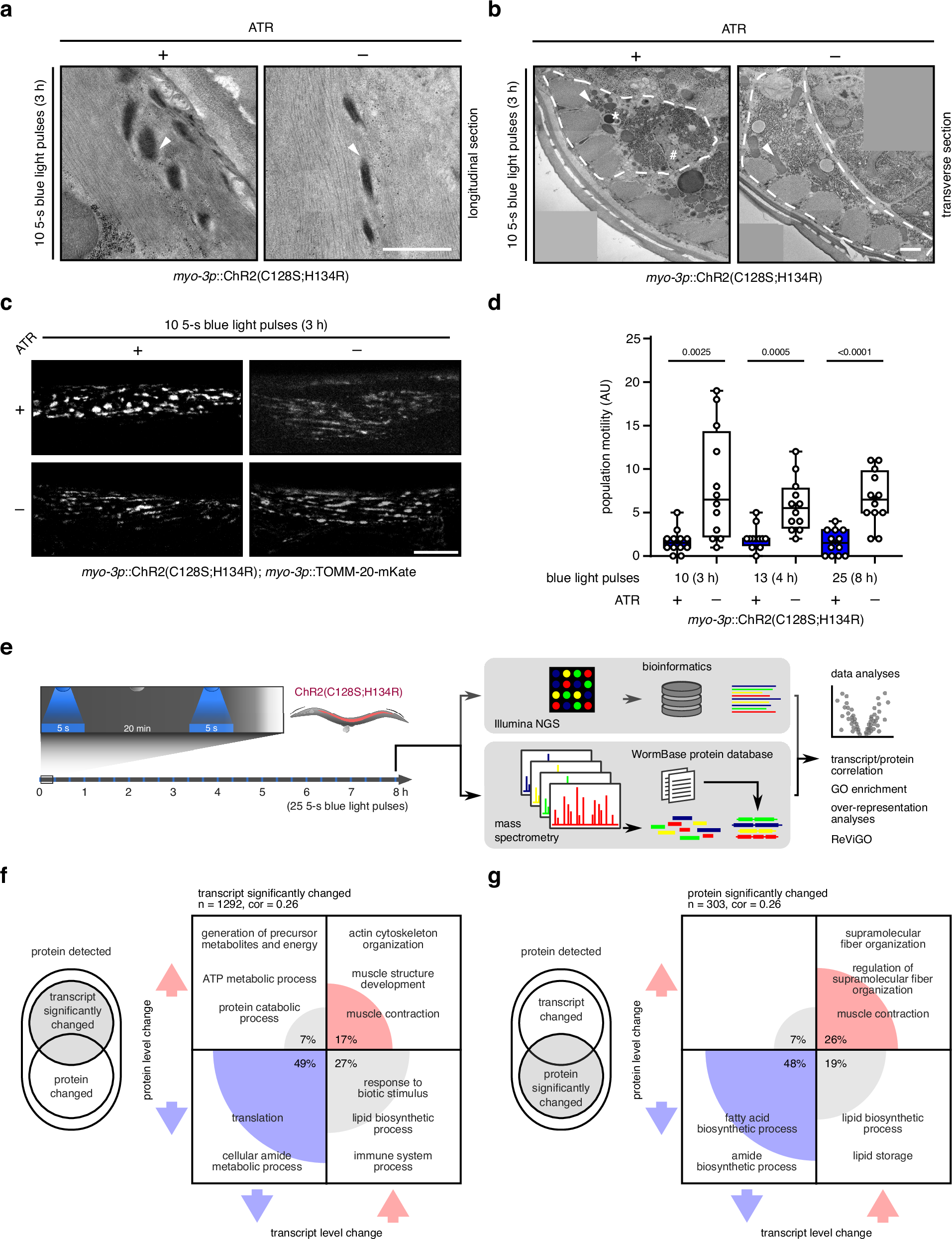
Fig. 2: OptIMMuS-triggered sustained contractions stress muscle cells, elicit fatigue, and rewire the transcriptome and proteome.

a TEM micrographs of longitudinal sections of body wall muscle (BWM) of a worm treated with ATR and 10 5-s blue light pulses compared to control without ATR. White arrowhead: dense body-thin filament transition zone. Scale bar: 1 µm. b TEM micrographs of transverse sections of BWM as in a. A single BWM cell is outlined with an interrupted white line. White arrowhead: typical mitochondrion. White asterisk: example mitophagosome. White hash: nucleus. Scale bar: 1 µm. In a and b, representative images are shown out of n = 22 and 19 cells (left to right) imaged in n = 2 individual worms per condition. c Fluorescence micrographs of TOMM-20::mKate-labelled mitochondria in BWM cells of worms treated as in a and control worms without ATR or without blue light exposure. Scale bar: 10 µm. d Population motility counts are decreased in the 1-h recovery phase following the indicated OptIMMuS treatments compared to control without ATR. Box plots indicate median (middle line), mean (plus sign), 25th, 75th percentile (box) and minimum to maximum (whiskers) as well as all individual data points. n = 3 independent measurements of 30 worms per plate were combined in the analysis; p-values compared to control in two-tailed paired Student’s t-test. e Parallel collection and analysis of the transcriptome and proteome of worms after 25 5-s blue light pulses. f, g Proportions of transcript/protein pairs regulated in the same (both up [red] or both down [blue]) or opposite (grey) directions in response to OptIMMuS treatment described in e. Correlations calculated between transcript and protein log2-fold changes of significantly regulated transcript/protein pairs, where either the transcript (f) or the protein (g) is significantly regulated (p-value ≤ 0.05 from DESeq2 for transcripts and from two-tailed Student’s t-test for proteins), regardless of whether the associated protein or transcript is also significantly regulated. The highest enriched Biological Process GO terms identified in over-representation analyses (ORA) are given for each quadrant. Source data are provided as Source Data file; and transcriptomics/proteomics comparison and quadrant ORA source data in Supplementary Data 1, 2, and 3.