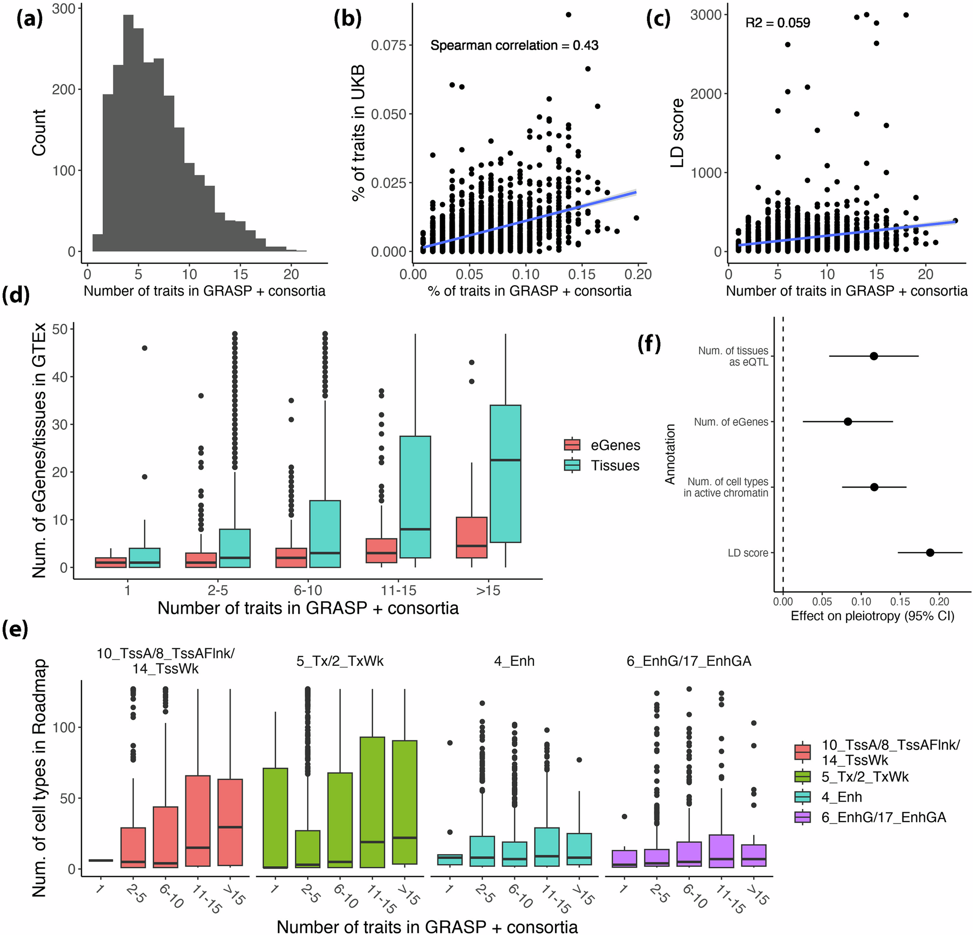
Fig. 4: Number of associated traits detected by fastASSET and its relationship with different variant annotations.

Results are shown for only the lead SNPs of 2,293 independent loci identified by fastASSET. Sub-figures show (a) Distribution of number of associated traits; b Relationship with the number of associated traits in the UK Biobank (per-SNP FDRâ<â0.05, each point represents a lead SNP); c Relationship with linkage disequilibrium (LD score). For b and c shared area along the blue line is the 95% confidence band. d Relationship with number of tissues and genes for which the SNP is a significant eQTL in GTEx v8; e Relationship with the number of cell types in which the SNP is in each active chromatin state; f Effect of each annotation on pleiotropy (number of associated traits) conditional on other annotations, and 95% confidence intervals. Chromatin states are learned by IDEAS method (Zhang et al, 2017) using data from the Roadmap Epigenomics Consortium. Coefficients in (f) are estimated using multiple linear regression model of the form \({pleiotropy} \sim \left({LD}\; {score}\right)+\left({num}.{of}\;{ tissues}\; {as}\; {eQTL}\right)+\left({num}.{of}\; {eGenes}\right)+({num}.{of}\; {cell}\; {types}\; {in}\; {active}\; {chromatin})\) where all dependent and independent variables are standardized to have unit variance. Boxplots show the median (centerline) and first and third quartiles (lower and upper hinges) of the distribution; the top of the upper whisker represents the largest value no more than 1.5 * interquartile range (IQR) from the hinge; the bottom of lower whisker represents the smallest value no more than 1.5 * IQR of the hinge.