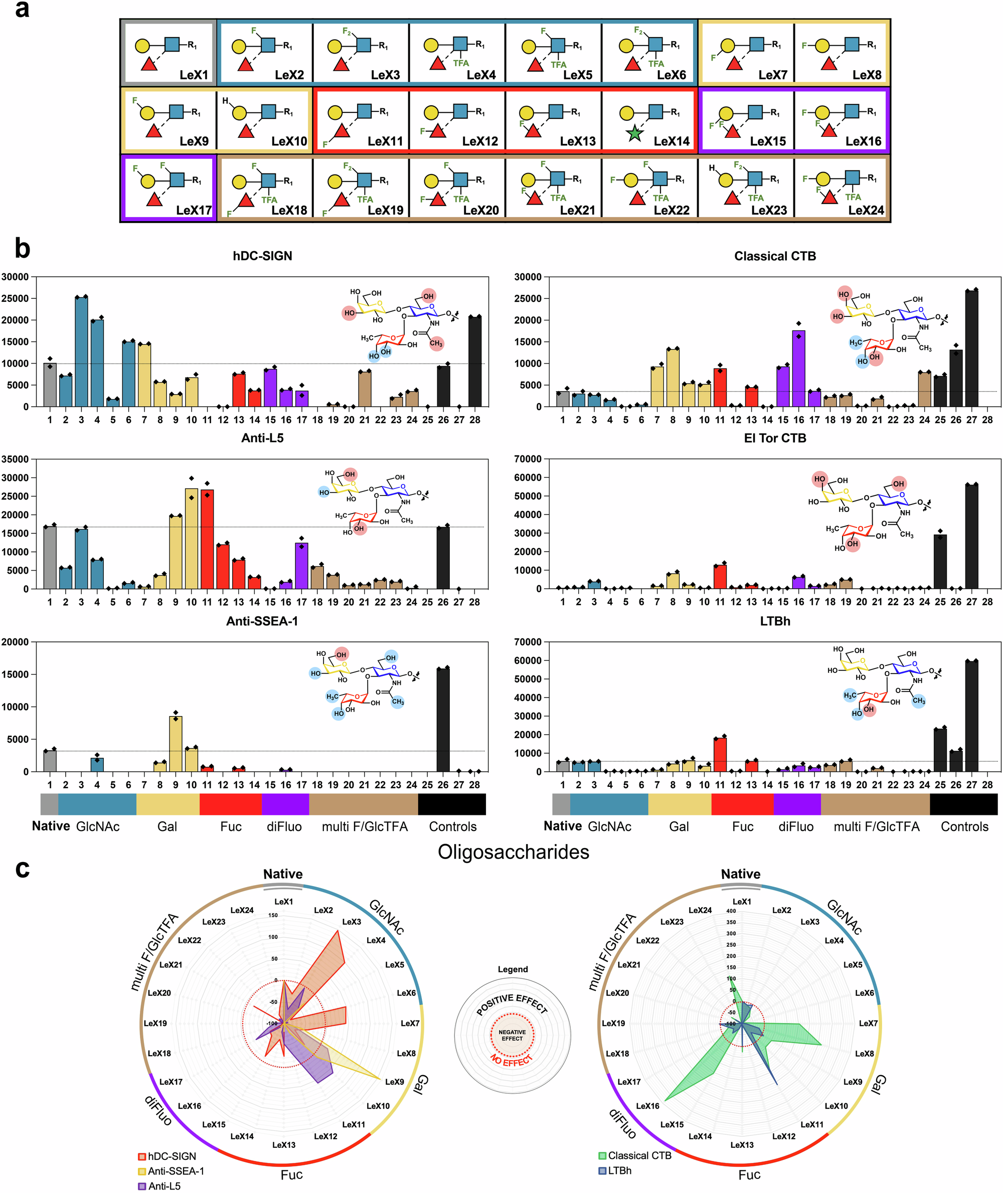
Fig. 4: Microarray analyses of 24 Lewisx NGL probes.

a Symbolic forms of the 24 Lewisx analogues; b Binding signals with the six glycan-binding proteins presented as histogram charts. Positions 1 to 24 are NGLs corresponding to LeX1 to LeX24 shown in (a). The four control probes are at positions 25 to 28 (Supplementary Table 2). Numerical scores are average fluorescence intensities of the duplicate spots, with the two individual values displayed. The results shown are representative of at least three experiments. The differing effects of fluorination and other modifications at different sites of the Lewisx trisaccharide are summarised using colour shading: red, strong enhancement; blue, abolished binding. c Spider charts showing distinctive binding modes of Lewisx glycofluoroforms observed in microarray analyses. The signal intensities of the unnatural Lewisx probes (LeX2 to LeX24) are normalised against LeX1 and the difference is presented as percentage value (%) in the spider charts. Positive and negative values mean enhanced and diminished binding, respectively, compared to that of LeX1. Zero (red dotted circle line) means the same binding intensity as LeX1. DC-SIGN Dendritic cell-specific intracellular adhesion molecule-3-grabbing nonintegrin, CTB Vibrio cholerae toxin B-Subunit, LTBh Escherichia coli heat-labile toxin. The raw fluorescence intensities of the quantified microarray data are provided as Source data file (excel file).