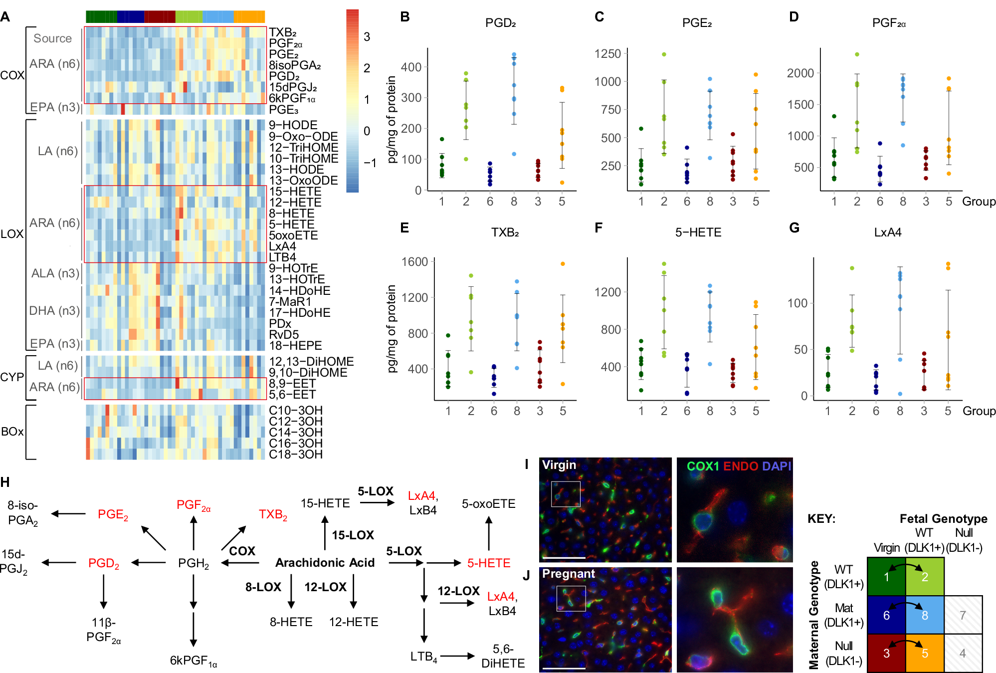
Fig. 4: Hepatic profile of PUFA metabolites in virgin and pregnant mice.

A Heatmap showing all PUFA metabolite concentrations measured in the livers of virgin and pregnant (15.5 dpc) groups. Rows are organised by synthesis pathway and further sub-divided by the precursor PUFA from which the metabolite is sourced. Red boxes indicate ARA-derived metabolites. Values are z-transformed across samples. B–G PUFA metabolites identified as candidate biomarkers (CBMs) that distinguish pregnant from virgin livers. CBMs are classified as metabolites that passed both Bonferroni-adjusted two-tailed t-tests (p-value threshold = 0.00811) and sparse partial least squares discriminant analysis. CBM data is shown as individual concentration values with ± SD error bars. CBM tests were performed individually per genotype-matched virgin vs pregnant comparison. H Schematic tree diagram of all measured metabolites in the LOX and COX pathways that are derived from ARA. Metabolites identified as CBMs of pregnancy are indicated in red. n = 8 (group 1), n = 7 (group 2), n = 8 (group 3), n = 8 (group 5), n = 7 (group 6), n = 8 (group 8); mice per group. I–J Immunohistochemistry showing COX1 and endomucin co-expression in an independent cohort of virgin (I) and pregnant (J) livers. Scale bars represent 500 μm for low-magnification images and 50 μm for enlarged images. Immunohistochemistry experiments were repeated twice (n = 3 mice per condition). All metabolites are defined in the Materials and Methods. Mean concentrations of individual metabolites per group are found in Supplementary Data Table S8. ALA α-Linolenic acid, ARA arachidonic acid, BOx beta-oxidation, COX cyclooxygenase, CYP Cytochrome P450, DHA docosahexaenoic acid, ENDO endomucin, EPA eicosapentaenoic acid, LA linoleic acid, LxA4 lipoxin A4, LOX lipoxygenase, PGD2 prostaglandin D2, PGE2 prostaglandin E2, PGF2α, prostaglandin F2α, TxB2 thromboxane B2, 5-HETE 5-hydroxyeicosatetraenoic acid. Source data are provided as a Source Data file.