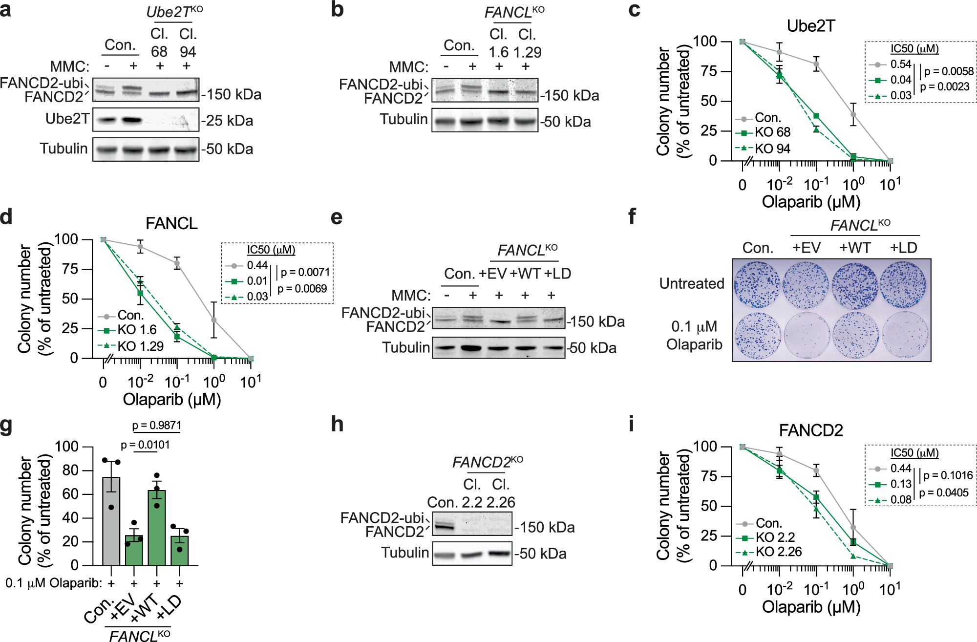
Fig. 3: Loss of Ube2T, FANCL and FANCD2 sensitizes cells to PARP inhibitor-induced toxicity.

a Indicated U2OS Ube2TKO clones (Cl.), as well as the parental control (Con.), were treated with Mitomycin C (MMC, 500 nM) for 24 h. Next, FANCD2 ubiquitination status and protein levels of Ube2T were analyzed by western blot. b As in panel (a), but now for U2OS FANCLKO clones. c, d U2OS cells, either wild-type control (Con.) or knock-out for Ube2T (panel c) or FANCL (panel d), were treated with olaparib for 14 days. Cell viability was assessed by clonogenic survival. Note that the 0 μM value was added manually to the X-axis. Inset shows mean IC50 and p-value (IC50 based on curve fitting of n = 3 independent biological replicates; Ratio paired t test, two-sided. For individual data points mean ± SEM is shown for n = 3 independent biological replicates, expect for the 0.1 μM and 10 μM concentration in panel (c) for which n = 2). e As in panel (b), now for FANCLKO cells that were transduced with an empty vector (EV), FANCL wild-type cDNA (WT), or FANCL ligase-dead cDNA (LD). f, g Indicated cell lines were treated with 0.1 μM olaparib, or left untreated, for 14 days. Cell viability was assessed by clonogenic survival. Panel (f) shows a representative picture of Methylene Blue-stained colonies in 10 cm plates, and panel (g) shows the quantification (n = 3 independent biological replicates; mean ± SEM; one-way ANOVA with post-hoc Dunnett’s). h As in panel (b), but now for untreated FANCD2KO clones. i As in panels (c) and (d), but for FANCD2KO cells (n = 3; mean ± SEM; Ratio paired t test, two-sided). Source data are provided as a Source Data file.