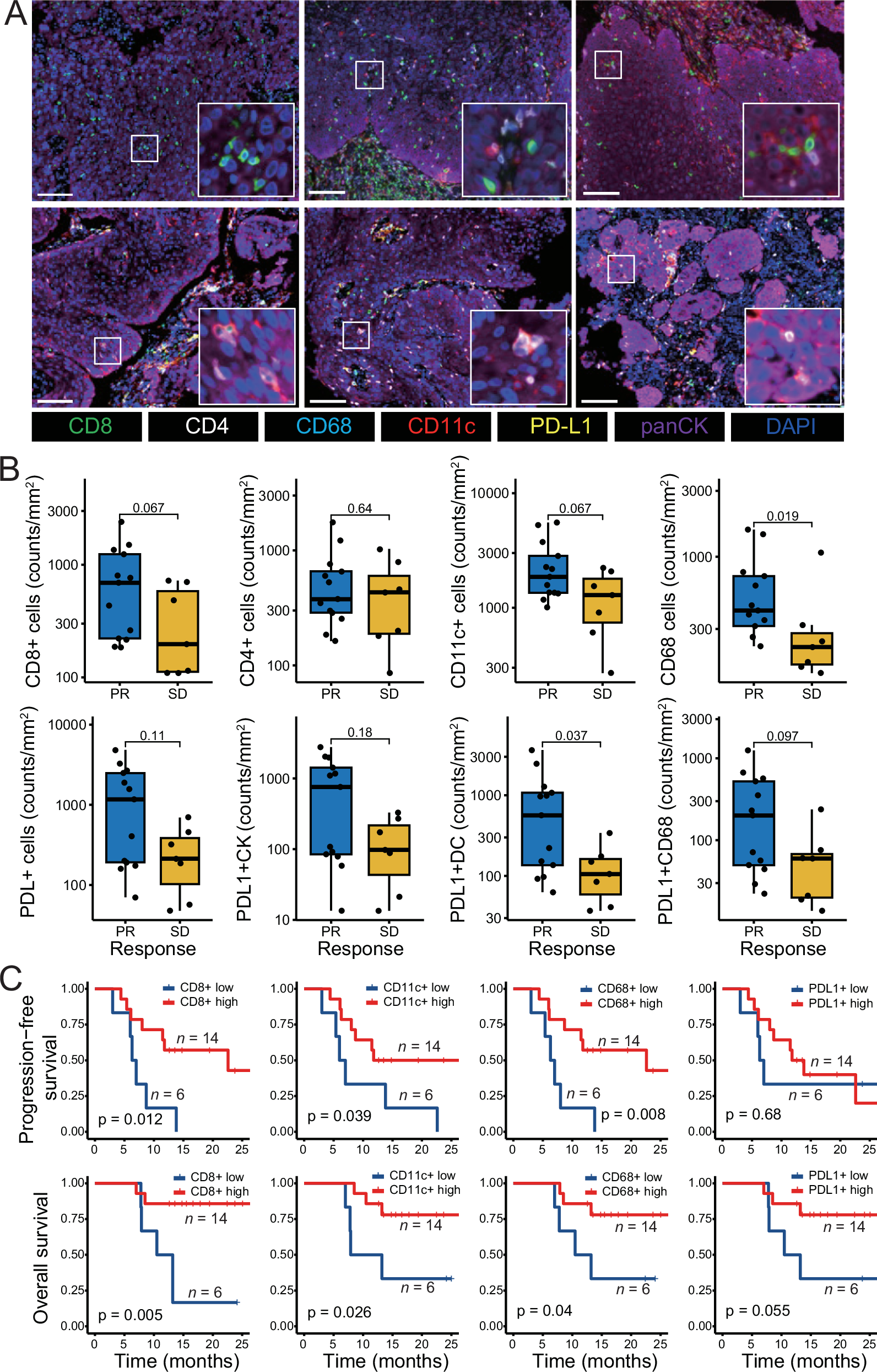
Fig. 4: Biomarkers in the tumor microenvironment.

A Representative mIF images of CD8, CD68, CD11c, and CD4 cells in the tumor immune microenvironment from patients achieving clinical PR (upper panel, n = 3 samples) and SD (lower panel, n = 3 samples). Scale bars: 100 μm. B Immune cell infiltration levels in the tumor tissues between patients achieving PR (n = 13 samples) and those achieving SD (n = 7 samples) assessed by mIF. For box plots, the central line represents the median value, the bottom and top of the box represent the values of the 25th and 75th percentile, and the lower and upper whiskers represent the minimum and maximum value of the data, respectively. The p-values are derived from a two-tailed Mann–Whitney test. C Progression-free and overall survival analyses for the tumor infiltration levels of diverse immune cells. Patients were grouped into low- and high-expression of each variable as described in the Methods (n = 20 samples). The p-values are derived from a two-tailed Log-rank test. Source data are provided as a Source Data file. Abbreviations: mIF multiplex immunofluorescence, PR partial response, SD stable disease.