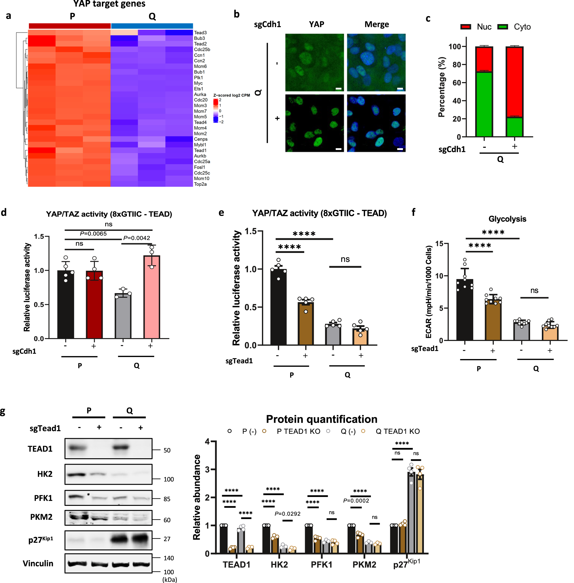
Fig. 3: TEAD deletion attenuates YAP transcriptional activity and glycolysis in P cells.

a Heatmap showing the expression of YAP target genes in P and Q MEFs as determined by RNA sequencing. Data represent values from three independent experiments, and Z-scored log2-fold change values are color-coded as indicated. b, c Localization analysis of YAP (green) in control or E-cadherin KO MEFs in the Q state by immunofluorescence. Hoechst 33342 (blue) was used to show the nuclei, and the scale bar size represents 10 μm. Each experiment included observation of at least 10 randomly selected fields (400× magnification). The quantified percentages (%) of nuclear (red) and cytosolic (green) YAP are indicated, and the data represent the mean ± SEM. The statistical significance of the differences was determined by two-way ANOVA; P < 0.0001. d Luciferase assays with the 8 × GTIIC-Lux reporter in control or E-cadherin KO MEFs in the P and Q states. Data are normalized to sgCdh1 (-) P cells (wild-type) and are presented as the mean ± SEM (n = 3–5). P values by unpaired two-tailed student’s t-test are indicated except for ns (P E-cad KO P = 0.9571, Q E-cad KO P = 0.0713). e Luciferase assays with the 8 × GTIIC-Lux reporter in control or TEAD1 KO MEFs in the P and Q states. Data are normalized to sgTead1 (-) P cells (wild-type) and are presented as the mean ± SEM of n = 5 biologically independent samples. **** P < 0.0001, ns P = 0.1242 using unpaired two-tailed t-test. f Glycolytic function monitored by extracellular acidification rate (ECAR) in control or TEAD1 KO MEFs in the P and Q states. Data are presented as the mean ± SEM of n ≥ 9 biologically independent samples. ****P < 0.0001, ns P = 0.0744 using unpaired two-tailed t-test. g Immunoblots and protein quantification of TEAD1, glycolytic enzymes, and p27kip1 in control or TEAD1 KO MEFs in the P and Q states. Each immunoblot is a representative of four biologically independent experiments. Values are the mean ± SEM of 3–4 biologically independent experiments. P values by unpaired two-tailed student’s t-test are indicated except for ****P < 0.0001 and ns (PFK1 P = 0.4610, PKM2 P = 0.1934, P p27kip1 P = 0.1074, Q p27kip1 P = 0.7180). HK hexokinase, PFK1 phosphofructokinase 1, PKM2 pyruvate kinase M2. Values are the mean ± SEM of 3–4 biologically independent experiments.