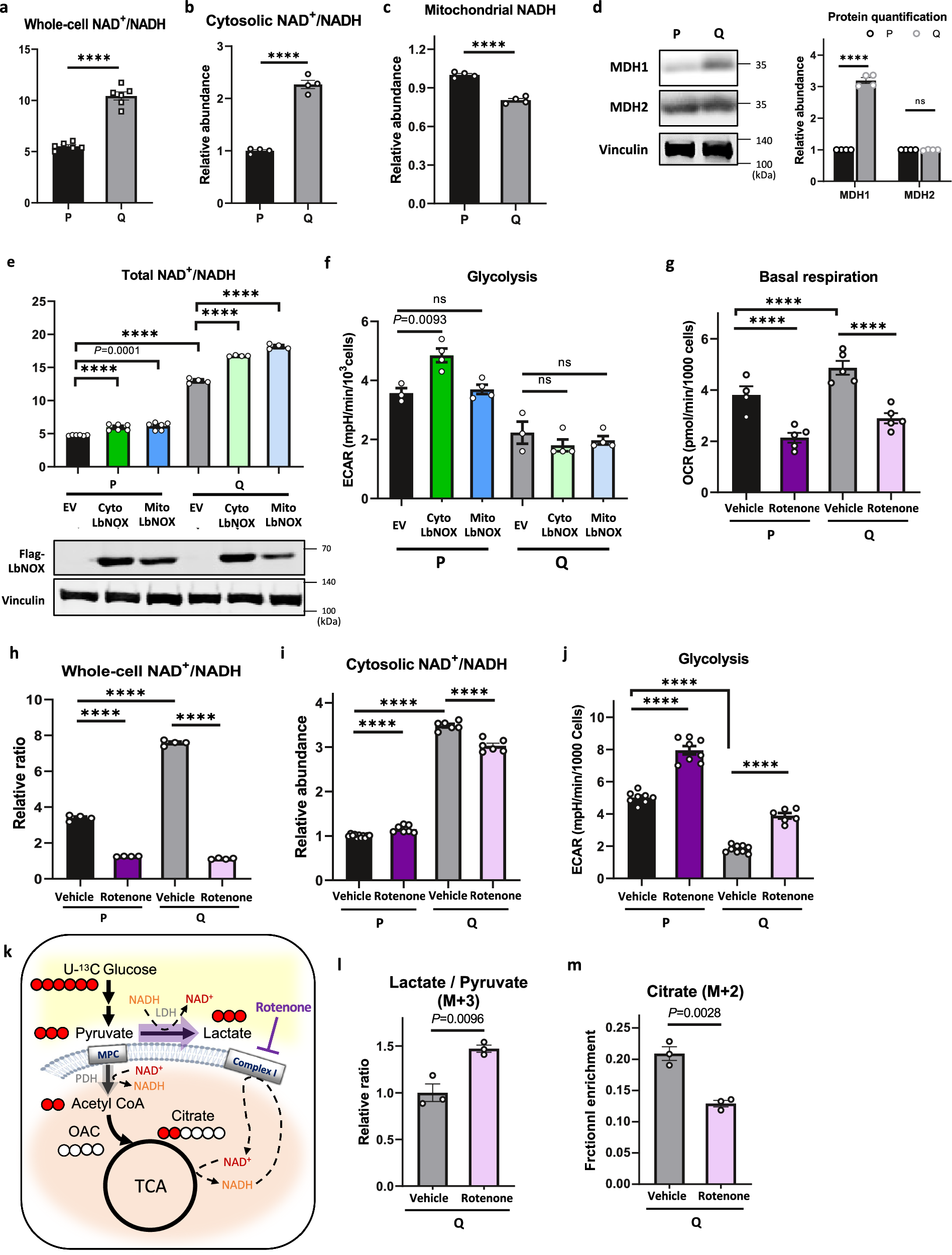
Fig. 5: The NAD+/NADH ratio is elevated in Q cells compared with P cells because of elevated complex I activity.

a Whole-cell NAD+/NADH ratio of P and Q MEFs. Data are presented as the mean ± SEM of 6 biologically independent samples. ****P < 0.0001 using unpaired two-tailed t-test. b Cytosolic NAD+/NADH ratio of P and Q MEFs measured by the pMOS023: Peredox NADH/NAD+ sensor (cytosolic) using flow cytometry. The mean MFI was calculated based on 4 biologically independent experiments. Data are presented as the mean ± SEM. ****P < 0.0001 using unpaired two-tailed t-test. c The relative abundance of mitochondrial NADH in P and Q MEFs measured by the pC1-mitoRexYFP sensor using flow cytometry. The mean MFI was calculated based on 4 biologically independent experiments. Data are presented as the mean ± SEM. **** P < 0.0001 using unpaired two-tailed t-test. d Immunoblots and protein quantification of MDH1 and MDH2 in P and Q MEFs. Values are the mean ± SEM of 4 biologically independent experiments. ****P < 0.0001, ns P = 0.3892 using unpaired two-tailed t-test. e The whole-cell NAD+/NADH ratio in either empty vector (EV), cytosolic (Cyto) or mitochondrial (Mito) LbNOX-expressing P or Q MEFs. Representative immunoblots confirm Flag-tagged LbNOX expression. Data are presented as the mean ± SEM of 4-6 independent experiments. P value by unpaired two-tailed student’s t-test is indicated except for ****P < 0.0001. f Glycolysis measured by the extracellular acidification rate (ECAR) in EV-, CytoLbNOX-, and MitoLbNOX-expressing cells in P and Q MEFs. Data are presented as the mean ± SEM of 3–4 biologically independent samples. P value by unpaired two-tailed student’s t-test is indicated except for ns (P MitoLbNOX P = 0.5999, Q CytoLbNOX P = 0.3209, Q MitoLbNOX P = 0.5020). g Basal respiration measured by oxygen consumption rate (OCR) of P and Q MEFs cultured in vehicle or 0.2 μM rotenone for 24 h. Values are the mean ± SEM of 4–5 independent experiments. ****p < 0.0001 using unpaired two-tailed t-test. h The whole-cell NAD+/NADH ratio in P or Q MEFs cultured in vehicle or 0.2 μM rotenone for 24 h. Data are presented as the mean ± SEM of 4 biologically independent samples. ****P < 0.0001 using unpaired two-tailed t-test. i The cytosolic NAD+/NADH ratio in P or Q MEFs cultured in vehicle or 0.2 μM rotenone for 24 h. Data are presented as the mean ± SEM of 6 biologically independent samples. ****P < 0.0001 using unpaired two-tailed t-test. j Glycolysis measured by the extracellular acidification rate (ECAR) of P and Q MEFs cultured in vehicle or 0.2 μM rotenone for 24 h. Data are presented as the mean ± SEM of 6–8 biologically independent samples. ****P < 0.0001 using unpaired two-tailed t-test. k Simplified schematic of the 13C labeling patterns of metabolites in glycolysis and the TCA cycle with [U-13C] glucose tracing (Created with Biorender.com released under a Creative Commons Attribution-NonCommercial-NoDerivs 4.0 International license). Red fills indicate 13C-labeled carbons. The mitochondrial pyruvate carrier (MPC) and Complex I are depicted on the mitochondrial membrane. l Relative ratio of (M + 3) lactate and pyruvate after 25 mM [U-13C] glucose labeling in Q MEFs cultured with vehicle or 0.2 μM rotenone for 24 h. Means ± SEMs (n = 3) are shown. P value by unpaired two-tailed student’s t-test is indicated. m Relative abundance of intracellular (M + 2) citrate after 25 mM [U-13C] glucose labeling in Q MEFs cultured with vehicle or 0.2 μM rotenone for 24 h. Means ± SEMs (n = 3) are shown. P value by unpaired two-tailed student’s t-test is indicated.