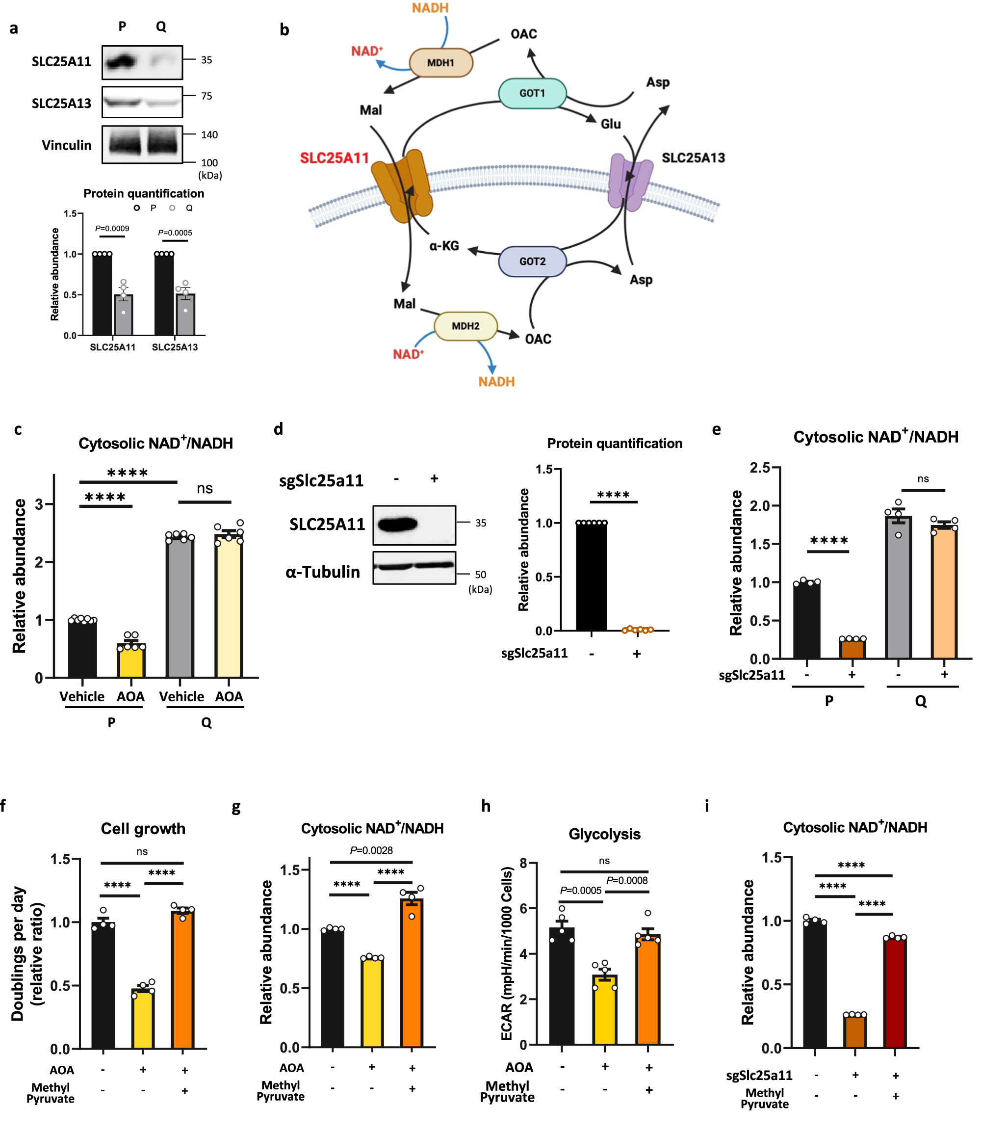
Fig. 7: Quiescent cells suppress the malate-aspartate shuttle (MAS), whereas proliferating cells are dependent on it for cell proliferation.

a Immunoblots and protein quantification of SLC25A11 and SLC25A13 in P and Q MEFs. Vinculin was monitored as a loading control. Representative immunoblot is shown. Values are the mean ± SEM of 4 biologically independent experiments. P values by unpaired two-tailed student’s t-test are indicated. b The schematic of malate-aspartate shuttle (MAS) (created with Biorender.com released under a Creative Commons Attribution-NonCommercial-NoDerivs 4.0 International license). MDH malate dehydrogenase, GOT glutamic-oxaloacetic transaminase, SLC25A11 solute carrier family 25 member 11. c The cytosolic NAD+/NADH ratio of P and Q MEFs cultured in vehicle or 2 mM AOA for 24 h measured by the pMOS023: Peredox NADH/NAD+ sensor (cytosolic) using flow cytometry. Values are the mean ± SEM of 6 biologically independent experiments. ****P < 0.0001 and ns P = 0.4623 using unpaired two-tailed t-test. d Immunoblot and protein quantification of SLC25A11 in MEFs. α-Tubulin was monitored as a loading control. Each immunoblot is representative of 6 biologically independent experiments. Values are the mean ± SEM of 6 biologically independent experiments; ****P < 0.0001 using unpaired two-tailed t-test. e The cytosolic NAD+/NADH ratio of P and Q MEFs with or without SLC25A11 deletion. The ratios are measured by the pMOS023: Peredox NADH/NAD +sensor (cytosolic) using flow cytometry. Values are the mean ± SEM of 4 biologically independent experiments. ****P < 0.0001, ns P = 0.2711 using unpaired two-tailed t-test. f Proliferation rates of P MEF cells cultured in vehicle or 2 mM AOA or AOA + 4 mM methyl pyruvate for 24 h. The relative ratio of doublings per day is presented as the mean ± SEM of 4 biologically independent samples. ****P < 0.0001, ns P = 0.0605 using unpaired two-tailed t-test. g The cytosolic NAD+/NADH ratio of P cells cultured in vehicle or 2 mM AOA or AOA + 4 mM methyl pyruvate for 24 h. Data are presented as the mean ± SEM of 4 biologically independent samples. P value by unpaired two-tailed student’s t-test is indicated except for ****P < 0.0001. h Glycolysis measured by the extracellular acidification rate (ECAR) in P cells cultured in vehicle or 2 mM AOA or AOA + 4 mM methyl pyruvate for 24 h. Data are presented as the mean ± SEM of 5 biologically independent samples. P values by unpaired two-tailed student’s t-test are indicated except for ns P = 0.4414. i The cytosolic NAD+/NADH ratio of P MEFs with or without SLC25A11 deletion and cultured in vehicle or 4 mM methyl pyruvate for 24 h. Data are presented as the mean ± SEM of 4 biologically independent samples. ****P < 0.0001 using unpaired two-tailed t-test.