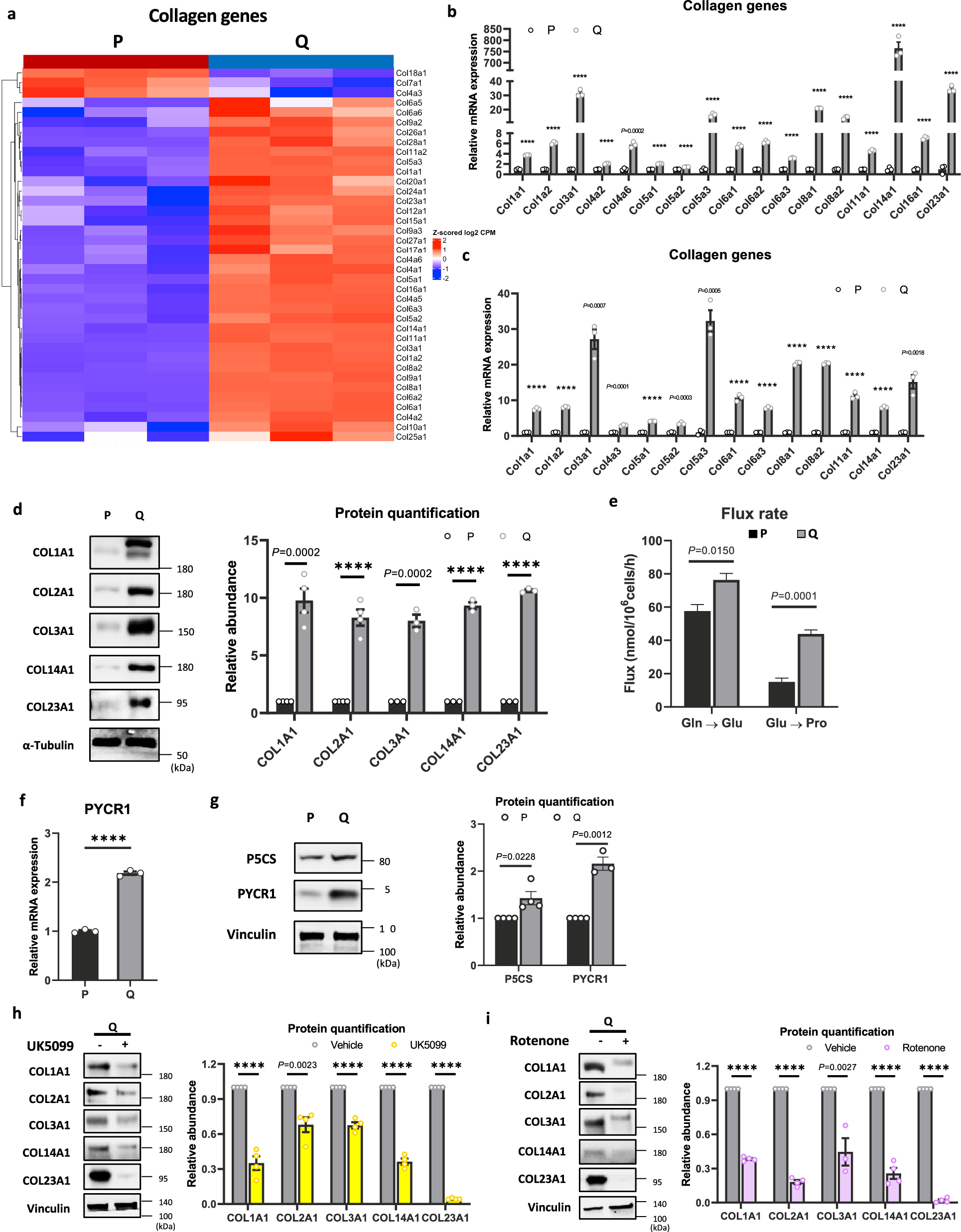
Fig. 8: Active mitochondrial metabolism supports ECM biosynthesis in quiescent cells.

a Heatmap of the 38 genes encoding collagen between P and Q MEFs as determined by RNA sequencing. Data represent values from three independent experiments, and Z-scored log2-fold change values are color-coded as indicated. b Relative mRNA expression of collagen genes quantified by RNA sequencing in P and Q MEFs. Means ± SEMs (n = 3) are shown. P value by unpaired two-tailed student’s t-test is indicated except for ****P < 0.0001. c Relative mRNA expression of collagen genes quantified by RT-qPCR in P and Q MEFs. Means ± SEMs (n = 3) are shown. P value by unpaired two-tailed student’s t-test is indicated except for ****P < 0.0001. d Immunoblots and protein quantification of Collagen Iα1 (COL1A1), Collagen IIα1 (COL2A1), Collagen IIIα1 (COL3A1), and Collagen XXIIIα1 (COL23A1) in P and Q MEFs. Representative immunoblots are shown. Values are the mean ± SEM of 3 biologically independent experiments. P value by unpaired two-tailed student’s t-test is indicated except for ****P < 0.0001. e Comparison of the quantified intracellular metabolic fluxes (estimated flux ± SD) of Proline synthesis (Gln → Glu and Glu → Pro) in P and Q MEFs. All flux fits passed the chi-square goodness-of-fit test. P values by unpaired two-tailed student’s t-test are indicated. f Relative mRNA expression of pyrroline-5-carboxylate reductase 1 (PYCR1) quantified by RNA sequencing in P and Q MEFs. Means ± SEMs (n = 3) are shown. **** P < 0.0001 using unpaired two-tailed t-test. g Immunoblots and protein quantification of P5CS and PYCR1 in P and Q MEFs. Representative immunoblots are shown. Values are the mean ± SEM of 3–4 biologically independent experiments. P values by unpaired two-tailed student’s t-test are indicated. h Immunoblots and protein quantification of Collagen Iα1 (COL1A1), Collagen IIα1 (COL2A1), Collagen IIIα1 (COL3A1), Collagen XIVα1 (COL14A1), and Collagen XXIIIα1 (COL23A1) in Q MEFs cultured in vehicle or 100 μM UK5099 for 24 h. Representative immunoblots are shown. Values are the mean ± SEM of 4 biologically independent experiments. P value by unpaired two-tailed student’s t-test is indicated except for ****P < 0.0001. i Immunoblots and protein quantification of Collagen Iα1 (COL1A1), Collagen IIα1 (COL2A1), Collagen IIIα1 (COL3A1), Collagen XIVα1 (COL14A1), and Collagen XXIIIα1 (COL23A1) in Q MEFs cultured in vehicle or 0.2 μM rotenone for 24 h. Representative immunoblots are shown. Values are the mean ± SEM of 3 or 4 biologically independent experiments. P value by unpaired two-tailed student’s t-test is indicated except for **** P < 0.0001.