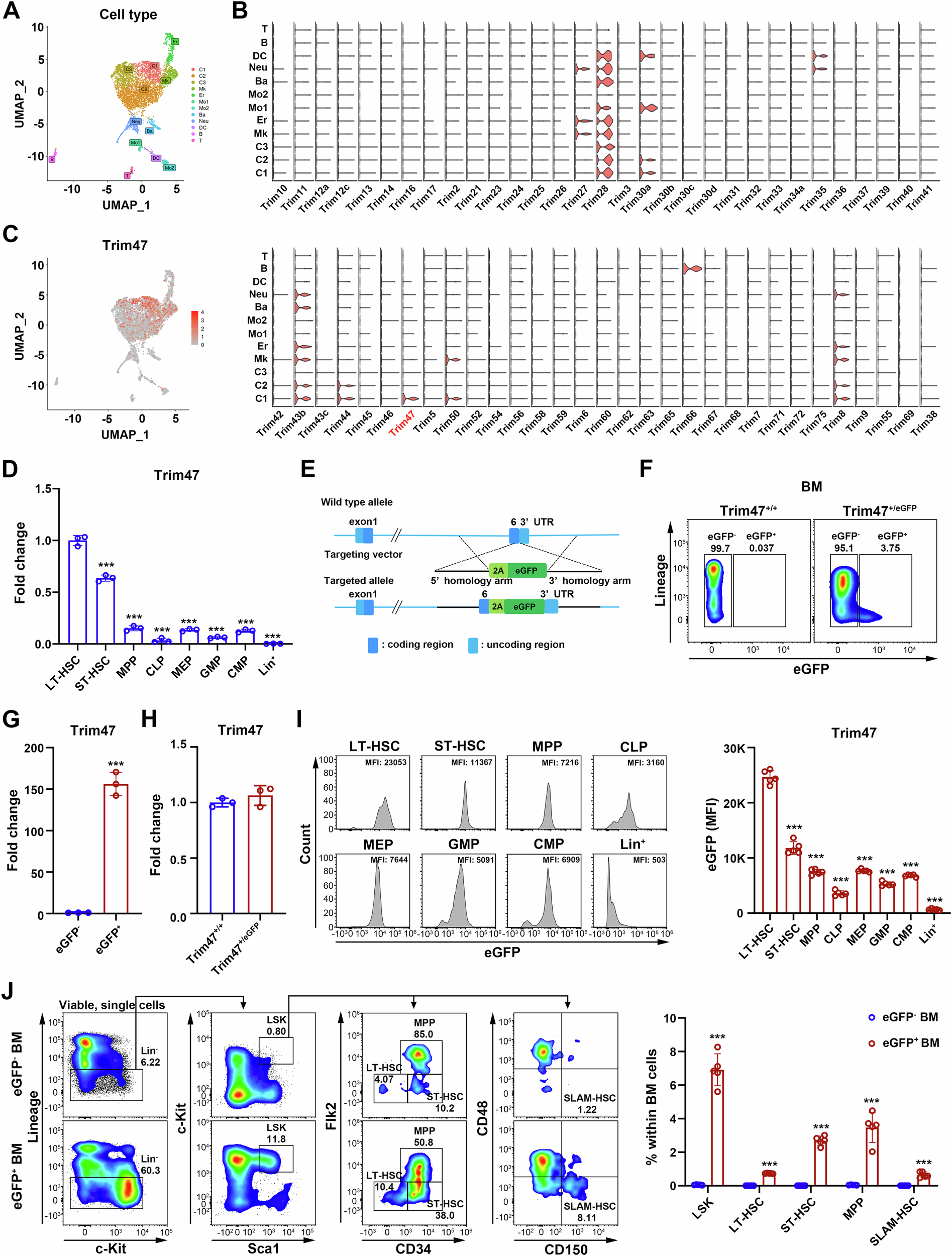
Fig. 1: Trim47 is predominantly enriched in the primitive HSCs.

A Twelve distinct cell clusters were identified in HSPCs based on UMAP analysis from the GEO database (accession number: GSE90742). C1-C3, unprimed HSPC clusters (C1: the most primitive population); Mk megakaryocyte-primed progenitors, Er erythrocyte-primed progenitors, Mo1 type I macrophage-primed progenitors, Mo2 type I macrophage-primed progenitors, Ba basophilia-primed progenitors, Neu neutrophile-primed progenitors, DC dendritic cell-primed progenitors, B B cell-primed progenitors, T T cell-primed progenitors. B Violin plots showing the transcriptional levels of Trim family genes in the 12 different cell clusters. C UMAP plots showing the transcriptional levels of Trim47 in the 12 different cell clusters. D qPCR analysis of Trim47 mRNA expression in long-term HSCs (LT-HSCs, Lin- Sca1+ c-Kit+ CD34- Flk2-), short-term HSCs (ST-HSCs, Lin- Sca1+ c-Kit+ CD34+ Flk2-), multipotent progenitors (MPPs, Lin- Sca1+ c-Kit+ CD34+ Flk2+), common lymphoid progenitors (CLPs, Lin- CD127+ Sca1med c-Kitmed), megakaryocyte erythroid progenitors (MEPs, Lin- Sca1- c-Kit+ CD16/32- CD34-), granulocyte monocyte progenitors (GMPs, Lin- Sca1- c-Kit+ CD16/32+ CD34+), common myeloid progenitors (CMPs, Lin- Sca1- c-Kit+ CD16/32- CD34+) and Lineage+ cells (Lin+) sorted from the BM of normal WT mice (n = 3). E The strategy for construction of the Trim47+/eGFP mouse model. F Representative flow cytometric plots showing eGFP- and eGFP+ frequency in the BM cells from Trim47+/eGFP mice. Trim47+/+ mice were used as negative controls. G qPCR analysis of Trim47 mRNA expression in sorted eGFP- or eGFP+ cells from the BM of Trim47+/eGFP mice (n = 3). H qPCR analysis of Trim47 mRNA expression in the BM of Trim47+/+ and Trim47+/eGFP mice (n = 3). I Flow cytometric analysis of Trim47-eGFP expression in the indicated hematopoietic cells from the BM of Trim47+/eGFP mice (n = 5). MFI, mean fluorescence intensity. J Flow cytometric analysis of the percentage of the indicated HSPC populations in eGFP- and eGFP+ BM cells from Trim47+/eGFP mice (n = 5). Data are shown as the mean ± SD. Statistical analyses are determined by unpaired two-sided Student’s t test (G–H, J) and One-way ANOVA, followed by Tukey’s test (D, I). Exact P values are given in the Source Data file (***P < 0.001). Source Data are provided as a Source Data file.