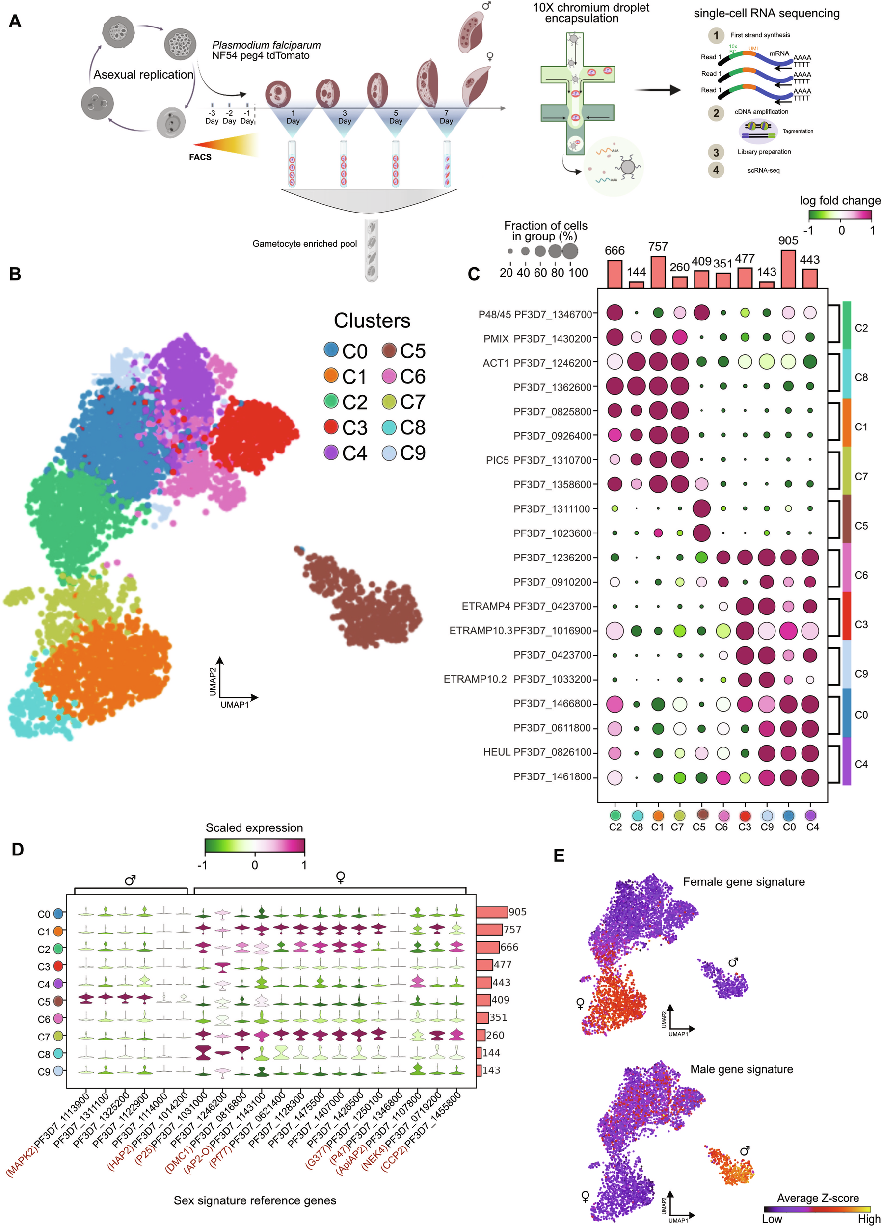
Fig. 1: Single-cell transcriptomics targeting the P. falciparum sexual stages.

A Schematic outline, illustrating the experimental approaches used to characterize transcriptional changes during P. falciparum male and female gametocyte development, using the P. falciparum gametocyte-producing NF54 peg4-tdTomato transgenic cell line. The schematic highlights FACS-based parasite population enrichment followed by 10X 3’ single-cell RNA-seq (10X Genomics). Panel A was created with BioRender.com released under a Creative Commons Attribution-NonCommercial-NoDerivs 4.0 International license (https://creativecommons.org/licenses/by-nc-nd/4.0/deed.en). B Uniform Manifold Approximation and Projection (UMAP) dimensionality reduction and unsupervised Louvain clustering of 4555 single-cell gametocyte transcriptomes. Two independent single-cell libraries (PF01 and PF02) were pooled for combined analysis, PF01 (n = 2140 cells) and PF02 (n = 2415 cells). C Dot plot visualizes the top two differentially expressed genes among heterogeneous cell type populations (clusters) using the Wilcoxon rank-sum test (two-tailed) implementing the Scanpy function “rank_genes_groups” with standard settings and a Bonferroni adjusted p-value < 0.05. Color scale indicates the log fold change (FC) of the expression with green indicating relative negative expression and dark red indicating relative positive expression. Dot sizes represent the proportion of cells within a cluster that express a certain gene, only genes with minimum log fold change ≥1.0 and Bonferroni adjusted p-value < 0.05 are shown. A total number of 4555 cells were analyzed from two sample libraries. The number of cells per cluster are added as a bar graph to each heatmap. D Stacked violin plots depicting representative sex-specific markers scaled expression from −1 (dark green) to 1 (dark red) across clusters. E Sex-specific reference gene signature average Z-score projected across the UMAP, enrichment of previously identified female (top) and male (bottom) sex-specific markers (dark blue indicates a low average Z-score and bright yellow a high average Z-score). The gene signature score is calculated using the Scanpy function “tl.score_genes”). The male and female gametocyte marker genes used for this analysis have been implemented from the study by Walzer and colleagues32.