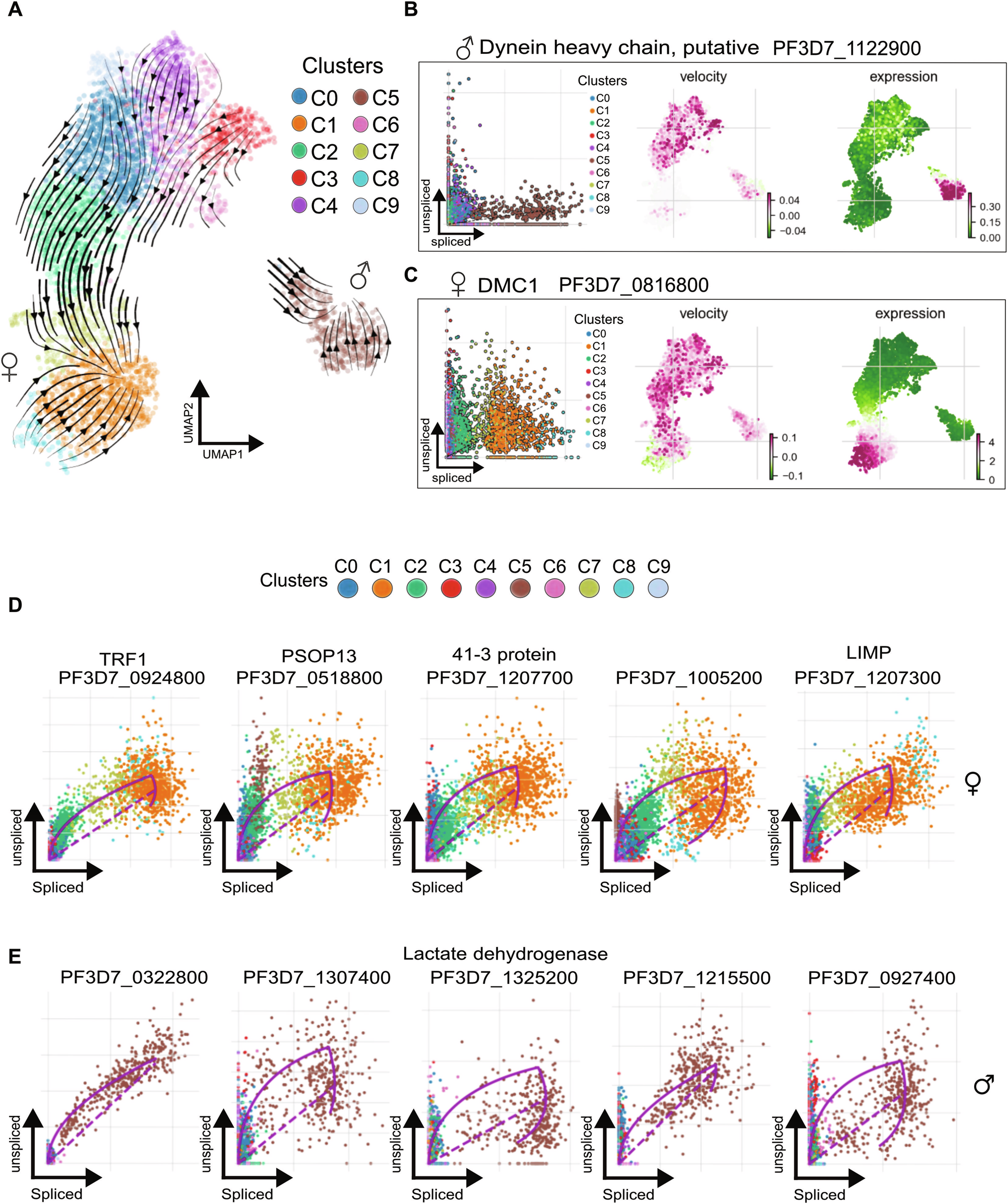
Fig. 3: Implementation of RNA velocity to delineate cell fate through splicing kinetics.

A Modeling of the transcriptional dynamics by projecting the RNA velocity data across the UMAP. The colors correspond to the UMAP cluster identities in Fig. 1B. B, C Validation of splicing kinetics of two known male, PF3D7_1122900 (B) and female, PF3D7_0916800 (C) sex-specific markers (left panels). Visualization of unspliced mRNA transcripts (middle column) in comparison with the gene expression trends (right panel) projected across the UMAP. The color scale depicts the velocity ratio (−1 to 1) or expression level (0 to 4) with the minimum values in dark green and maximum values in dark pink. D, E Scatter plots visualizing the top 5 ranked velocity genes (differential velocity expression t-test, threshold of minimum correlation set to 0.3), in UMAP cluster C1 (D, mature female gametocytes) and UMAP cluster C5 (E, mature male gametocytes).