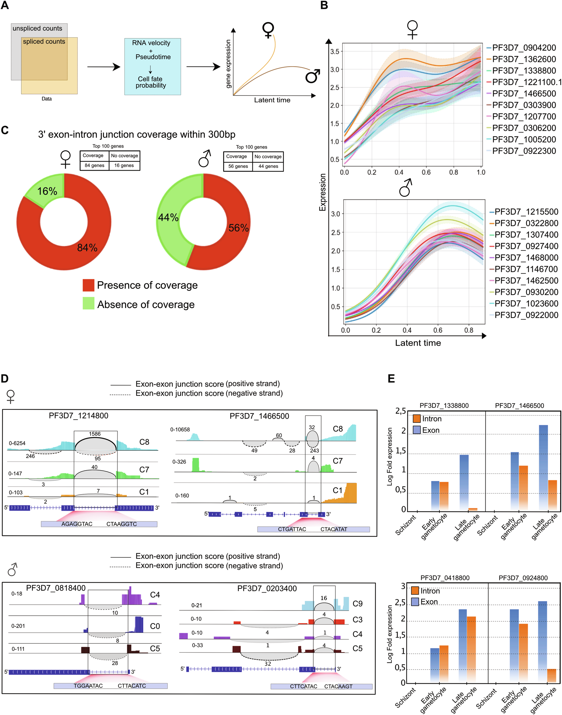
Fig. 4: Gametocyte cell fate determination using RNA velocity and cell-cell similarity to infer lineage-specific putative driver genes.

A Conceptual outline of the computational strategy, including the combination of RNA velocity and pseudotime to infer cell fate probability and predict lineage-specific putative driver genes. B Visualization of the continuous expression trends of the top 10 putative driver genes by modeling their expression correlation to either male (C5) or female (C1) gametocyte terminal states. Expression trends of the top 10 female putative driver genes, plotted against the latent time (top). Expression trends of the top 10 putative male driver genes, plotted against the latent time (bottom), line colors correspond to the respective color linked to each accession number. The ribbons represent the fate probabilities of gene expression with a 95% confidence interval, and margins of error of 0.015 are shown. C Pie charts depicting the percentages of lineage-specific putative driver genes, including (red) or lacking (green) the 3′ exon-intron within 300 bp sequence coverage, estimated using the IGV software. D Sashimi plots visualize the splicing junction coverage detected at the 3′ exon-intron regions to validate the RNA velocity estimates. The plots include two putative female driver genes (top panel), and two putative male driver genes (bottom panel). The first exon-exon junctions from the 3′-end of the genes are highlighted (black box) and the colored coverage tracks correspond to identified Louvain clusters obtained through unsupervised clustering. E rt-qPCR analysis of synchronized bulk parasite populations used to validate the abundance of immature transcripts of putative driver genes between early and late gametocytes, where asexual stage schizonts are used as baseline control. Log fold expression values of four representative genes are measured between the three samples, using primer sets that include one reverse primer and two forward primers placed either inside the respective intron or in the subsequent exon, for each gene.