Fig. 6: Piezo1 is essential for shear-induced NETosis in dHL-60 cells.
From: Piezo1 expression in neutrophils regulates shear-induced NETosis

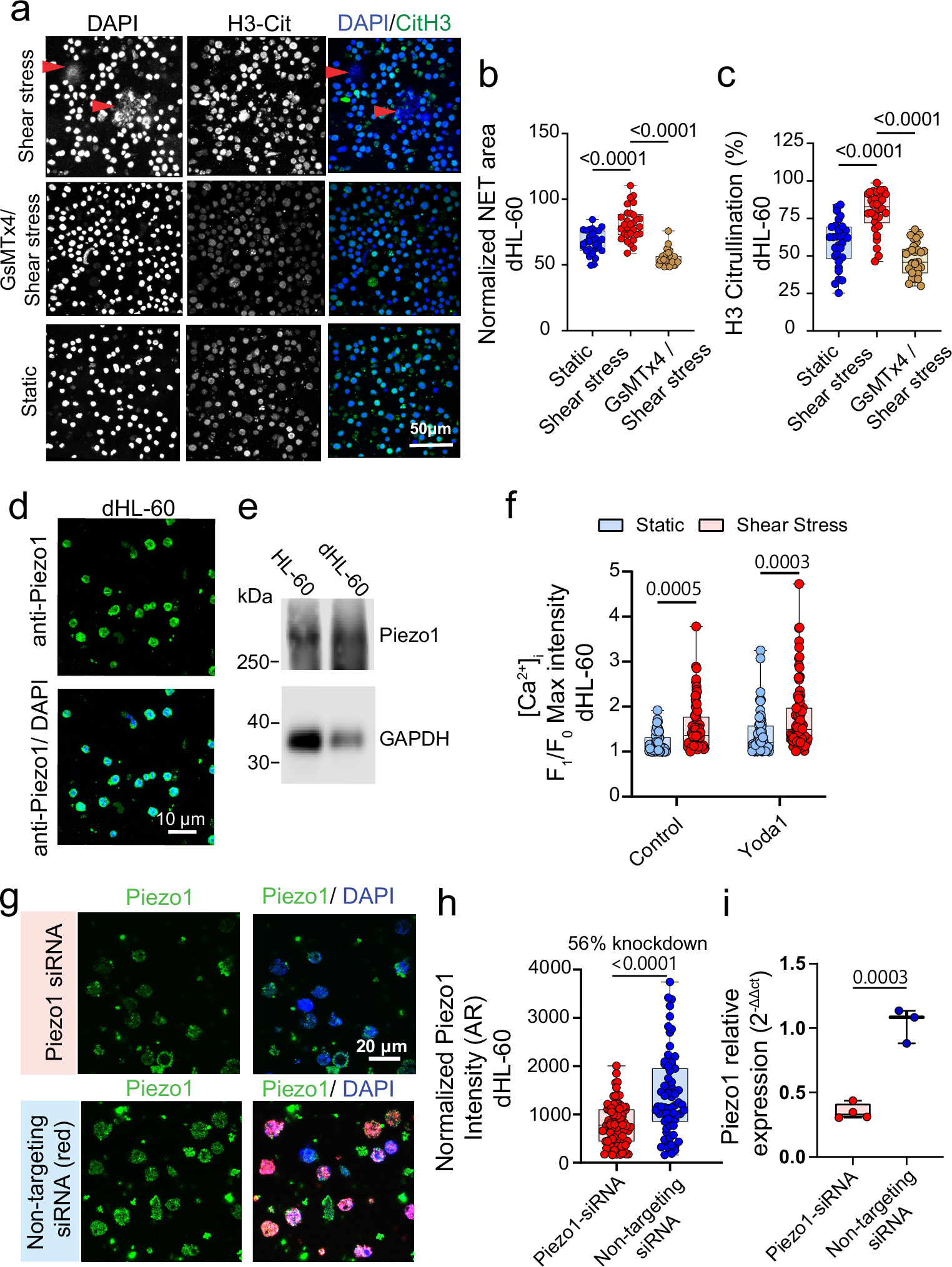
a–c Representative fluorescent images and bar graphs showing the degree of NETosis and H3 citrullination (H3-Cit) in dHL-60 cells under static conditions or after shear stimulation in the presence or absence of GsMTX4. Red arrows in a showing NET release. (b: n = 30 RSFV from N = 6 IE) (c: n = 30 in static and GSMTX4/shear and n = 28 in shear from N = 6 IE). d Confocal images; and e Western blot of dHL-60 cells probed for Piezo1. f Bar graph showing the elevation in [Ca2+]i of dHL-60 cells in response to shear and Yoda1 (control: n = 65 cells in static and n = 79 cells in shear groups, Yoda1: n = 57 cells in static and n = 78 cells in shear group selected from N = 3 IE). g Confocal images and h bar graphs showing the degree of Piezo1 knockdown in dHL-60 cells treated with Piezo1 siRNA compared to the group treated with non-targeting siRNA. (n = 85 cells in Piezo1 siRNA and n = 67 cells in non-targeting siRNA analyzed across N = 3 IE). i qPCR data confirming the knockdown of Piezo1 in HL60 cells treated with Piezo1 compared to non-targeting siRNA. (N = 3 IE in non-targeting and N = 4 IE in Piezo1 siRNA group). b and c are analyzed using one way ANOVA and mixed effects analysis. f is analyzed using two-way ANOVA and multiple comparisons test. h and i are analysed using two-tailed Student’s T test. In b, c, f, h, i plots depict the 25th percentile, the median and the 75th percentile, with minimum to maximum whiskers.